电脑桌面
添加小米粒文库到电脑桌面
安装后可以在桌面快捷访问

机修工基础知识

机修工基础知识_第1页
1/13
机修工基础知识_第2页
2/13
机修工基础知识_第3页
3/13
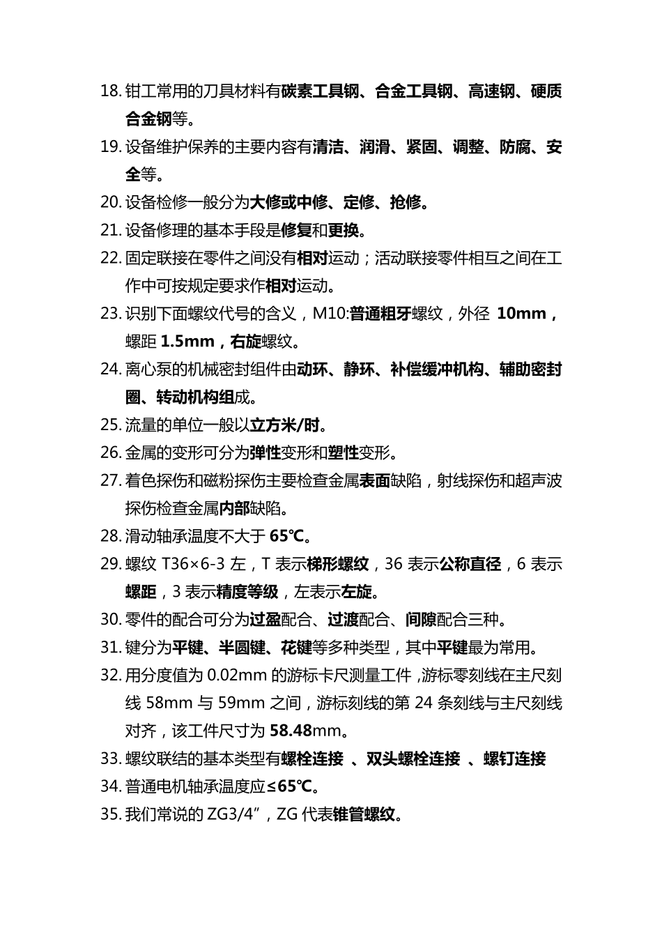
机 修 工 基 础 知 识 一 . 填 空 题 1. 常 见 的 螺 纹 牙 型 有 三 角 形 、 梯 形 、 锯 齿 形 、 矩 形 等 。 2. 一 张 能 满 足 生 产 要 求 的 零 件 图 , 应 该 具 备 的 内 容 有 一 组 视 图 、尺寸 、技 术 要 求 、标 题 栏 。 3. 画 零 件 图 时 , 首 先 要 确 定 主 视 图 , 选 择 主 视 图 应 着 重 考 虑 以 下 原则 : 形 状 特 征 原 则 、加 工 位 置 原 则 、工 作 位 置 原 则 。 4. 配 合 类 型 有 三 种 : 间 隙 配 合 、 过 盈 配 合 、 过 渡 配 合 。 5. 零 件 图 中 的 尺 寸 是 加 工 和 检 验 零 件 的 重 要 依 据 , 因 此 对 零 件 图 的尺 寸 标 注 要 求 是 : 正 确 、完 整 、清 晰 、合 理 。 6. 润 滑 剂 有 润 滑 油 、 润 滑 脂 、 固 体 润 滑 剂 三 种 。 7. 键 连 接 有 平 键 、半 园 键 、 楔 键 及 切 向 键 连 接 。 8. 普 通 公 制 螺 纹 牙 型 角 为 60°, 英 制 螺 纹 牙 型 角 为 55°。 9. 密 封 的 功 能 是 阻 止 泄 漏 。 10. 公 差 带 是 由 公 差 带 大 小 和 公 差 带 位 置 两 个 要 素 组 成 的 , 公 差 带 大小 即 是 公 差 在 零 线 垂 直 方 向 的 宽 度 , 公 差 带 位 置 即 是 公 差 带 相 当于 零 线 最 近 的 坐 标 位 置 。 11. 设 备 油 箱 加 油 的 油 标 标 准 保 持 2/ 3 以 上 。 12. 泵 按 工 作 原 理 分 为 叶 片 式 、 容 积 式 和 液 体 作 用 泵 等 三 大 类 。 13. 如 果 电 焊 机 着 火 , 在 断 电 前 不 能 用 泡 沫 灭 火 器 灭 火 14. 凸 轮 的 主 要 几 何 参 数 有 : 基 圆 、压 力 角 、行 程 。 15. 金 属 晶 格 常 见 的 三 种 类 型 是 体 心 立 方 晶 格 、面 心 立 方 晶 格 、密 排立 方 晶 格 。 16. 钢 的 分 类 方 法 很 多 , 按 钢 的 质 量 可 分 为 普 通 钢 、优 质 钢 、高 级 优质 钢 ; 按 钢 的 用 途 可 ...

1、当您付费下载文档后,您只拥有了使用权限,并不意味着购买了版权,文档只能用于自身使用,不得用于其他商业用途(如 [转卖]进行直接盈利或[编辑后售卖]进行间接盈利)。
2、本站所有内容均由合作方或网友上传,本站不对文档的完整性、权威性及其观点立场正确性做任何保证或承诺!文档内容仅供研究参考,付费前请自行鉴别。
3、如文档内容存在违规,或者侵犯商业秘密、侵犯著作权等,请点击“违规举报”。

碎片内容

机修工基础知识

小辰7+ 关注
实名认证
内容提供者

出售各种资料和文档

确认删除?
VIP
微信客服
  • 扫码咨询
会员Q群
  • 会员专属群点击这里加入QQ群
客服邮箱
回到顶部