电脑桌面
添加小米粒文库到电脑桌面
安装后可以在桌面快捷访问

机械设计基础(第四版)

机械设计基础(第四版)_第1页
1/6
机械设计基础(第四版)_第2页
2/6
机械设计基础(第四版)_第3页
3/6
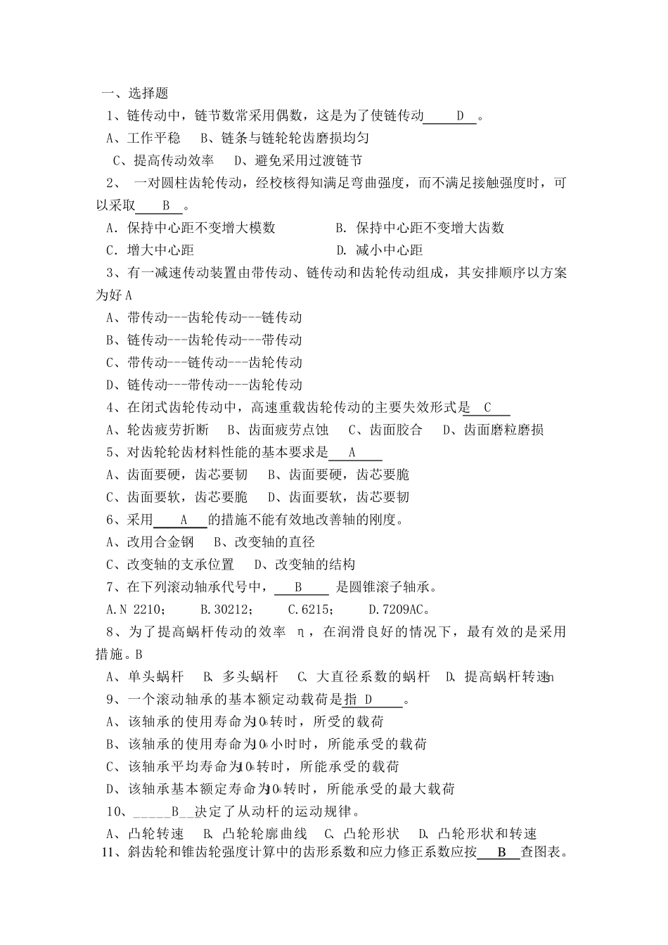
一 、 选 择 题 1、 链 传 动 中 , 链 节 数 常 采 用 偶 数 , 这 是 为 了 使 链 传 动 D 。 A、 工 作 平 稳 B、 链 条 与 链 轮 轮 齿 磨 损 均 匀 C、 提 高 传 动 效 率 D、 避 免 采 用 过 渡 链 节 2、 一 对 圆 柱 齿 轮 传 动 , 经 校 核 得 知 满 足 弯 曲 强 度 , 而 不 满 足 接 触 强 度 时 , 可以 采 取 B 。 A. 保 持 中 心 距 不 变 增 大 模 数 B. 保 持 中 心 距 不 变 增 大 齿 数 C. 增 大 中 心 距 D. 减 小 中 心 距 3、 有 一 减 速 传 动 装 置 由 带 传 动 、 链 传 动 和 齿 轮 传 动 组 成 , 其 安 排 顺 序 以 方 案 为 好 A A、 带 传 动 ---齿 轮 传 动 ---链 传 动 B、 链 传 动 ---齿 轮 传 动 ---带 传 动 C、 带 传 动 ---链 传 动 ---齿 轮 传 动 D、 链 传 动 ---带 传 动 ---齿 轮 传 动 4、 在 闭 式 齿 轮 传 动 中 , 高 速 重 载 齿 轮 传 动 的 主 要 失 效 形 式 是 C A、 轮 齿 疲 劳 折 断 B、 齿 面 疲 劳 点 蚀 C、 齿 面 胶 合 D、 齿 面 磨 粒 磨 损 5、 对 齿 轮 轮 齿 材 料 性 能 的 基 本 要 求 是 A A、 齿 面 要 硬 , 齿 芯 要 韧 B、 齿 面 要 硬 , 齿 芯 要 脆 C、 齿 面 要 软 , 齿 芯 要 脆 D、 齿 面 要 软 , 齿 芯 要 韧 6、 采 用 A 的 措 施 不 能 有 效 地 改 善轴的 刚度 。 A、 改 用 合 金钢 B、 改 变 轴的 直径 C、 改 变 轴的 支承位置 D、 改 变 轴的 结构 7、 在 下列滚动 轴承代号中 , B 是 圆 锥滚子轴承。 A.N 2210; B.30212; C.6215; D.7209AC。 8、 为 了 提 高 蜗杆传 动 的 效 率η, 在 润滑良好 的 情况下, 最有 效 的 是 采 用 措 施 。 B A、 单头蜗杆 B、 多头蜗杆 C、 大 直径系 数 的 蜗杆 D、 提 高 蜗杆转 速 n 9、 一 个 滚动 轴承的 基 本 额 定 动 载 荷 是 指 D 。 A、 该 轴承的 使 用 寿 命 为106转 时 , 所 受 的 载 荷 B、 该 轴承的 使 ...

1、当您付费下载文档后,您只拥有了使用权限,并不意味着购买了版权,文档只能用于自身使用,不得用于其他商业用途(如 [转卖]进行直接盈利或[编辑后售卖]进行间接盈利)。
2、本站所有内容均由合作方或网友上传,本站不对文档的完整性、权威性及其观点立场正确性做任何保证或承诺!文档内容仅供研究参考,付费前请自行鉴别。
3、如文档内容存在违规,或者侵犯商业秘密、侵犯著作权等,请点击“违规举报”。

碎片内容

机械设计基础(第四版)

确认删除?
VIP
微信客服
  • 扫码咨询
会员Q群
  • 会员专属群点击这里加入QQ群
客服邮箱
回到顶部