电脑桌面
添加小米粒文库到电脑桌面
安装后可以在桌面快捷访问

第八章霍尔传感器VIP免费

第八章霍尔传感器_第1页
1/7
第八章霍尔传感器_第2页
2/7
第八章霍尔传感器_第3页
3/7
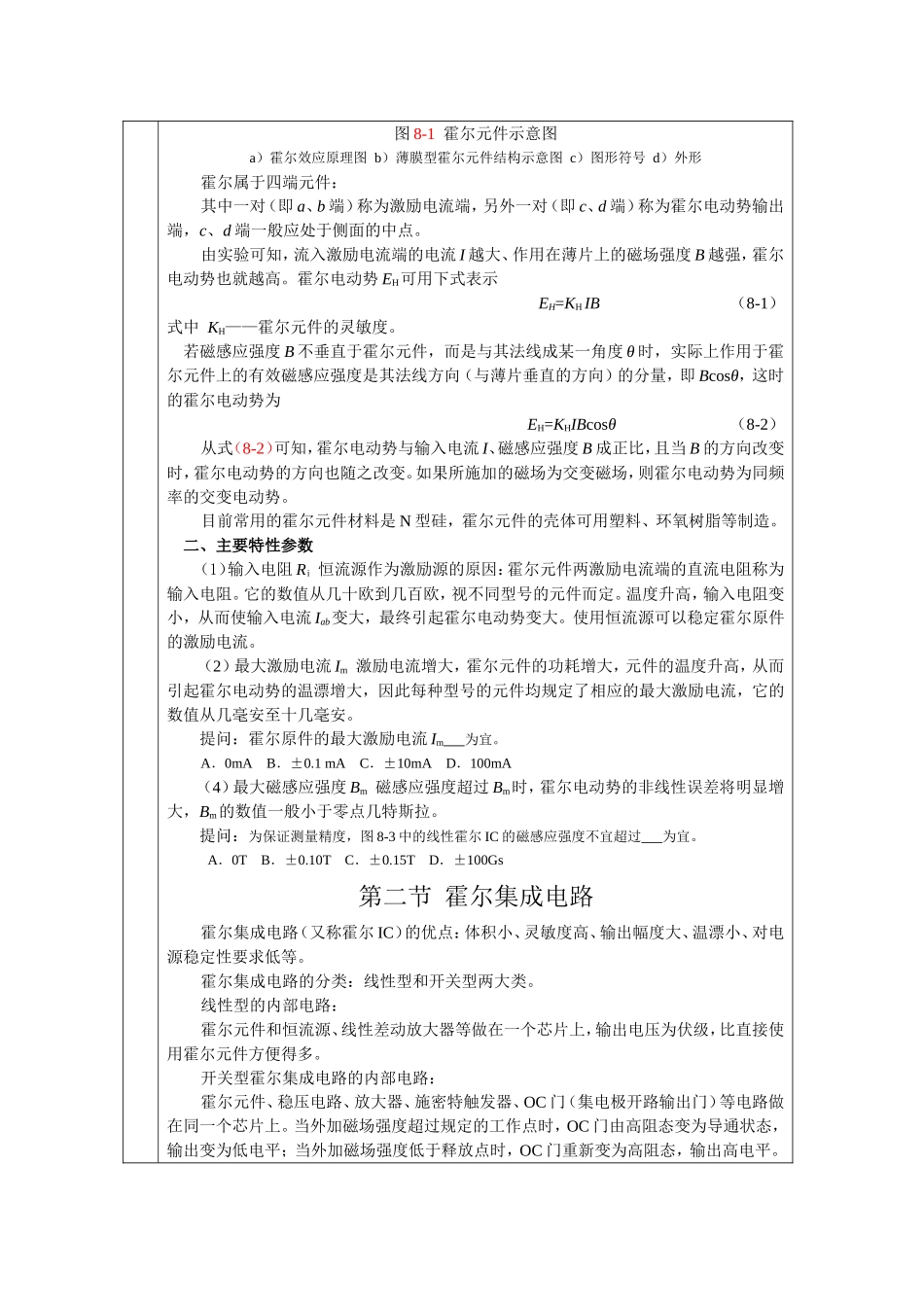
第八章霍尔传感器课题:霍尔传感器的原理及应用课时安排:2课次编号:12教材分析难点:开关型霍尔集成电路的特性重点:霍尔传感器的应用教学目的和要求1、了解霍尔传感器的工作原理;2、了解霍尔集成电路的分类;3、掌握线性型和开关型霍尔集成电路的特性;4、掌握霍尔传感器的应用。采用教学方法和实施步骤:讲授、课堂互动、分析教具:各种霍尔元件、霍尔传感器各教学环节和内容演示1:将小型蜂鸣器的负极接到霍尔接近开关的OC门输出端,正极接Vcc端。在没有磁铁靠近时,OC门截止,蜂鸣器不响。当磁铁靠近到一定距离(例如3mm)时,OC门导通,蜂鸣器响。将磁铁逐渐远离霍尔接近开关到一定距离(例如5mm)时,OC门再次截止,蜂鸣器停响。演示2:将一根导线穿过10A霍尔电流传感器的铁芯,通入0.1~1A电流,观察霍尔IC的输出电压的变化,基本与输入电流成正比。从以上演示,引入第一节霍尔效应、霍尔元件的工作原理。第一节霍尔元件的工作原理及特性一、工作原理金属或半导体薄片置于磁感应强度为B的磁场中,磁场方向垂直于薄片,当有电流I流过薄片时,在垂直于电流和磁场的方向上将产生电动势EH,这种现象称为霍尔效应(HallEffect),该电动势称为霍尔电动势(HallEMF),上述半导体薄片称为霍尔元件(HallElement)。用霍尔元件做成的传感器称为霍尔传感器(HallTransducer)。图8-1霍尔元件示意图a)霍尔效应原理图b)薄膜型霍尔元件结构示意图c)图形符号d)外形霍尔属于四端元件:其中一对(即a、b端)称为激励电流端,另外一对(即c、d端)称为霍尔电动势输出端,c、d端一般应处于侧面的中点。由实验可知,流入激励电流端的电流I越大、作用在薄片上的磁场强度B越强,霍尔电动势也就越高。霍尔电动势EH可用下式表示EH=KHIB(8-1)式中KH——霍尔元件的灵敏度。若磁感应强度B不垂直于霍尔元件,而是与其法线成某一角度θ时,实际上作用于霍尔元件上的有效磁感应强度是其法线方向(与薄片垂直的方向)的分量,即Bcosθ,这时的霍尔电动势为EH=KHIBcosθ(8-2)从式(8-2)可知,霍尔电动势与输入电流I、磁感应强度B成正比,且当B的方向改变时,霍尔电动势的方向也随之改变。如果所施加的磁场为交变磁场,则霍尔电动势为同频率的交变电动势。目前常用的霍尔元件材料是N型硅,霍尔元件的壳体可用塑料、环氧树脂等制造。二、主要特性参数(1)输入电阻Ri恒流源作为激励源的原因:霍尔元件两激励电流端的直流电阻称为输入电阻。它的数值从几十欧到几百欧,视不同型号的元件而定。温度升高,输入电阻变小,从而使输入电流Iab变大,最终引起霍尔电动势变大。使用恒流源可以稳定霍尔原件的激励电流。(2)最大激励电流Im激励电流增大,霍尔元件的功耗增大,元件的温度升高,从而引起霍尔电动势的温漂增大,因此每种型号的元件均规定了相应的最大激励电流,它的数值从几毫安至十几毫安。提问:霍尔原件的最大激励电流Im为宜。A.0mAB.±0.1mAC.±10mAD.100mA(4)最大磁感应强度Bm磁感应强度超过Bm时,霍尔电动势的非线性误差将明显增大,Bm的数值一般小于零点几特斯拉。提问:为保证测量精度,图8-3中的线性霍尔IC的磁感应强度不宜超过为宜。A.0TB.±0.10TC.±0.15TD.±100Gs第二节霍尔集成电路霍尔集成电路(又称霍尔IC)的优点:体积小、灵敏度高、输出幅度大、温漂小、对电源稳定性要求低等。霍尔集成电路的分类:线性型和开关型两大类。线性型的内部电路:霍尔元件和恒流源、线性差动放大器等做在一个芯片上,输出电压为伏级,比直接使用霍尔元件方便得多。开关型霍尔集成电路的内部电路:霍尔元件、稳压电路、放大器、施密特触发器、OC门(集电极开路输出门)等电路做在同一个芯片上。当外加磁场强度超过规定的工作点时,OC门由高阻态变为导通状态,输出变为低电平;当外加磁场强度低于释放点时,OC门重新变为高阻态,输出高电平。图8-2线性型霍尔集成电路a)外形尺寸b)内部电路框图图8-3线性型霍尔集成电路输出特性图8-4开关型霍尔集成电路a)外形尺寸b)内部电路框图图8-5开关型霍尔集成电路的史密特输出特性注:1特斯拉(T)=104高斯(Gs)提问:磁铁从远到近,逐渐靠...

1、当您付费下载文档后,您只拥有了使用权限,并不意味着购买了版权,文档只能用于自身使用,不得用于其他商业用途(如 [转卖]进行直接盈利或[编辑后售卖]进行间接盈利)。
2、本站所有内容均由合作方或网友上传,本站不对文档的完整性、权威性及其观点立场正确性做任何保证或承诺!文档内容仅供研究参考,付费前请自行鉴别。
3、如文档内容存在违规,或者侵犯商业秘密、侵犯著作权等,请点击“违规举报”。

碎片内容

第八章霍尔传感器

文章天下+ 关注
实名认证
内容提供者

各种文档应有尽有

确认删除?
VIP
微信客服
  • 扫码咨询
会员Q群
  • 会员专属群点击这里加入QQ群
客服邮箱
回到顶部