电脑桌面
添加小米粒文库到电脑桌面
安装后可以在桌面快捷访问

植树问题的公式知识点

植树问题的公式知识点_第1页
1/19
植树问题的公式知识点_第2页
2/19
植树问题的公式知识点_第3页
3/19
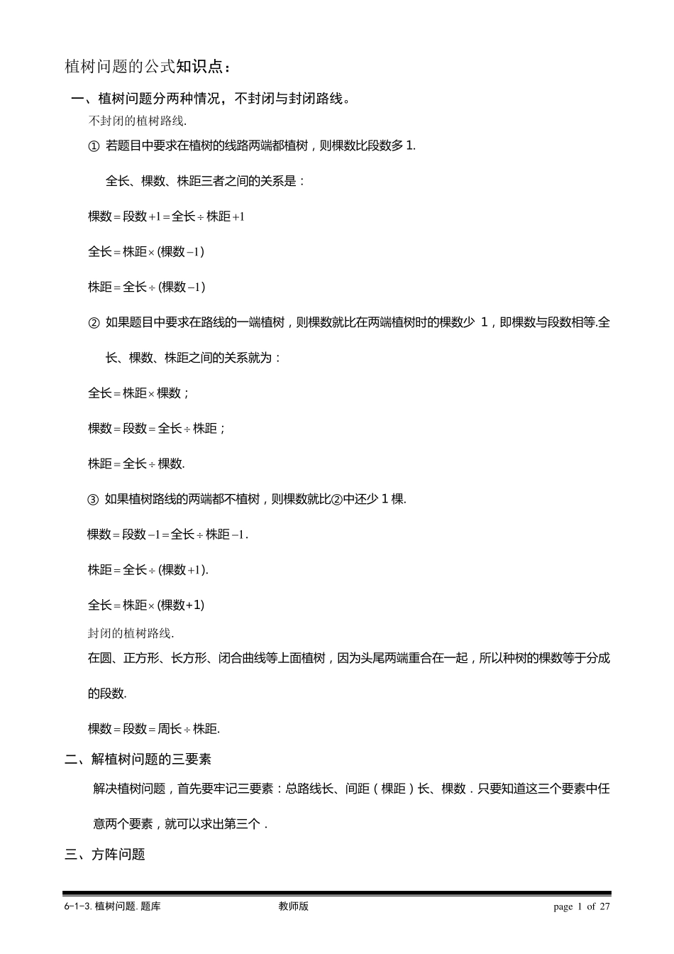
6-1-3.植树问题.题库 教师版 p ag e 1 o f 27 植树问题的公式知识点: 一、植树问题分两种情况,不封闭与封闭路线。 不封闭的植树路线. ① 若题目中要求在植树的线路两端都植树,则棵数比段数多 1. 全长、棵数、株距三者之间的关系是: 棵数  段数 1 全长  株距 1 全长  株距 (棵数 1 ) 株距  全长  (棵数 1 ) ② 如果题目中要求在路线的一端植树,则棵数就比在两端植树时的棵数少 1,即棵数与段数相等.全长、棵数、株距之间的关系就为: 全长  株距 棵数; 棵数  段数  全长  株距; 株距  全长  棵数. ③ 如果植树路线的两端都不植树,则棵数就比②中还少 1 棵. 棵数  段数 1 全长  株距 1 . 株距  全长  (棵数 1 ). 全长  株距 (棵数+1) 封闭的植树路线. 在圆、正方形、长方形、闭合曲线等上面植树,因为头尾两端重合在一起,所以种树的棵数等于分成的段数. 棵数  段数  周长  株距. 二、解植树问题的三要素 解决植树问题,首先要牢记三要素:总路线长、间距(棵距)长、棵数.只要知道这三个要素中任意两个要素,就可以求出第三个. 三、方阵问题 6-1-3.植树问题.题库 教师版 p ag e 2 o f 27 明 确 空 心 方 阵 和 实 心 方 阵 的 概 念 及 区 别 . 每 边 的 个 数 = 总 数 ÷ 41 ”; 每 向 里 一 层 每 边 棋 子 数 减 少 2 ; 掌 握 计 算 层 数 、 每 层 个 数 、 总 个 数 的 方 法 , 及 每 层 个 数 的 变 化 规 律 。 板块一、非封闭的植树问题 【例 1 】 大头儿子的学校旁边的一条路长 400 米,在路的一边从头到尾每隔 4 米种一棵树,一共能种几棵树? 从 图 上 可 以 看 出 , 每 隔 4 米 种 一 棵 树 , 如 果 20 米 长 的 路 的 一 边 共 种 了 6 棵 树 , 这 是 因 为 我 们 首 先 要 在 这条 路 的 一 端 种 上 一 棵 , 就 是 说 种 树 的 棵 树 要 比 间 距 的 个 数 多 1, 所 以 列 式 为 : 400÷4+1=101( 棵 ) . 【例 2 】 从小熊家到小猪家有一条小路,每隔 45 米种一棵树,加上两端共 53 棵;现在改成每隔 60 米种一棵树.求可余下多少棵树? 【解析】 ...

1、当您付费下载文档后,您只拥有了使用权限,并不意味着购买了版权,文档只能用于自身使用,不得用于其他商业用途(如 [转卖]进行直接盈利或[编辑后售卖]进行间接盈利)。
2、本站所有内容均由合作方或网友上传,本站不对文档的完整性、权威性及其观点立场正确性做任何保证或承诺!文档内容仅供研究参考,付费前请自行鉴别。
3、如文档内容存在违规,或者侵犯商业秘密、侵犯著作权等,请点击“违规举报”。

碎片内容

植树问题的公式知识点

您可能关注的文档

确认删除?
VIP
微信客服
  • 扫码咨询
会员Q群
  • 会员专属群点击这里加入QQ群
客服邮箱
回到顶部