电脑桌面
添加小米粒文库到电脑桌面
安装后可以在桌面快捷访问

步进电机原理

步进电机原理_第1页
1/17
步进电机原理_第2页
2/17
步进电机原理_第3页
3/17
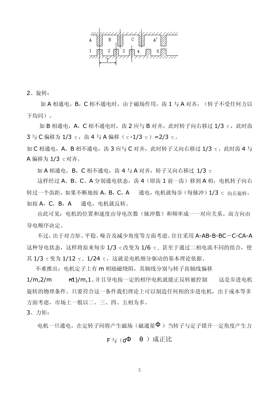
1 步进电机原理及使用说明 一、前言 步进电机是将电脉冲信号转变为角位移或线位移的开环控制元件。在非超载的情况下,电机的转速、停止的位置只取决于脉冲信号的频率和脉冲数,而不受负载变化的影响,即给电机加一个脉冲信号,电机则转过一个步距角。这一线性关系的存在,加上步进电机只有周期性的误差而无累积误差等特点。使得在速度、位置等控制领域用步进电机来控制变的非常的简单。 虽然步进电机已被广泛地应用,但步进电机并不能象普通的直流电机,交流电机在常规下使用。它必须由双环形脉冲信号、功率驱动电路等组成控制系统方可使用。因此用好步进电机却非易事,它涉及到机械、电机、电子及计算机等许多专业知识。 目前,生产步进电机的厂家的确不少,但具有专业技术人员,能够自行开发,研制的厂家却非常少,大部分的厂家只一、二十人,连最基本的设备都没有。仅仅处于一种盲目的仿制阶段。这就给用户在产品选型、使用中造成许多麻烦。 步进电机是将电脉冲信号转变为角位移或线位移的一种开环线性执行元件,具有无累积误差、成本低、控制简单特点。产品从相数上分有二、三、四、五相,从步距角上分有 0.9°/1.8°、0.36°/0.72°,从规格上分有口 42~φ130,从静力矩上分有 0.1N·M~40N·M。 签于上述情况,我们决定以广泛的感应子式步进电机为例。叙述其基本工作原理。望能对广大用户在选型、使用、及整机改进时有所帮助。 二、感应子式步进电机工作原理 (一)反应式步进电机原理 由于反应式步进电机工作原理比较简单。下面先叙述三相反应式步进电机原理。 1、结构: 电机转子均匀分布着很多小齿,定子齿有三个励磁绕阻,其几何轴线依次分别与转子齿轴线错开。 0、1/3 て、2/3 て,(相邻两转子齿轴线间的距离为齿距以て表示),即 A 与齿 1 相对齐,B与齿 2 向右错开 1/3 て,C 与齿 3 向右错开 2/3 て,A'与齿 5 相对齐,(A'就是 A,齿 5 就是齿 1)下面是定转子的展开图: 2 2、旋转: 如 A 相通电,B,C 相不通电时,由于磁场作用,齿 1 与 A 对齐,(转子不受任何力以下均同)。 如 B 相通电,A,C 相不通电时,齿 2 应与 B 对齐,此时转子向右移过 1/3 て,此时齿3 与 C 偏移为 1/3 て,齿 4 与 A 偏移(て-1/3 て)=2/3 て。 如 C 相通电,A,B 相不通电,齿 3 应与 C 对齐,此时转子又向右移过 1/3 て,此时齿 4 与A 偏移为 1/3 て对齐。 ...

1、当您付费下载文档后,您只拥有了使用权限,并不意味着购买了版权,文档只能用于自身使用,不得用于其他商业用途(如 [转卖]进行直接盈利或[编辑后售卖]进行间接盈利)。
2、本站所有内容均由合作方或网友上传,本站不对文档的完整性、权威性及其观点立场正确性做任何保证或承诺!文档内容仅供研究参考,付费前请自行鉴别。
3、如文档内容存在违规,或者侵犯商业秘密、侵犯著作权等,请点击“违规举报”。

碎片内容

步进电机原理

您可能关注的文档

小辰+ 关注
实名认证
内容提供者

出售各种文档和资料

确认删除?
VIP
微信客服
  • 扫码咨询
会员Q群
  • 会员专属群点击这里加入QQ群
客服邮箱
回到顶部