电脑桌面
添加小米粒文库到电脑桌面
安装后可以在桌面快捷访问

水利工程应急预案VIP专享

水利工程应急预案_第1页
1/7
水利工程应急预案_第2页
2/7
水利工程应急预案_第3页
3/7
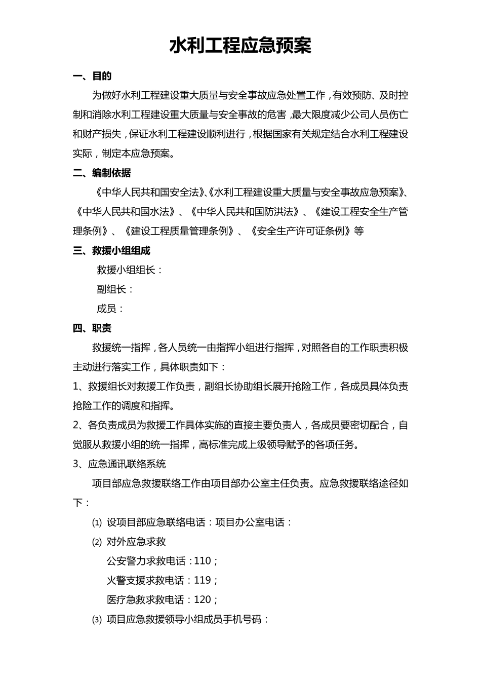
水 利 工 程 应 急 预 案 一 、目的 为 做 好 水 利 工 程 建 设 重 大 质 量 与 安 全 事 故 应 急 处 置 工 作 , 有 效 预 防 、 及 时 控制 和 消 除 水 利 工 程 建 设 重 大 质 量 与 安 全 事 故 的 危 害 ,最 大 限 度 减 少 公 司 人 员 伤 亡和 财 产 损 失 , 保 证 水 利 工 程 建 设 顺 利 进 行 , 根 据 国 家 有 关 规 定 结 合 水 利 工 程 建 设实 际 , 制 定 本 应 急 预 案 。 二、编制依据 《 中 华 人 民 共 和 国 安 全 法 》、《 水 利 工 程 建 设 重 大 质 量 与 安 全 事 故 应 急 预 案 》、《 中 华 人 民 共 和 国 水 法 》 、 《 中 华 人 民 共 和 国 防 洪 法 》 、 《 建 设 工 程 安 全 生 产 管理 条 例 》 、 《 建 设 工 程 质 量 管 理 条 例 》 、 《 安 全 生 产 许 可 证 条 例 》 等 三、救援小组组成 救 援 小 组 组 长 : 副 组 长 : 成 员 : 四、职责 救 援 统 一 指 挥 , 各 人 员 统 一 由 指 挥 小 组 进 行 指 挥 , 对 照 各 自 的 工 作 职 责 积 极主 动 进 行 落 实 工 作 , 具 体 职 责 如 下 : 1、 救 援 组 长 对 救 援 工 作 负 责 , 副 组 长 协 助 组 长 展 开 抢 险 工 作 , 各 成 员 具 体 负 责抢 险 工 作 的 调 度 和 指 挥 。 2、 各 负 责 成 员 为 救 援 工 作 具 体 实 施 的 直 接 主 要 负 责 人 , 各 成 员 要 密 切 配 合 , 自觉 服 从 救 援 小 组 的 统 一 指 挥 , 高 标 准 完 成 上 级 领 导 赋 予 的 各 项 任 务 。 3、 应 急 通 讯 联 络 系 统 项 目 部 应 急 救 援 联 络 工 作 由 项 目 部 办 公 室 主 任 负 责 。 应 急 救 援 联 络 途 径 如下 : ⑴ 设 项 目 部 应 急 联 络 电 话 : 项 目 办 公 室 电 话 : ⑵ 对 外 应 急 求 救 公 安 警 力 求 救 电 话 : 110; 火 警 支 援 求 救 电 话 : 119; 医 疗 急 救 求 救 ...

1、当您付费下载文档后,您只拥有了使用权限,并不意味着购买了版权,文档只能用于自身使用,不得用于其他商业用途(如 [转卖]进行直接盈利或[编辑后售卖]进行间接盈利)。
2、本站所有内容均由合作方或网友上传,本站不对文档的完整性、权威性及其观点立场正确性做任何保证或承诺!文档内容仅供研究参考,付费前请自行鉴别。
3、如文档内容存在违规,或者侵犯商业秘密、侵犯著作权等,请点击“违规举报”。

碎片内容

水利工程应急预案

确认删除?
VIP
微信客服
  • 扫码咨询
会员Q群
  • 会员专属群点击这里加入QQ群
客服邮箱
回到顶部