电脑桌面
添加小米粒文库到电脑桌面
安装后可以在桌面快捷访问

油墨或色浆细度检验方法

油墨或色浆细度检验方法_第1页
1/22
油墨或色浆细度检验方法_第2页
2/22
油墨或色浆细度检验方法_第3页
3/22
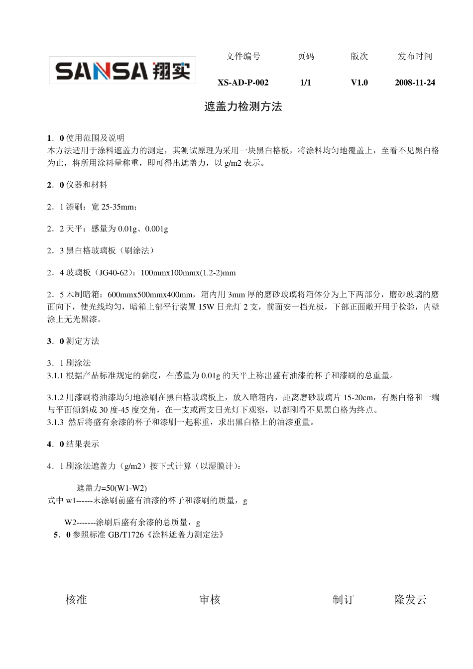
文件编号 页码 版次 发布时间 X S-AD-P-001 1/1 V 1.0 2008-11-24 油漆(油墨或色浆)细度检验方法 1.0 适用范围及说明 细度主要是测定色漆、油墨和色浆内的颜料颗粒大小和分散程度,以微米(um)表示。本方法是采用刮板细度计来对涂料、油墨细度进行测定。 2.0 仪器和材料 2.1 小调漆刀或玻璃搅棒。 2.2 刮板细度计 量程 0-25um,0-50um,0-75um,0-100um 双槽刮板细度计。 3.0 测定方法 3.1 首先根据涂料品种的不同,选择不同量程的刮板细度计。细度在 15um 及15 以下时,应采用量程为 0-25um的刮板细度计;细度在 15um-30um 时,应采用量程为 0-50um 的刮板细度计。细度在 30um 以上时,应选择量程在 0-100um 的刮板细度计。 3.2 刮板细度计在使用前必须用溶剂仔细洗净擦干,在擦洗时应用细软揩布。 3.3 用小调漆刀将试样充分搅匀,然后在刮板细度计的沟槽最深部分滴入 2-3 滴试样,以能充满沟槽而略有多余为宜。 3.4 以双手持刮刀,横置在磨光平板上端(在试样边缘处),使刮刀与磨光平板表面垂直接触。在 3s 内从上到下匀速刮过,使试样充满沟槽而平板上不留有余漆。 3.5 刮刀拉过后,立即(不超过5s)使视角与沟槽平面成15 度-30 度,对光观察沟槽中 颗粒均 匀显 露 处,记下读 数 (精 确 到最小分度值 )。如 有个 别 颗粒显 露 于 其 他 分度线 时,则 读 数 与相 邻 分度线 范围内不得 超过三 个颗粒。 4.0 结 果 表示方式 : 4.1 以颗粒均 匀显 露 处刮板细度计凹 槽深度(um)表示涂料细度,细度读 数 与相 邻 分度线 范围内颗粒不得 超过三 个 ,平行测定三 次,结 果 取 两 次相 近 读 数 的算 术 平均 值 。 4.2 两 次读 数 的误 差 不应大于 仪器的最小分度值 。 5.0 参 照 国 家 标 准 GB/T1724《 涂料细度的测定》。 核 准 审 核 制 订 隆 发云 文件编号 页码 版次 发布时间 X S-AD-P-002 1/1 V 1.0 2008-11-24 遮盖力检测方法 1.0 使用范围及说明 本方法适用于涂料遮盖力的测定,其测试原理为采用一块黑白格板,将涂料均匀地覆盖上,至看不见黑白格为止,将所用涂料量称重,即可得出遮盖力,以g/m2 表示。 2.0 仪器和材料 2.1 漆刷:宽25-35mm; 2.2 天平:感量为0.01g、0.001g 2.3 黑白格玻璃板(刷涂法) 2.4 玻璃板(JG40-62):1...

1、当您付费下载文档后,您只拥有了使用权限,并不意味着购买了版权,文档只能用于自身使用,不得用于其他商业用途(如 [转卖]进行直接盈利或[编辑后售卖]进行间接盈利)。
2、本站所有内容均由合作方或网友上传,本站不对文档的完整性、权威性及其观点立场正确性做任何保证或承诺!文档内容仅供研究参考,付费前请自行鉴别。
3、如文档内容存在违规,或者侵犯商业秘密、侵犯著作权等,请点击“违规举报”。

碎片内容

油墨或色浆细度检验方法

小辰3+ 关注
实名认证
内容提供者

出售各种资料和文档

确认删除?
VIP
微信客服
  • 扫码咨询
会员Q群
  • 会员专属群点击这里加入QQ群
客服邮箱
回到顶部