电脑桌面
添加小米粒文库到电脑桌面
安装后可以在桌面快捷访问

甲方工程部岗位职责VIP专享

甲方工程部岗位职责_第1页
1/17
甲方工程部岗位职责_第2页
2/17
甲方工程部岗位职责_第3页
3/17
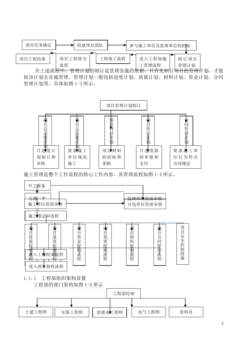
1 第一部分 开发企业工程部人事与行政管理 对房地产开发项目的工程进行管理,首先要对工程部内部的人事与行政进行管理,只有内部管理好了,才能更好地对项目工程的各方面进行有效管理。 1.1 开发企业工程部人事管理 在项目的开发过程中,工程部门要与多个公司、政府部门进行沟通、联系,才能保证项目的顺利开发。工程部与各政府部门、单位的 关系如图 1-1 所示。 工程部在一个项目的运作过程中,其工作流程如图 1-2 所示。 自来水公司 供电局 市政部门 燃气公司 环保、环卫、公安、供电局 及周边相关单位、居民等 质量安全监督站、施工单位 监理公司 工程部 2 在上述流程中,管理计划的制订是管理实施的依据,只有先制订项目的管理计划,才能按该计划去实施管理。管理计划一般包括进度计划、质量计划、材料计划、资金计划、合同管理计划等,具体如图 1-3 所示。 施工管理是整个工作流程的核心工作内容,其管理流程如图 1-4 所示。 1.1.1 工程部组织架构设置 工程部的部门架构如图 1-5 所示 项目任务确定 组建项目团队 参与施工单位及监理单位的招标 项目工程移交流程 项目工程结束 工程竣工流程 进入工程部施工管理流程 制订项目管理计划 项目管理计划制订 项目总进度计划 项目材料计划 项目总质量计划 项目资金计划 合同管理计划 月进度计划制订和审核 要求施工单位规范施工 项目材料的招标和采购 月进度款的审批和支付 要 求 施工 单位 行 为 符 合合同规定 开工准备 五通一平 施工单位资质审核 施工图会审流程 监理单位资质审核 分包单位资质审核 项目质量控制流程 项目进度控制流程 项目资金控制流程 项目变更控制流程 项目材料控制流程 项目合同管理流程 进入工程收尾流程 进入竣工验收流程 工程部经理 土建工程师 安装工程师 电气工程师 资料员 给排水工程师 项目安全控制措施 3 1.1.2 项目工程部岗位职责 项目工程部是开发公司的主要部门之一,在房地产项目开发中充当着重要的角色。项目工程部在开发公司中承担着以下的职能: 1)根据公司领导的指示和要求,工程部全面负责开发项目的管理协调工作,对项目进行管理。 2)配合进行开发项目的可行性研究工作。 3)配合工程技术部对开发项目的方案设计进行评估、确认,根据工程技术部的要求对开发项目的施工图设计进行跟进、落实。(配合工程技术部对施工图设计质量、进度进行动态管理) 4)协助进行...

1、当您付费下载文档后,您只拥有了使用权限,并不意味着购买了版权,文档只能用于自身使用,不得用于其他商业用途(如 [转卖]进行直接盈利或[编辑后售卖]进行间接盈利)。
2、本站所有内容均由合作方或网友上传,本站不对文档的完整性、权威性及其观点立场正确性做任何保证或承诺!文档内容仅供研究参考,付费前请自行鉴别。
3、如文档内容存在违规,或者侵犯商业秘密、侵犯著作权等,请点击“违规举报”。

碎片内容

甲方工程部岗位职责

确认删除?
VIP
微信客服
  • 扫码咨询
会员Q群
  • 会员专属群点击这里加入QQ群
客服邮箱
回到顶部