电脑桌面
添加小米粒文库到电脑桌面
安装后可以在桌面快捷访问

电力变压器手册VIP专享

电力变压器手册_第1页
1/7
电力变压器手册_第2页
2/7
电力变压器手册_第3页
3/7
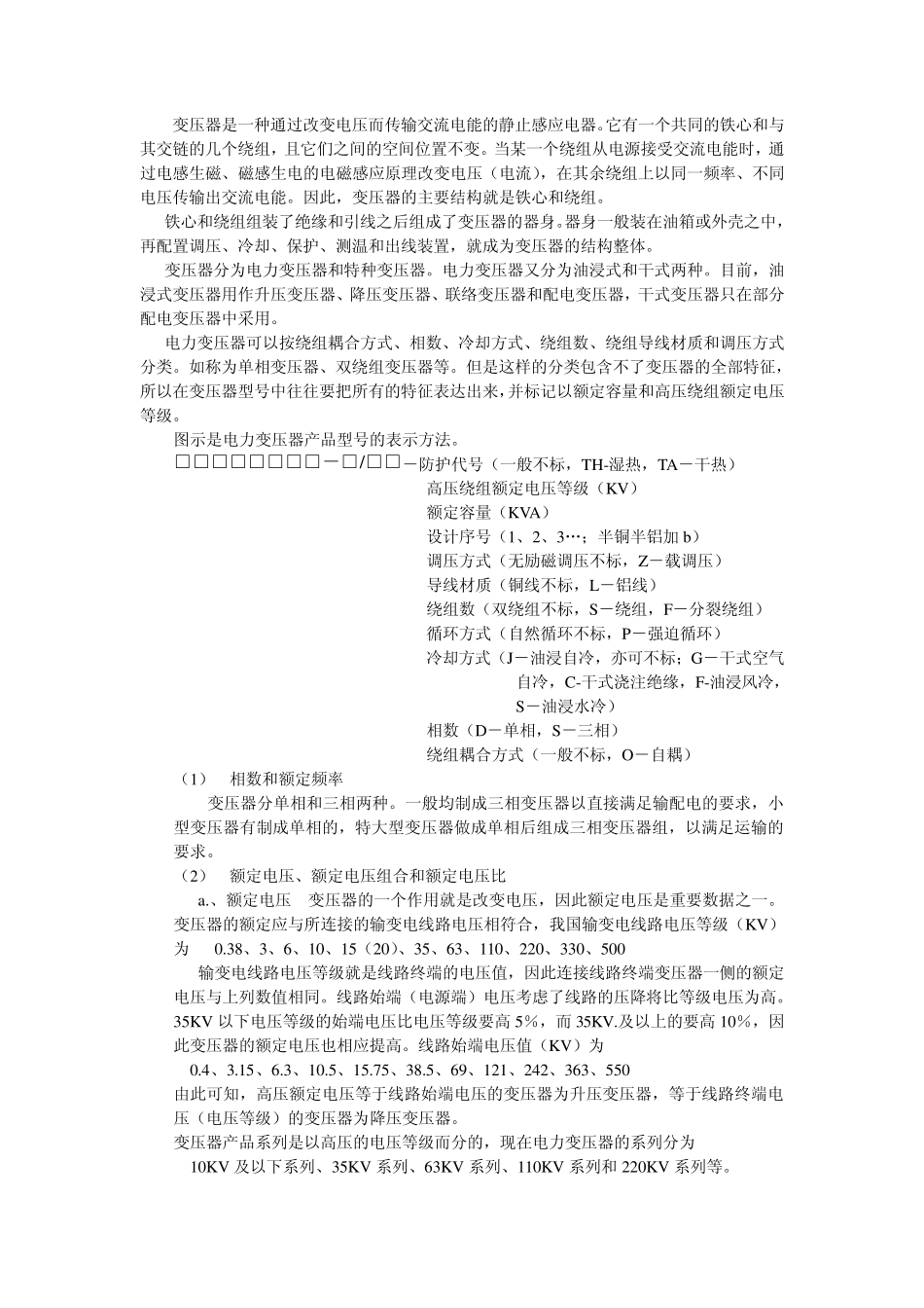
变压器是一种通过改变电压而传输交流电能的静止感应电器。它有一个共同的铁心和与其交链的几个绕组,且它们之间的空间位置不变。当某一个绕组从电源接受交流电能时,通过电感生磁、磁感生电的电磁感应原理改变电压(电流),在其余绕组上以同一频率、不同电压传输出交流电能。因此,变压器的主要结构就是铁心和绕组。 铁心和绕组组装了绝缘和引线之后组成了变压器的器身。器身一般装在油箱或外壳之中,再配置调压、冷却、保护、测温和出线装置,就成为变压器的结构整体。 变压器分为电力变压器和特种变压器。电力变压器又分为油浸式和干式两种。目前,油浸式变压器用作升压变压器、降压变压器、联络变压器和配电变压器,干式变压器只在部分配电变压器中采用。 电力变压器可以按绕组耦合方式、相数、冷却方式、绕组数、绕组导线材质和调压方式分类。如称为单相变压器、双绕组变压器等。但是这样的分类包含不了变压器的全部特征,所以在变压器型号中往往要把所有的特征表达出来,并标记以额定容量和高压绕组额定电压等级。 图示是电力变压器产品型号的表示方法。 □□□□□□□□-□/□□-防护代号(一般不标,TH-湿热,TA-干热) 高压绕组额定电压等级(KV) 额定容量(KVA) 设计序号(1、2、3…;半铜半铝加 b) 调压方式(无励磁调压不标,Z-载调压) 导线材质(铜线不标,L-铝线) 绕组数(双绕组不标,S-绕组,F-分裂绕组) 循环方式(自然循环不标,P-强迫循环) 冷却方式(J-油浸自冷,亦可不标;G-干式空气 自冷,C-干式浇注绝缘,F-油浸风冷,S-油浸水冷) 相数(D-单相,S-三相) 绕组耦合方式(一般不标,O-自耦) (1) 相数和额定频率 变压器分单相和三相两种。一般均制成三相变压器以直接满足输配电的要求,小型变压器有制成单相的,特大型变压器做成单相后组成三相变压器组,以满足运输的要求。 (2) 额定电压、额定电压组合和额定电压比 a.、额定电压 变压器的一个作用就是改变电压,因此额定电压是重要数据之一。变压器的额定应与所连接的输变电线路电压相符合,我国输变电线路电压等级(KV)为 0.38、3、6、10、15(20)、35、63、110、220、330、500 输变电线路电压等级就是线路终端的电压值,因此连接线路终端变压器一侧的额定电压与上列数值相同。线路始端(电源端)电压考虑了线路的压降将比等级电压为高。 35KV 以下电压等级的始端电压比电压等级要高5%,而 35KV.及以上的要...

1、当您付费下载文档后,您只拥有了使用权限,并不意味着购买了版权,文档只能用于自身使用,不得用于其他商业用途(如 [转卖]进行直接盈利或[编辑后售卖]进行间接盈利)。
2、本站所有内容均由合作方或网友上传,本站不对文档的完整性、权威性及其观点立场正确性做任何保证或承诺!文档内容仅供研究参考,付费前请自行鉴别。
3、如文档内容存在违规,或者侵犯商业秘密、侵犯著作权等,请点击“违规举报”。

碎片内容

电力变压器手册

确认删除?
VIP
微信客服
  • 扫码咨询
会员Q群
  • 会员专属群点击这里加入QQ群
客服邮箱
回到顶部