电脑桌面
添加小米粒文库到电脑桌面
安装后可以在桌面快捷访问

电气安装符号表示方法大全

电气安装符号表示方法大全_第1页
1/16
电气安装符号表示方法大全_第2页
2/16
电气安装符号表示方法大全_第3页
3/16
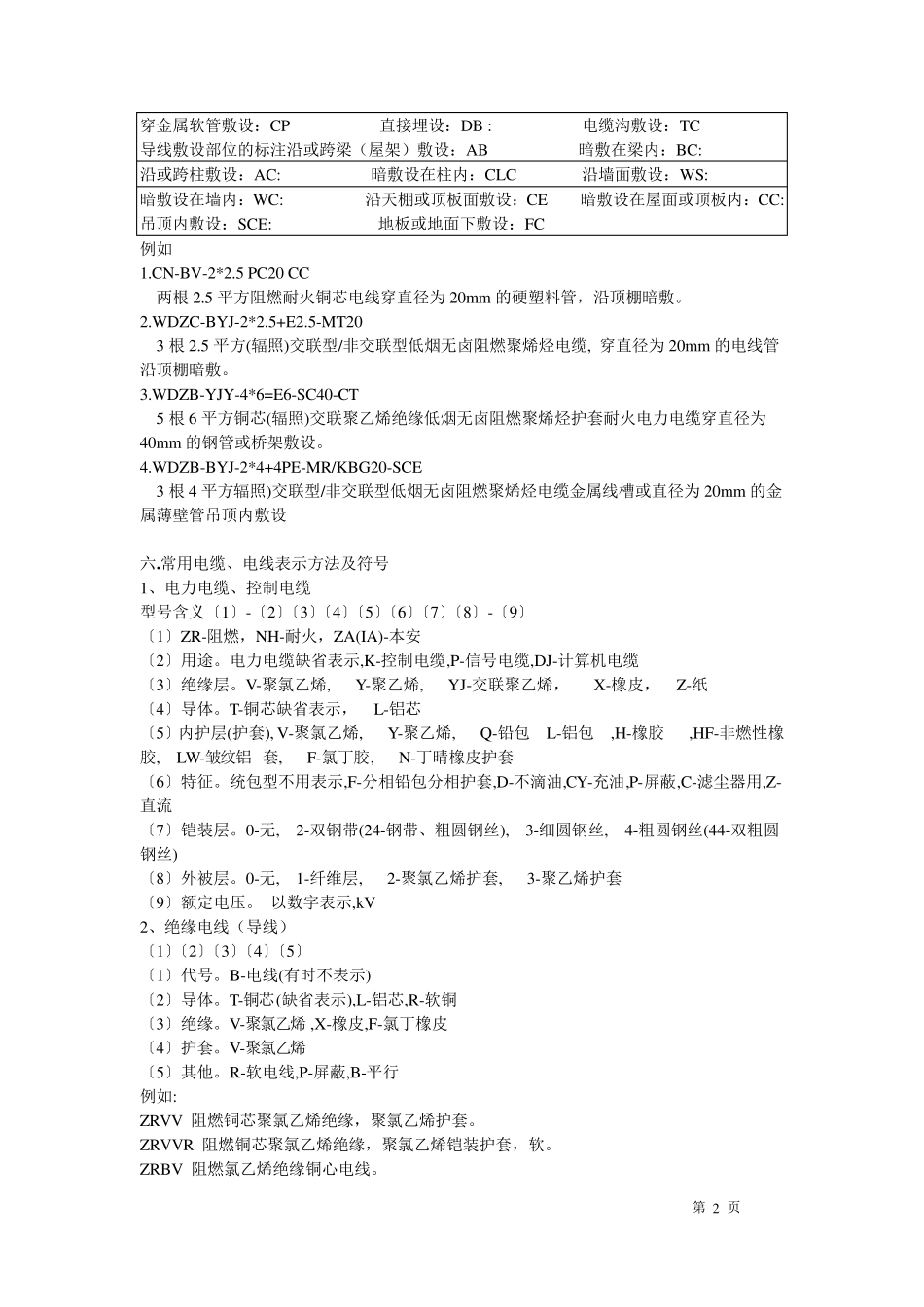
第 页 1 电气符号及电缆表示方法大全 电气安装符号表示方法 一、电线穿线管一般有: PVC 管:PVC20、 焊接钢管:SC20、 扣压式镀锌薄壁电线管:KBG20、 紧定式镀锌薄壁电线管:JDG20 二、电气设计施工图中常用线路敷设方式: 电气设计施工图中常用线路敷设方式 表示符号 敷设方式 表示符号 敷设方式 SR 沿钢线槽敷设 BE 沿屋架或跨屋架敷设 CLE 沿柱或跨柱敷设 W E 沿墙面敷设 CE 沿天棚面或顶棚面敷设 ACE 在能进入人的吊顶内敷设 BC 暗敷设在梁内 CLC 暗敷设在柱内 W C 暗敷设在墙内 ACC 暗敷设在不能进入的顶棚内 CC 暗敷设在顶棚内 SCE 吊顶内敷设,要穿金属管 FC 暗敷设在地面内 三,导线穿管表示 SC-焊接钢管 MT-电线管 PC-PVC 塑料硬管 FPC-阻燃塑料硬管 CT-桥架 MR-金属线槽 M-钢索 CP-金属软管 PR-塑料线槽 RC-镀锌钢管 四,导线敷设方式的表示 DB-直埋 TC-电缆沟 BC-暗敷在梁内 CLC-暗敷在柱内 W C-暗敷在墙内 CE-沿天棚顶敷设 CC-暗敷在天棚顶内 SCE-吊顶内敷设 F-地板及地坪下 SR-沿钢索 BE-沿屋架,梁 W E-沿墙明敷 五,灯具安装方式的表示 CS-链吊 DS-管吊 W -墙壁安装 C-吸顶 R-嵌入 S-支架 CL-柱上 沿钢线槽 SR 沿屋架或跨屋架:BE 沿柱或跨柱 CLE 穿焊接钢管敷设 SC 穿电线管敷设 MT: 穿硬塑料管敷设 PC: 穿阻燃半硬聚氯乙烯管敷设 FPC 电缆桥架敷设 CT 金属线槽敷设 MR 塑料线槽敷设:PR : 用钢索敷设 M : 穿聚氯乙烯塑料波纹电线管敷 KPC 第 页 2 穿金属软管敷设:CP 直接埋设:DB : 电缆沟敷设:TC 导线敷设部位的标注沿或跨梁(屋架)敷设:AB 暗敷在梁内:BC: 沿或跨柱敷设:AC: 暗敷设在柱内:CLC 沿墙面敷设:WS: 暗敷设在墙内:WC: 沿天棚或顶板面敷设:CE 暗敷设在屋面或顶板内:CC:吊顶内敷设:SCE: 地板或地面下敷设:FC 例如 1.CN-BV-2*2.5 PC20 CC 两根2.5 平方阻燃耐火铜芯电线穿直径为20m m 的硬塑料管,沿顶棚暗敷。 2.WDZC-BYJ-2*2.5+E2.5-MT20 3 根2.5 平方(辐照)交联型/非交联型低烟无卤阻燃聚烯烃电缆, 穿直径为20m m 的电线管沿顶棚暗敷。 3.WDZB-YJY-4*6=E6-SC40-CT 5 根6 平方铜芯(辐照)交联聚乙烯绝缘低烟无卤阻燃聚烯烃护套耐火电力电缆穿直径为40m m 的钢管或桥架敷设。 4.WDZB-BYJ-2*4+4PE-MR/KBG20-SCE 3 根4 平方辐照)交联型/非交联型低烟无卤...

1、当您付费下载文档后,您只拥有了使用权限,并不意味着购买了版权,文档只能用于自身使用,不得用于其他商业用途(如 [转卖]进行直接盈利或[编辑后售卖]进行间接盈利)。
2、本站所有内容均由合作方或网友上传,本站不对文档的完整性、权威性及其观点立场正确性做任何保证或承诺!文档内容仅供研究参考,付费前请自行鉴别。
3、如文档内容存在违规,或者侵犯商业秘密、侵犯著作权等,请点击“违规举报”。

碎片内容

电气安装符号表示方法大全

小辰2+ 关注
实名认证
内容提供者

出售各种资料和文档

相关文档

确认删除?
VIP
微信客服
  • 扫码咨询
会员Q群
  • 会员专属群点击这里加入QQ群
客服邮箱
回到顶部