电脑桌面
添加小米粒文库到电脑桌面
安装后可以在桌面快捷访问

社保基础知识

社保基础知识_第1页
1/18
社保基础知识_第2页
2/18
社保基础知识_第3页
3/18
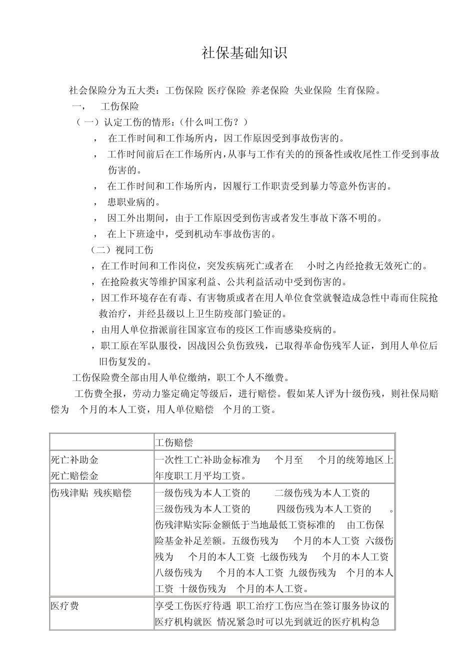
社保基础知识 社会保险分为五大类:工伤保险/医疗保险/养老保险/失业保险/生育保险。 一, 工伤保险 ( 一)认定工伤的情形:(什么叫工伤?) 1, 在工作时间和工作场所内,因工作原因受到事故伤害的。 2, 工作时间前后在工作场所内,从事与工作有关的的预备性或收尾性工作受到事故伤害的。 3, 在工作时间和工作场所内,因履行工作职责受到暴力等意外伤害的。 4, 患职业病的。 5, 因工外出期间,由于工作原因受到伤害或者发生事故下落不明的。 6, 在上下班途中,受到机动车事故伤害的。 (二)视同工伤 1,在工作时间和工作岗位,突发疾病死亡或者在48小时之内经抢救无效死亡的。 2,在抢险救灾等维护国家利益、公共利益活动中受到伤害的。 3,因工作环境存在有毒、有害物质或者在用人单位食堂就餐造成急性中毒而住院抢救治疗,并经县级以上卫生防疫部门验证的。 4,由用人单位指派前往国家宣布的疫区工作而感染疫病的。 5,职工原在军队服役,因战因公负伤致残,已取得革命伤残军人证,到用人单位后旧伤复发的。 工伤保险费全部由用人单位缴纳,职工个人不缴费。 工伤费全报,劳动力鉴定确定等级后,进行赔偿。假如某人评为十级伤残,则社保局赔偿为6个月的本人工资,用人单位赔偿 5个月的工资。 工伤赔偿 死亡补助金/ 死亡赔偿金 一次性工亡补助金标准为48个月至 60个月的统筹地区上年度职工月平均工资。 伤残津贴/残疾赔偿 一级伤残为本人工资的90% ,二级伤残为本人工资的85% ,三级伤残为本人工资的80% ,四级伤残为本人工资的75%。伤残津贴实际金额低于当地最低工资标准的, 由工伤保险基金补足差额。五级伤残为16个月的本人工资,六级伤残为14个月的本人工资;七级伤残为12个月的本人工资,八级伤残为10个月的本人工资,九级伤残为8个月的本人工资,十级伤残为6个月的本人工资。 医疗费 享受工伤医疗待遇;职工治疗工伤应当在签订服务协议的医疗机构就医,情况紧急时可以先到就近的医疗机构急救。 住院伙食补助费 按照本单位因公出差伙食补助标准的 70%发给住院伙食补助费 营养费 无。 护理费 1. 生活不能自理的工伤职工在停工留薪期需要护理的,由所在单位负责工伤职工已经评定伤残等级并经劳动能力鉴定委员会确认需要生活护理的,从工伤保险基金按月支付生活护理费。2. 按照生活完全不能自理、生活大部分不能自理或者生活部分不能自理 3个不同等级支付,其标准分别为统筹地区上年度职工月平均工...

1、当您付费下载文档后,您只拥有了使用权限,并不意味着购买了版权,文档只能用于自身使用,不得用于其他商业用途(如 [转卖]进行直接盈利或[编辑后售卖]进行间接盈利)。
2、本站所有内容均由合作方或网友上传,本站不对文档的完整性、权威性及其观点立场正确性做任何保证或承诺!文档内容仅供研究参考,付费前请自行鉴别。
3、如文档内容存在违规,或者侵犯商业秘密、侵犯著作权等,请点击“违规举报”。

碎片内容

社保基础知识

您可能关注的文档

小辰2+ 关注
实名认证
内容提供者

出售各种资料和文档

相关文档

确认删除?
VIP
微信客服
  • 扫码咨询
会员Q群
  • 会员专属群点击这里加入QQ群
客服邮箱
回到顶部