电脑桌面
添加小米粒文库到电脑桌面
安装后可以在桌面快捷访问

移动终端应用安全设计方案VIP专享

移动终端应用安全设计方案_第1页
1/6
移动终端应用安全设计方案_第2页
2/6
移动终端应用安全设计方案_第3页
3/6
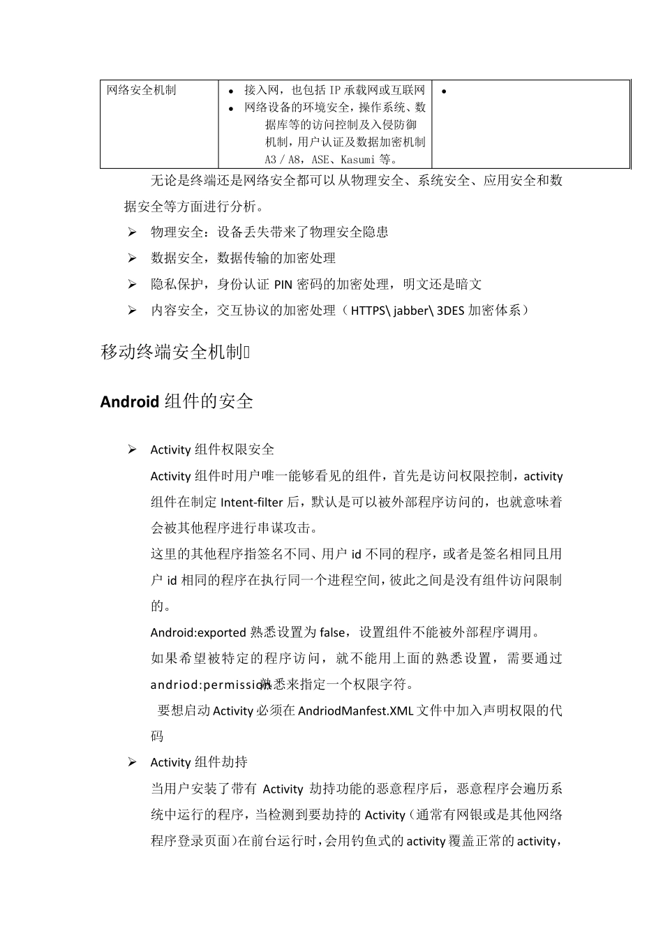
移动终端应用安全设计方案 传统互联网相比,移动互联网具有随身性、可鉴权、可身份识别等独特优势。但同时也存在移动终端处理能力弱、网络带宽相对较小的局限性 移动应用的几种模式 原生应用、Web 应用、混合应用 ➢ 原生应用:简单的来说是特别为某种操作系统开发的,比如 iOS、Android、黑莓等等,它们是在各自的移动设备上运行的 ➢ Web 应用:本质上是为移动浏览器设计的基于 Web 的应用,它们是用普通 Web 开发语言开发的,可以在各种智能手机浏览器上运行。 ➢ 混合应用:是原生应用和 Web 应用的结合体,采用了原生应用的一部分、Web 应用的一部分,所以必须在部分在设备上运行、部分在 Web上运行,这是主流模式 移动应用模式的优缺点 模式 优点 缺点 原生 • 可访问手机所有功能(GPS、摄像头); • 速度更快、性能高、整体用户体验不错; • 可线下使用; • 支持大量图形和动画 • 开发成本高 • 支持设备非常有限 • 上线时间不确定 • 内容限制(App Store 限制) Web 应用 • 支持设备广泛; • 较低的开发成本 • 可即时上线; • 无内容限制; • 对联网的要求比较大 • 用户体验比较差 • 图片和动画支持性不高 • 对手机特点有限制(摄像头、GPS 混合应用 • 兼容多平台; • 顺利访问手机的多种功能; • 可离线使用 • 不确定上线时间; • 用户体验不如本地应用; • 性能稍慢(需要连接网络); 移动应用的安全 一般用户都认为只要是手机安装客户端模式会比较安全,客户端模式相对于w ap 网页模式安全些,但是,打开手机就是应用,应用背后却还是一片黑,好像还不是很安全呢。 可以从移动终端安全机制、网络安全机制两个方面考虑: 安全机制 内容 移动终端安全机制 • 互联网的最终用户设备,包括手机、PDA、便携式电脑 • 终端操作系统安全机制、防病毒、系统漏洞攻击等 ,数 据 安全及 隐私 保 护 机制、数 据 授 权 访问、加密 等 • Activity 安全、劫 持 网络安全机制 • 接入网,也包括IP 承载网或互联网 • 网络设备的环境安全,操作系统、数据库等的访问控制及入侵防御机制,用户认证及数据加密机制A3/A8,ASE、Kasumi 等。 • 无论是终端还是网络安全都可以从物理安全、系统安全、应用安全和数据安全等方面进行分析。 ➢ 物理安全:设备丢失带来了物理安全隐患 ➢ 数据安全,数据传输的加密...

1、当您付费下载文档后,您只拥有了使用权限,并不意味着购买了版权,文档只能用于自身使用,不得用于其他商业用途(如 [转卖]进行直接盈利或[编辑后售卖]进行间接盈利)。
2、本站所有内容均由合作方或网友上传,本站不对文档的完整性、权威性及其观点立场正确性做任何保证或承诺!文档内容仅供研究参考,付费前请自行鉴别。
3、如文档内容存在违规,或者侵犯商业秘密、侵犯著作权等,请点击“违规举报”。

碎片内容

移动终端应用安全设计方案

确认删除?
VIP
微信客服
  • 扫码咨询
会员Q群
  • 会员专属群点击这里加入QQ群
客服邮箱
回到顶部