电脑桌面
添加小米粒文库到电脑桌面
安装后可以在桌面快捷访问

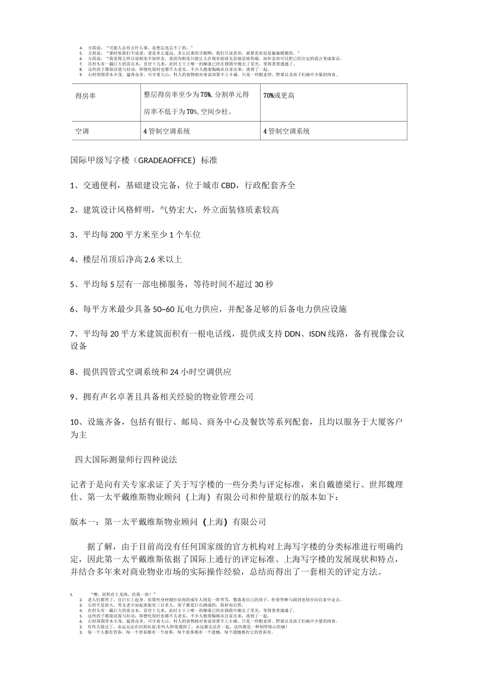
国际甲级写字楼

国际甲级写字楼_第1页
1/7
国际甲级写字楼_第2页
2/7
国际甲级写字楼_第3页
3/7
2.有些人错过了,永远无法在回到从前;有些人即使遇到了,永远都无法在一起,这些都是一种刻骨铭心的痛!3.每一个人都有青春,每一个青春都有一个故事,每个故事都有一个遗憾,每个遗憾都有它的青春美。4.方茴说:“可能人总有点什么事,是想忘也忘不了的。”5.方茴说:“那时候我们不说爱,爱是多么遥远、多么沉重的字眼啊。我们只说喜欢,就算喜欢也是偷偷摸摸的。”6.方茴说:“我觉得之所以说相见不如怀念,是因为相见只能让人在现实面前无奈地哀悼伤痛,而怀念却可以把已经注定的谎言变成童话。7.在村头有一截巨大的雷击木,直径十几米,此时主干上唯一的柳条已经在朝霞中掩去了莹光,变得普普通通了。8.这些孩子都很活泼与好动,即便吃饭时也都不太老实,不少人抱着陶碗从自家出来,凑到了一起。9.石村周围草木丰茂,猛兽众多,可守着大山,村人的食物相对来说却算不上丰盛,只是一些粗麦饼、野果以及孩子们碗中少量的肉食。1、顶级物业(国际写字楼)(1) 楼宇品质:建筑物的物理状况和品质均是一流,建筑质量达到或超过有关建筑条例或规范的要求;建筑物具有灵活的平面布局和高使用率,达到 70%的使用率;楼层面积大,大堂和走道宽敞,从垫高地板到悬挂顶棚的净高度不少于 2.6 米。装饰标准:外立面采用高档次的国际化外装修如大理石外墙和玻璃幕墙,采用进口高标准的大理石、铝板、玻璃幕墙等材料;有宽敞的大理石大堂和走廊;公共部分的地面应为大理石、花岗岩、高级地砖或铺高级地毯,墙面应为大理石或高级墙纸或高级漆,应有吊顶,电梯间应为不锈钢、大理石;卫生间安置进口名牌洁具,如科马、科勒、美标、TOTO 等等。配套设施:应有配套商务、生活设施,如会议室、邮局、银行、票务中心、员工餐厅等,专用地上、地下停车场,停车位充足,满足日常生活的商店,适合商务会餐的饭店,宾馆,午间放松或娱乐设施,其它如公园、运动设施和图书馆。电梯系统:良好的电梯系统,电梯设施先进并对乘客和商品进行分区,一般每 4000平方米一部电梯,平均候梯时间 30 秒左右。设备标准:应有名牌中央空调,中央空调系统高效;有楼宇自控;有安全报警;有综合布线。(2) 建筑规模:超过 50000 平方米。(3) 客户进驻:国外知名公司的租户组合;知名的跨国、国内外大公司、财团。(4) 物业服务:由经验丰富且一流的知名品牌公司管理,配备实用的计算机物业管理软件,实现办公物业管理计算机化,建立办公管理信息系统,并办公物业各系统实现连...

1、当您付费下载文档后,您只拥有了使用权限,并不意味着购买了版权,文档只能用于自身使用,不得用于其他商业用途(如 [转卖]进行直接盈利或[编辑后售卖]进行间接盈利)。
2、本站所有内容均由合作方或网友上传,本站不对文档的完整性、权威性及其观点立场正确性做任何保证或承诺!文档内容仅供研究参考,付费前请自行鉴别。
3、如文档内容存在违规,或者侵犯商业秘密、侵犯著作权等,请点击“违规举报”。

碎片内容

国际甲级写字楼

确认删除?
VIP
微信客服
  • 扫码咨询
会员Q群
  • 会员专属群点击这里加入QQ群
客服邮箱
回到顶部