电脑桌面
添加小米粒文库到电脑桌面
安装后可以在桌面快捷访问

洁净空调施工工艺技术方案

洁净空调施工工艺技术方案_第1页
1/25
洁净空调施工工艺技术方案_第2页
2/25
洁净空调施工工艺技术方案_第3页
3/25
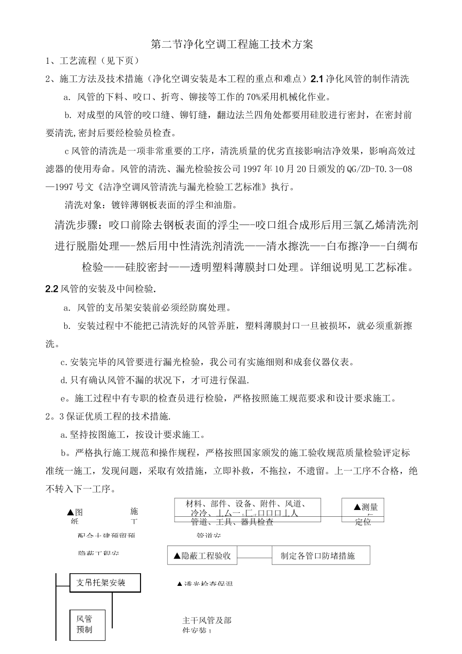
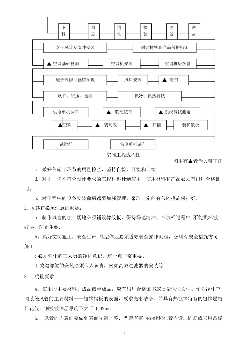
▲图纸施工配合土建预留预材料、部件、设备、附件、风道、冷冷、丄厶一 T-匚=T口口口丄人▲测量r―管道、工具、器具检查定位▲隐蔽工程验收制定各管口防堵措施主干风管及部件安装 1第二节净化空调工程施工技术方案1、工艺流程(见下页)2、施工方法及技术措施(净化空调安装是本工程的重点和难点)2.1 净化风管的制作清洗a. 风管的下料、咬口、折弯、铆接等工作的 70%采用机械化作业。b. 对成型的风管的咬口缝、铆钉缝,翻边法兰四角处都要用硅胶进行密封,在密封前要清洗,密封后要经检验员检查。c 风管的清洗是一项非常重要的工序,清洗质量的优劣直接影响洁净效果,影响高效过滤器的使用寿命。风管的清洗、漏光检验按公司 1997 年 10 月 20 日颁发的 QG/ZD-T0.3—08—1997 号文《洁净空调风管清洗与漏光检验工艺标准》执行。清洗对象:镀锌薄钢板表面的浮尘和油脂。清洗步骤:咬口前除去钢板表面的浮尘—-咬口组合成形后用三氯乙烯清洗剂进行脱脂处理—-然后用中性清洗剂清洗——清水擦洗—-白布擦净—-白绸布检验——硅胶密封——透明塑料薄膜封口处理。详细说明见工艺标准。2.2 风管的安装及中间检验.a. 风管的支吊架安装前必须经防腐处理。b. 安装过程中不能把己清洗好的风管弄脏,塑料薄膜封口一旦被损坏,就必须重新擦洗。c.安装完毕的风管要进行漏光检验,我公司有实施细则和成套仪器仪表。d.只有确认风管不漏的状况下,才可进行保温.e。施工过程中有专职的检查员进行检验,严格按照施工规范要求和设计要求施工。2。3 保证优质工程的技术措施.a.坚持按图施工,按设计要求施工。b。严格执行施工规范和操作规程,严格按照国家颁发的施工验收规范质量检验评定标准统一施工,发现问题,采取有效措施,立即补救,不拖拉,不遗留。上一工序不合格,绝不转入下一工序。管道安▲透光检查保温隐蔽工程安2空调工程流程图图中有▲者为关键工序c. 做好各施工环节的质量检查,坚持自检,互检和专检.d. 对于一切不符合设计要求的工程材料杜绝使用,使用材料和产品必须有出厂合格证明。e. 对工程中的设备安装前后都要加强管理,采取一定的有效的措施保护好。2。4 其它必须注意的问题:a. 制作风管的加工场地必须铺设橡胶板,保持场地清洁,在放样过程中,不能损坏镀锌层,防止生锈.b。搞好文明施工,安全生产.高空作业必须遵守安全操作规程,必须有安全措施方可施工。c 必须强化施工人员的净化意识,这一点非常重要。d.关键部位的...

1、当您付费下载文档后,您只拥有了使用权限,并不意味着购买了版权,文档只能用于自身使用,不得用于其他商业用途(如 [转卖]进行直接盈利或[编辑后售卖]进行间接盈利)。
2、本站所有内容均由合作方或网友上传,本站不对文档的完整性、权威性及其观点立场正确性做任何保证或承诺!文档内容仅供研究参考,付费前请自行鉴别。
3、如文档内容存在违规,或者侵犯商业秘密、侵犯著作权等,请点击“违规举报”。

碎片内容

洁净空调施工工艺技术方案

您可能关注的文档

确认删除?
VIP
微信客服
  • 扫码咨询
会员Q群
  • 会员专属群点击这里加入QQ群
客服邮箱
回到顶部