电脑桌面
添加小米粒文库到电脑桌面
安装后可以在桌面快捷访问

工程分包合同

工程分包合同_第1页
1/6
工程分包合同_第2页
2/6
工程分包合同_第3页
3/6
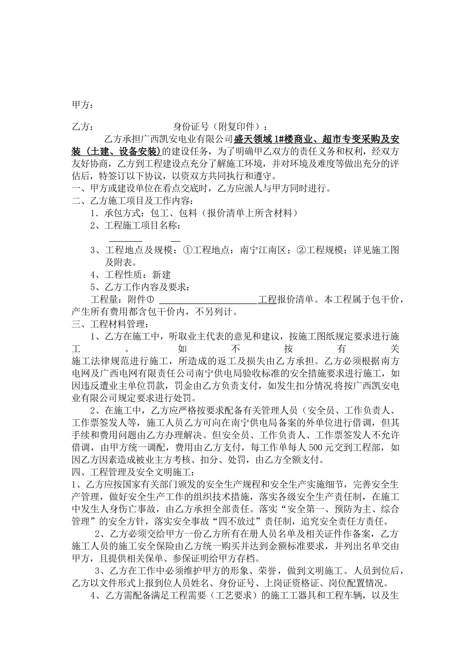
工程分包合同模板 编号:电力建设工程施工分包合同工程名称: 施工发包方: (甲方) 施工承包方: (乙方) 甲方:乙方: 身份证号(附复印件): 乙方承担广西凯安电业有限公司盛天领域 1# 楼商业、超市专变采购及安 装 ( 土建、设备安装 ) 的建设任务,为了明确甲乙双方的责任义务和权利,经双方友好协商,乙方到工程建设点充分了解施工环境,并对环境及难度等做出充分的评估后,特签订以下协议,以资双方共同执行和遵守。一、甲方或建设单位在看点交底时,乙方应派人与甲方同时进行。二、乙方施工项目及工作内容:1.承包方式:包工、包料(报价清单上所含材料)2、工程施工项目名称: 3、工程地点及规模:①工程地点:南宁江南区;②工程规模:详见施工图及附表。4、工程性质:新建5、乙方工作内容及要求:工程量:附件 工程 报价清单。本工程属于包干价,产生所有费用都含包干价内,不另列计。三、工程材料管理:1、乙方在施工中,听取业主代表的意见和建议,按施工图纸规定要求进行施工。如不按有关 施工法律规范进行施工,所造成的返工及损失由乙方承担。乙方必须根据南方电网及广西电网有限责任公司南宁供电局验收标准的安全措施要求进行施工,如因违反遭业主单位罚款,罚金由乙方负责支付,如发生扣分情况将按广西凯安电业有限公司规定要求进行处罚。2、在施工中,乙方应严格按要求配备有关管理人员(安全员、工作负责人、工作票签发人等,施工人员乙方可向在南宁供电局备案的外单位进行借调,但其手续和费用问题由乙方办理解决。但安全员、工作负责人、工作票签发人不允许借调,由甲方统一调配,费用由乙方支付,每工作单每人 500 元交到工程部,如因乙方因素造成被业主方考核、扣分、处罚,由乙方全额支付。四、工程管理及安全文明施工:1、乙方应按国家有关部门颁发的安全生产规程和安全生产实施细节,完善安全生产管理,做好安全生产工作的组织技术措施,落实各级安全生产责任制,在施工中发生人身伤亡事故,由乙方承担全部责任。落实“安全第一、预防为主、综合管理”的安全方针,落实安全事故“四不放过”责任制,追究安全责任方责任。 2、乙方必须交给甲方一份乙方所有在册人员名单及相关证件作备案,乙方施工人员的施工安全保险由乙方统一购买并达到金额标准要求,并列出名单交由甲方,且提供相关保单、参保证明给甲方存档。 3、乙方在工作中必须维护甲方的形象、荣誉,做到文明施工。人员到位后,乙方以...

1、当您付费下载文档后,您只拥有了使用权限,并不意味着购买了版权,文档只能用于自身使用,不得用于其他商业用途(如 [转卖]进行直接盈利或[编辑后售卖]进行间接盈利)。
2、本站所有内容均由合作方或网友上传,本站不对文档的完整性、权威性及其观点立场正确性做任何保证或承诺!文档内容仅供研究参考,付费前请自行鉴别。
3、如文档内容存在违规,或者侵犯商业秘密、侵犯著作权等,请点击“违规举报”。

碎片内容

工程分包合同

您可能关注的文档

确认删除?
VIP
微信客服
  • 扫码咨询
会员Q群
  • 会员专属群点击这里加入QQ群
客服邮箱
回到顶部