电脑桌面
添加小米粒文库到电脑桌面
安装后可以在桌面快捷访问

计算机基础公开课教学教案

计算机基础公开课教学教案_第1页
1/6
计算机基础公开课教学教案_第2页
2/6
计算机基础公开课教学教案_第3页
3/6
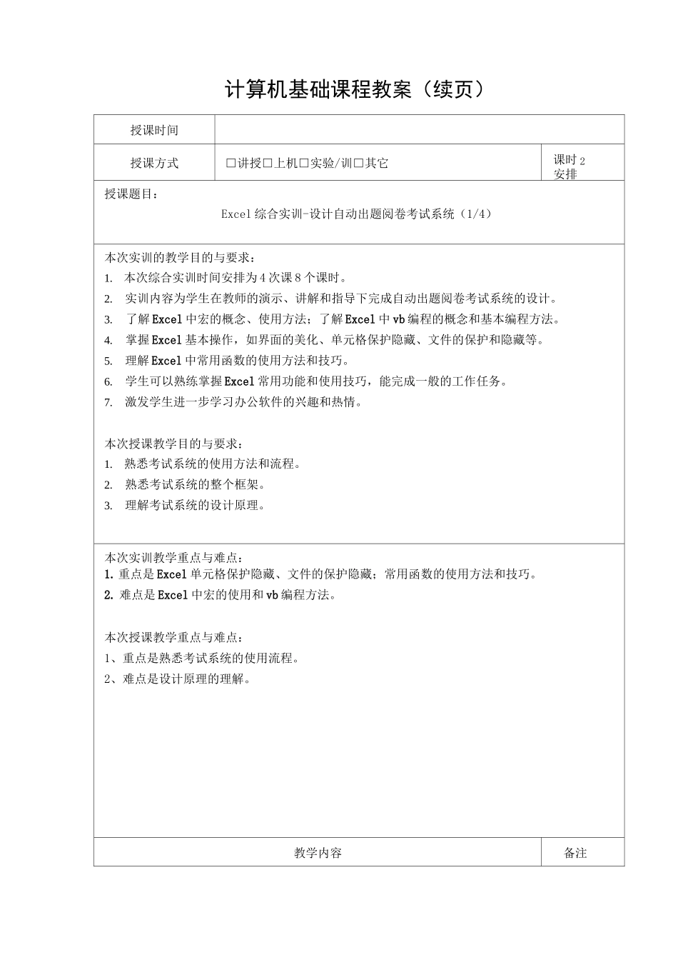
武汉体育学院体育科技学院教案2018〜2019 学年第二学期学院(系、部)体育科技学院教研室网络与新媒体教研室课程名称计算机基础授课班级2017 级英语主讲教师汪海课程总学时72选用教材计算机应用基础教案(首页)课程名称计算机基础学分4总计:72 学时讲授:36 学时实验/训:32 学时其它:4 学时类另□公共课□公共选修课□专业基础课□专业必修课□专业方向选修课□实验实训课(仅限本科)授课对象□本科□高职□其他使用教材参考资料《计算机应用基础》杨志峰武汉大学出版社 2013《计算机应用基础实验指导》汪海华中科技大学出版社 2013教学方法教学手段本课程全部在实验楼多媒体计算机实验室授课,在讲授理论知识的同时,让学生自己动手实践练习,教师现场检查指导。完成 word、excel、ppt 教学后,分别进行一次综合实训,作为该模块的考核成绩。考核方式本课程考核方式为模块化考核,word、Excel、ppt 作为单独的模块进行考核,由学生完成实训作业,每个模块占总成绩的 20%。全部课程完成后,进行期末理论考试,占总成绩的 40%。学生创新精神与实践能力的培养方法本课程主要通过实验和实训作业来培养学生的实践能力和创新精神。Word 实训:要求学生按照标准的毕业论文格式进行排版编辑。Excel 实训:要求学生设计出自动出题和阅卷的 Excel 文件。Ppt 实训:要求学生以我的家乡为主题设计出美观大方具有一定创意的 PPT。通过以上三个实训作业,能较好的培养和锻炼学生的实践能力和创新精神。计算机基础课程教案(续页)授课时间授课方式□讲授□上机□实验/训□其它课时 2安排授课题目:Excel 综合实训-设计自动出题阅卷考试系统(1/4)本次实训的教学目的与要求:1.本次综合实训时间安排为 4 次课 8 个课时。2.实训内容为学生在教师的演示、讲解和指导下完成自动出题阅卷考试系统的设计。3.了解 Excel 中宏的概念、使用方法;了解 Excel 中 vb 编程的概念和基本编程方法。4.掌握 Excel 基本操作,如界面的美化、单元格保护隐藏、文件的保护和隐藏等。5.理解 Excel 中常用函数的使用方法和技巧。6.学生可以熟练掌握 Excel 常用功能和使用技巧,能完成一般的工作任务。7.激发学生进一步学习办公软件的兴趣和热情。本次授课教学目的与要求:1.熟悉考试系统的使用方法和流程。2.熟悉考试系统的整个框架。3.理解考试系统的设计原理。本次实训教学重点与难点:1. 重点是 Excel 单元格保护隐藏、文件的保护隐藏...

1、当您付费下载文档后,您只拥有了使用权限,并不意味着购买了版权,文档只能用于自身使用,不得用于其他商业用途(如 [转卖]进行直接盈利或[编辑后售卖]进行间接盈利)。
2、本站所有内容均由合作方或网友上传,本站不对文档的完整性、权威性及其观点立场正确性做任何保证或承诺!文档内容仅供研究参考,付费前请自行鉴别。
3、如文档内容存在违规,或者侵犯商业秘密、侵犯著作权等,请点击“违规举报”。

碎片内容

计算机基础公开课教学教案

您可能关注的文档

确认删除?
VIP
微信客服
  • 扫码咨询
会员Q群
  • 会员专属群点击这里加入QQ群
客服邮箱
回到顶部