电脑桌面
添加小米粒文库到电脑桌面
安装后可以在桌面快捷访问

公厕管养应急措施及应急预案

公厕管养应急措施及应急预案_第1页
1/35
公厕管养应急措施及应急预案_第2页
2/35
公厕管养应急措施及应急预案_第3页
3/35
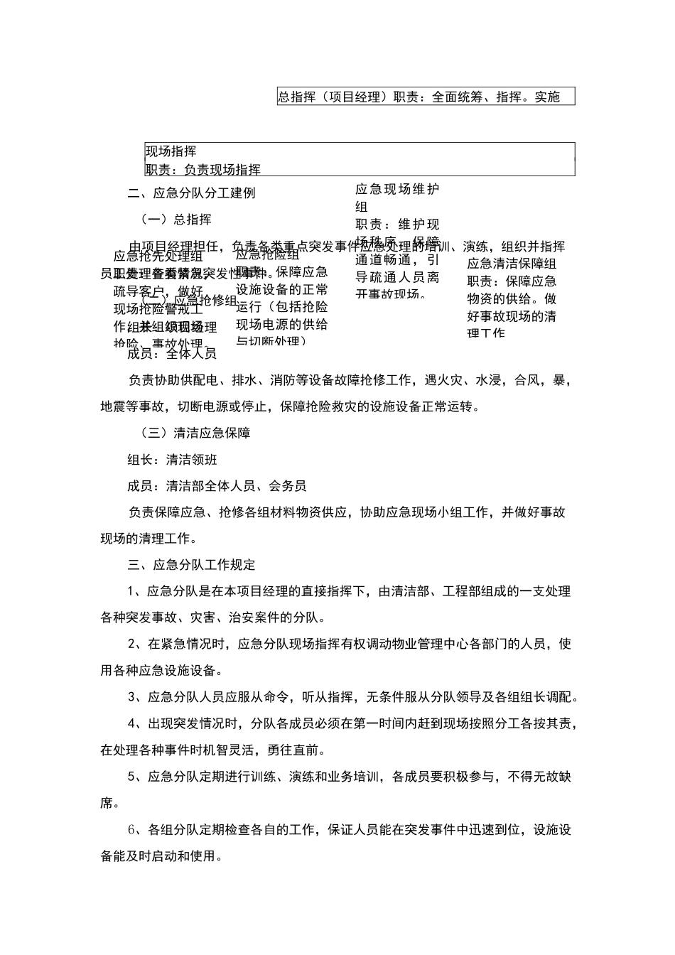
公厕管养应急措施及应急预案1.1应急措施1.1.1应急服务保障措施一、建立日常检查与查夜制度1、部门主管、领班应做好公厕责任区城范围及设施设备、员工岗位服务情况的日常检查每天不少于两次,发现与作业指导文件、服务规范不符合之处及时纠正,并在岗位值班记录本上做好检查记录。2、项目经理、经理助理检查各部门岗位工作情况每周不少于两次,发现问题及时纠正,对重复出现的问题应按《纠正/预防措施控制程序》子以跟踪改进。检查时应将服务改进或注意事项记录在部门值班记录上,以便可追溯。3、项目经理按《职业健康安全运行控制程序》要求,每月组织部门主管以上人员对本项目进行综合安全检查和品质自检,检查上月整改问题完成情况,按规范做好记录。4、项目经理组织夜查每月不少于一次,做好夜查记录,发现问题及时跟踪整改。5、区域组织夜查每季度不少于一次,做好记录并及时下发改进建议,夜查结果应作为区城/片区内部基于事实考核依据之一。6、公司组织夜查每半年不少于一次,及时形成夜查报告将夜查结果反馈至项目领导。夜查结果应作业绩效考核中基于事实考核依据之一。二、工作基本要求(一)提高认识,加强领导。工作领导小组各个成员必须高度重视“节假日”的接待安全稳定工作,加强领导,强化措施,狠抓落实。要结合各自工作实际,进一步夯实责任,精心安排,周密部署,落实防范应急处置措施,做到有备无患。(二)加强值班,严明纪律。工作领导小组各成员要切实做好“节假日”以及重大活动的值班安排,落实带班领导和值班人员责任,必须尽职尽责,不得擅离岗位,不得关闭通讯设备,确保信息畅通。(三)加强请示汇报,妥善处置紧急情况。“节假日”和重大活动期间,发现重要情况和问题,要及时向工作领导小组报告,并采取紧急措施果断处置,不得迟报、漏报、瞒报。对信息报送不及时,工作不力,以至影响工作,造成严重后果的要追究主要责任。1.1.2响应组织保障措施加强事前的预测,有针对性的组织演练,提高管理团队对各类重点突发事件的处理是关键,在日常物业管理工作中,常见的突发事件有火警、盗窃、突发病人、打架、自然灾害等,因此建立应急处理小组,完善应急机制,有利于处理各重点突发事件的处理。一、建立应急分队(一)应急分队各级人员的职责1、我公司全体员工是应急分队的成员,遇各类重点突发应急事件时应服从指挥、听从安排,按职责分工参与应急抢险救灾等各项工作。2、项目经理、各部门负责人负责对员工进行各类重点突...

1、当您付费下载文档后,您只拥有了使用权限,并不意味着购买了版权,文档只能用于自身使用,不得用于其他商业用途(如 [转卖]进行直接盈利或[编辑后售卖]进行间接盈利)。
2、本站所有内容均由合作方或网友上传,本站不对文档的完整性、权威性及其观点立场正确性做任何保证或承诺!文档内容仅供研究参考,付费前请自行鉴别。
3、如文档内容存在违规,或者侵犯商业秘密、侵犯著作权等,请点击“违规举报”。

碎片内容

公厕管养应急措施及应急预案

wxg+ 关注
实名认证
内容提供者

该用户很懒,什么也没介绍

确认删除?
VIP
微信客服
  • 扫码咨询
会员Q群
  • 会员专属群点击这里加入QQ群
客服邮箱
回到顶部