电脑桌面
添加小米粒文库到电脑桌面
安装后可以在桌面快捷访问

软件购买合同书

软件购买合同书_第1页
1/4
软件购买合同书_第2页
2/4
软件购买合同书_第3页
3/4
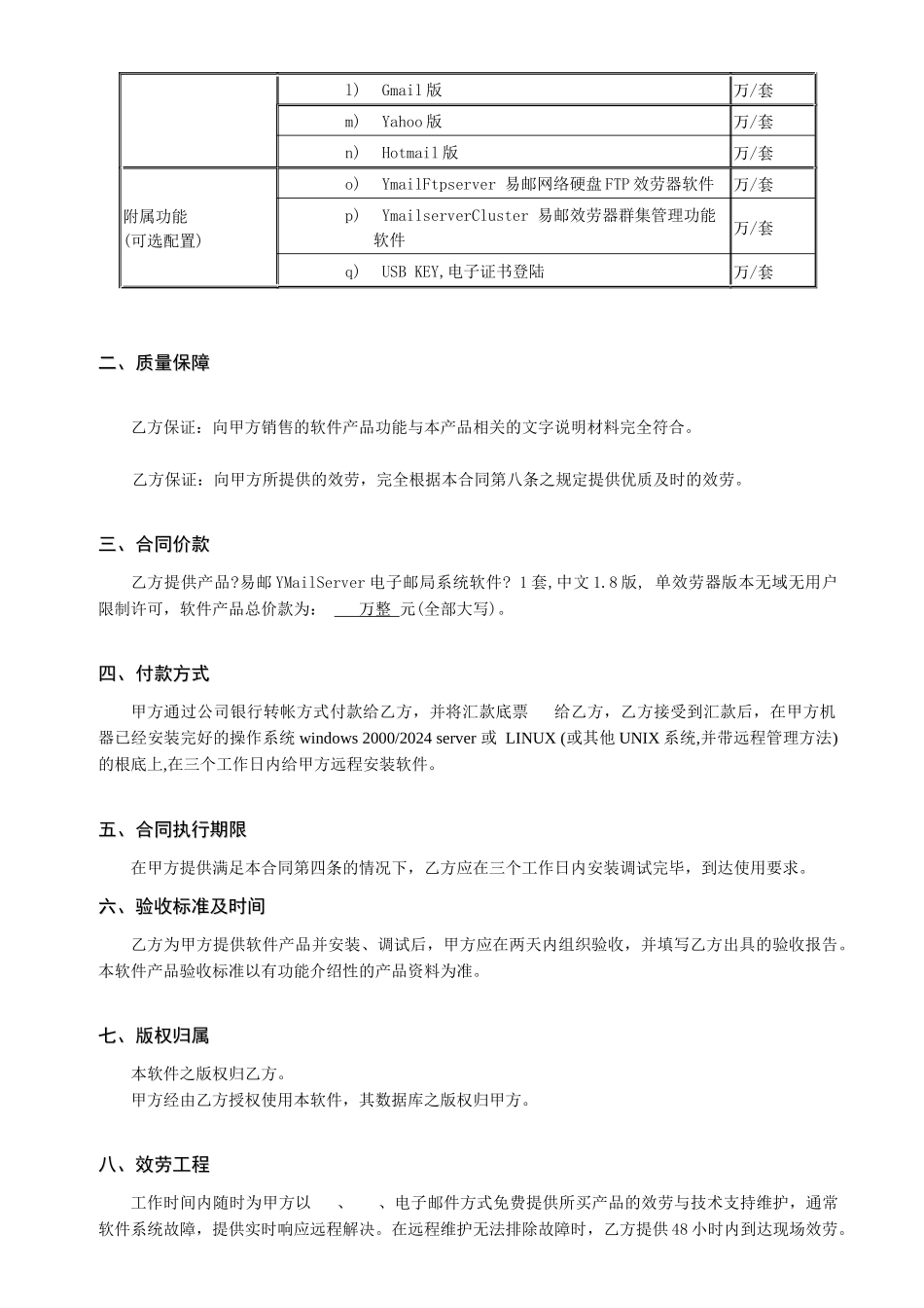
软 件 购 买 合 同 书软 件 购 买 合 同 书软件名称: 易邮 YMailServer 电子邮局系统甲 方: 地 址: 联系 : 传 真: 邮 编: 联 系 人: 乙 方: 地 址: 联系 : 传 真: 邮 编: 联 系 人: 许可使用单位名称:合同甲方名称甲乙双方经友好协商,甲方向乙方购置“易邮 YMailServer 邮局系统软件〞并享有乙方提供的连带效劳,根据?中华人民共和国合同法?及其他法律法规签订本合同,并由双方共同恪守。条款如下:一、软件产品内容一、软件产品内容乙方向甲方销售的软件产品为“易邮 YMailServer 邮局系统软件〞。软件产品包括:① 上述软件中文 1.8 版的安装盘;② 有功能介绍性的产品资料;③ 配置根本功能(标准配置)a) 一效劳器版本无域无用户限制许可,防垃圾,防病毒万/套webmail 版面配置(标准配置)b) 政务办公版面 c) 漂亮宝岛版面 d) 易邮 XP 版面 e) 普通版面 f) OUTLOOK 中文版面 g) OUTLOOK 繁体版面 h) OUTLOOK 英文版面 i) WAP 邮局版面个性版面(可选配置)j) 极速版万/套k) D 方案版万/套l) Gmail 版万/套m) Yahoo 版万/套n) Hotmail 版万/套附属功能(可选配置)o) YmailFtpserver 易邮网络硬盘 FTP 效劳器软件万/套p) YmailserverCluster 易邮效劳器群集管理功能软件万/套q) USB KEY,电子证书登陆万/套二、质量保障二、质量保障乙方保证:向甲方销售的软件产品功能与本产品相关的文字说明材料完全符合。乙方保证:向甲方所提供的效劳,完全根据本合同第八条之规定提供优质及时的效劳。三、合同价款三、合同价款乙方提供产品?易邮 YMailServer 电子邮局系统软件? 1 套,中文 1.8 版, 单效劳器版本无域无用户限制许可,软件产品总价款为: 万整 元(全部大写)。 四、付款方式四、付款方式甲方通过公司银行转帐方式付款给乙方,并将汇款底票 给乙方,乙方接受到汇款后,在甲方机器已经安装完好的操作系统 windows 2000/2024 server 或 LINUX (或其他 UNIX 系统,并带远程管理方法)的根底上,在三个工作日内给甲方远程安装软件。五、合同执行期限五、合同执行期限在甲方提供满足本合同第四条的情况下,乙方应在三个工作日内安装调试完毕,到达使用要求。六、验收标准及时间六、验收标准及时间乙方为甲方提供软件产品并安装、调试后,甲方应在两天内组织验收,并填写乙方出具的验收报告。本软件产品验收标准以有功能介绍性的...

1、当您付费下载文档后,您只拥有了使用权限,并不意味着购买了版权,文档只能用于自身使用,不得用于其他商业用途(如 [转卖]进行直接盈利或[编辑后售卖]进行间接盈利)。
2、本站所有内容均由合作方或网友上传,本站不对文档的完整性、权威性及其观点立场正确性做任何保证或承诺!文档内容仅供研究参考,付费前请自行鉴别。
3、如文档内容存在违规,或者侵犯商业秘密、侵犯著作权等,请点击“违规举报”。

碎片内容

软件购买合同书

确认删除?
VIP
微信客服
  • 扫码咨询
会员Q群
  • 会员专属群点击这里加入QQ群
客服邮箱
回到顶部