电脑桌面
添加小米粒文库到电脑桌面
安装后可以在桌面快捷访问

-基于RFID技术的图书管理系统

-基于RFID技术的图书管理系统_第1页
1/5
-基于RFID技术的图书管理系统_第2页
2/5
-基于RFID技术的图书管理系统_第3页
3/5
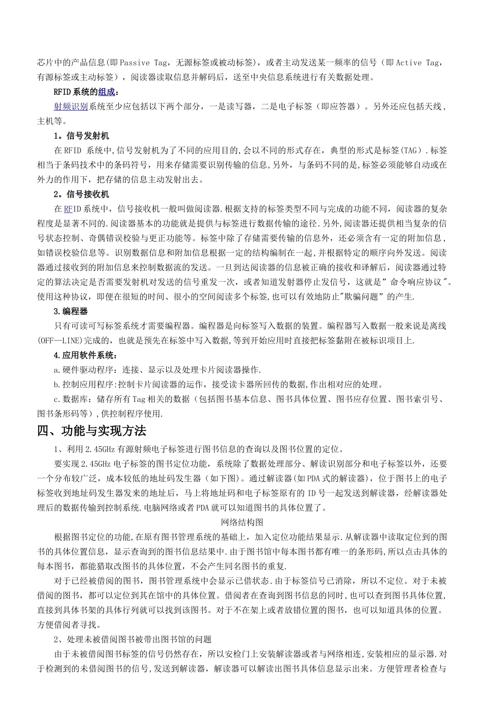
基于 RFID 技术的图书管理系统一、选题背景随着新技术和新设备的引入,高校图书馆图书流通工作由完全的手工管理向计算机的自动化管理转变,使工作效率得到大大提高,服务质量和水平也有了很大的提高.但是当前得到高校图书馆普遍认可的“藏借阅一体"的开架模式,反而使书库管理难度前所未有的增加。虽然通过加强制度建设、人员保证、基础工作、检查评价等工作,可以有所改善。但仍有一些问题难以解决:1.1 图书上架量大由于书库兼有藏书和阅览功能,环境好、用书方便,使得读者阅览图书量急增。1.2 图书错架、乱架由于书库的完全开放,读者对不需要的图书常常随意放置.为解决这一问题,有的图书馆采纳书位牌、书架旁配小书架或书车等措施,但效果都不是很理想.虽然我们实行多种措施加强理架工作,同时也加重了图书馆工作人员的工作量,但在图书排架差错检查中差错率还是达到了 2.88%,这说明要根本解决之还是非常困难。1.3 读者故意藏书因种种原因,读者往往将某些图书藏起来或者随意放书。有的藏在其它类图库中,有的藏存包柜中或书架顶板上.图书管理员整理书库时,常发现图书放在了不应该摆放的位置.根据不完全统计,发生这种现象的图书数量是不少的.所以这种问题是不容忽视的.1.4 图书通过安检门为防止未借阅图书被拿出图书馆,各个图书馆都会实行各种图书管理系统,大部分安检系统只会在未借阅图书经过安检门时候发生警报,不能说明具体是什么图书。有多本书时需要挨本书检测以得知是哪本未借阅图书被拿出.耗费时间,且有时候准确性不高。对于安检门没有检测出来的未借阅图书,就会成为一本名存实无的图书显示在图书馆管理系统中。1.5 寻书的困难面对图书馆大量的藏书量,要找到一本图书只能通过确切的索引号去寻找。确切的索引号只能说明大概的位置,真正找书过程中还可能遇到图书放错了位置或者系统中显示存在的图书实际已经遗失。那会认读者陷入找书的痛苦之中。1.6 图书盘点书库中实际藏书量到底有多少?要回答这个看似简单的问题,确实有点难。因为在计算机管理前,通常采纳图书与卡片进行比较;而采纳计算机管理后,书目数据都在计算机的数据库中,与实物进行比对变得困难了,并且一般的图书管理系统也不具备盘点功能。是否管理好图书资源,尽最大可能延长图书的使用寿命。书库管理工作的效率和质量,直接关系到图书资源的利用和读者服务工作的好坏。而正在被国内外图书馆关注的 RFID 技术,在书库管理中具有非常明显的优势.二...

1、当您付费下载文档后,您只拥有了使用权限,并不意味着购买了版权,文档只能用于自身使用,不得用于其他商业用途(如 [转卖]进行直接盈利或[编辑后售卖]进行间接盈利)。
2、本站所有内容均由合作方或网友上传,本站不对文档的完整性、权威性及其观点立场正确性做任何保证或承诺!文档内容仅供研究参考,付费前请自行鉴别。
3、如文档内容存在违规,或者侵犯商业秘密、侵犯著作权等,请点击“违规举报”。

碎片内容

-基于RFID技术的图书管理系统

您可能关注的文档

确认删除?
VIP
微信客服
  • 扫码咨询
会员Q群
  • 会员专属群点击这里加入QQ群
客服邮箱
回到顶部