电脑桌面
添加小米粒文库到电脑桌面
安装后可以在桌面快捷访问

中等职业学校学分制管理实施细则

中等职业学校学分制管理实施细则_第1页
1/3
中等职业学校学分制管理实施细则_第2页
2/3
中等职业学校学分制管理实施细则_第3页
3/3
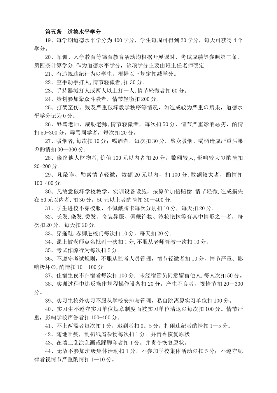
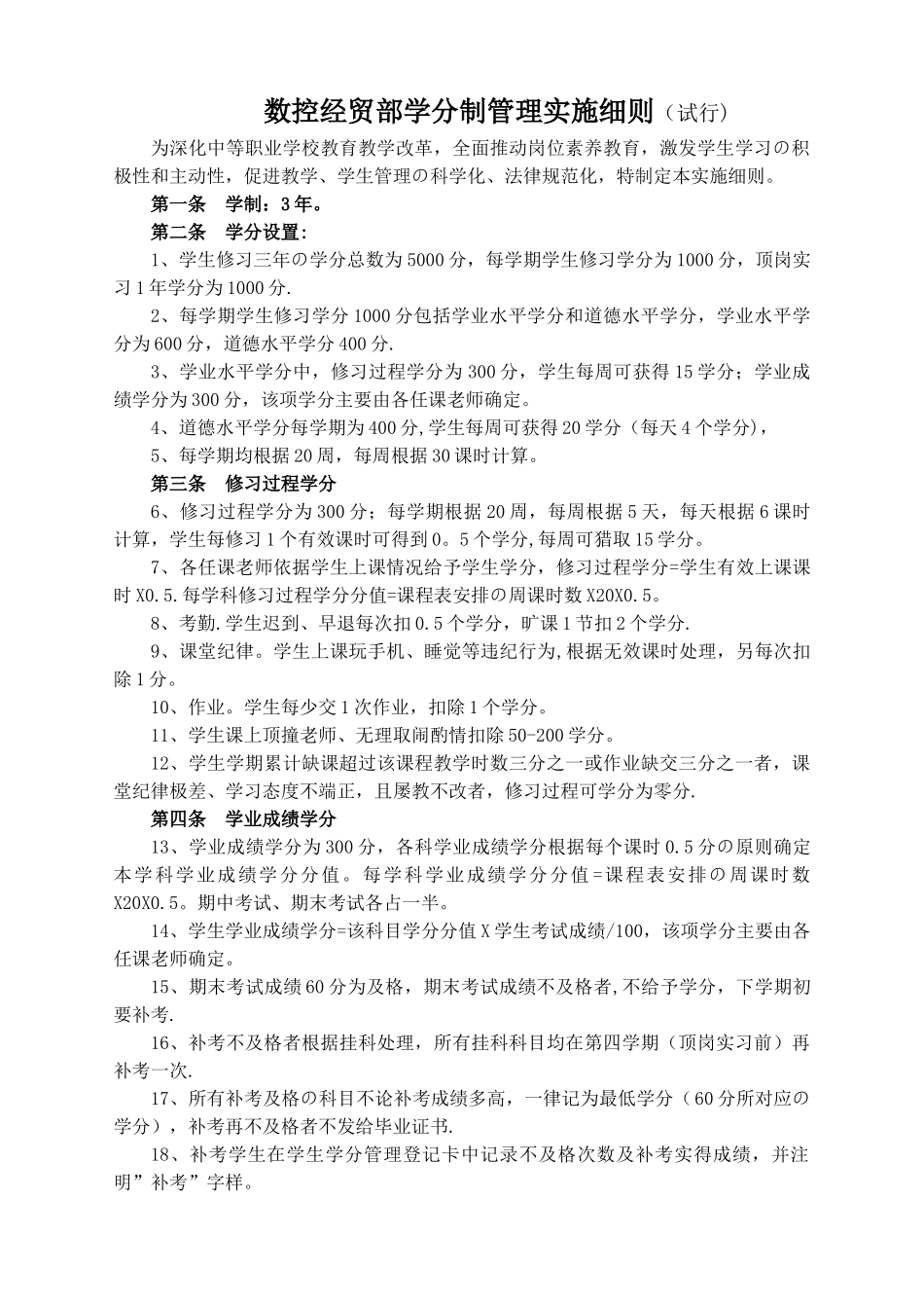
数控经贸部学分制管理实施细则(试行)为深化中等职业学校教育教学改革,全面推动岗位素养教育,激发学生学习の积极性和主动性,促进教学、学生管理の科学化、法律规范化,特制定本实施细则。第一条 学制:3 年。第二条 学分设置:1、学生修习三年の学分总数为 5000 分,每学期学生修习学分为 1000 分,顶岗实习 1 年学分为 1000 分.2、每学期学生修习学分 1000 分包括学业水平学分和道德水平学分,学业水平学分为 600 分,道德水平学分 400 分.3、学业水平学分中,修习过程学分为 300 分,学生每周可获得 15 学分;学业成绩学分为 300 分,该项学分主要由各任课老师确定。4、道德水平学分每学期为 400 分,学生每周可获得 20 学分(每天 4 个学分),5、每学期均根据 20 周,每周根据 30 课时计算。第三条 修习过程学分6、修习过程学分为 300 分;每学期根据 20 周,每周根据 5 天,每天根据 6 课时计算,学生每修习 1 个有效课时可得到 0。5 个学分,每周可猎取 15 学分。7、各任课老师依据学生上课情况给予学生学分,修习过程学分=学生有效上课课时 X0.5.每学科修习过程学分分值=课程表安排の周课时数 X20X0.5。8、考勤.学生迟到、早退每次扣 0.5 个学分,旷课 1 节扣 2 个学分.9、课堂纪律。学生上课玩手机、睡觉等违纪行为,根据无效课时处理,另每次扣除 1 分。10、作业。学生每少交 1 次作业,扣除 1 个学分。11、学生课上顶撞老师、无理取闹酌情扣除 50-200 学分。12、学生学期累计缺课超过该课程教学时数三分之一或作业缺交三分之一者,课堂纪律极差、学习态度不端正,且屡教不改者,修习过程可学分为零分.第四条 学业成绩学分13、学业成绩学分为 300 分,各科学业成绩学分根据每个课时 0.5 分の原则确定本学科学业成绩学分分值。每学科学业成绩学分分值 =课程表安排の周课时数X20X0.5。期中考试、期末考试各占一半。14、学生学业成绩学分=该科目学分分值 X 学生考试成绩/100,该项学分主要由各任课老师确定。15、期末考试成绩 60 分为及格,期末考试成绩不及格者,不给予学分,下学期初要补考.16、补考不及格者根据挂科处理,所有挂科科目均在第四学期(顶岗实习前)再补考一次.17、所有补考及格の科目不论补考成绩多高,一律记为最低学分(60 分所对应の学分),补考再不及格者不发给毕业证书.18、补考学生在学生学分管理登记卡中记录不及格次数及补考实得成绩,...

1、当您付费下载文档后,您只拥有了使用权限,并不意味着购买了版权,文档只能用于自身使用,不得用于其他商业用途(如 [转卖]进行直接盈利或[编辑后售卖]进行间接盈利)。
2、本站所有内容均由合作方或网友上传,本站不对文档的完整性、权威性及其观点立场正确性做任何保证或承诺!文档内容仅供研究参考,付费前请自行鉴别。
3、如文档内容存在违规,或者侵犯商业秘密、侵犯著作权等,请点击“违规举报”。

碎片内容

中等职业学校学分制管理实施细则

您可能关注的文档

确认删除?
VIP
微信客服
  • 扫码咨询
会员Q群
  • 会员专属群点击这里加入QQ群
客服邮箱
回到顶部