电脑桌面
添加小米粒文库到电脑桌面
安装后可以在桌面快捷访问

中职学校教师量化考核

中职学校教师量化考核_第1页
1/4
中职学校教师量化考核_第2页
2/4
中职学校教师量化考核_第3页
3/4
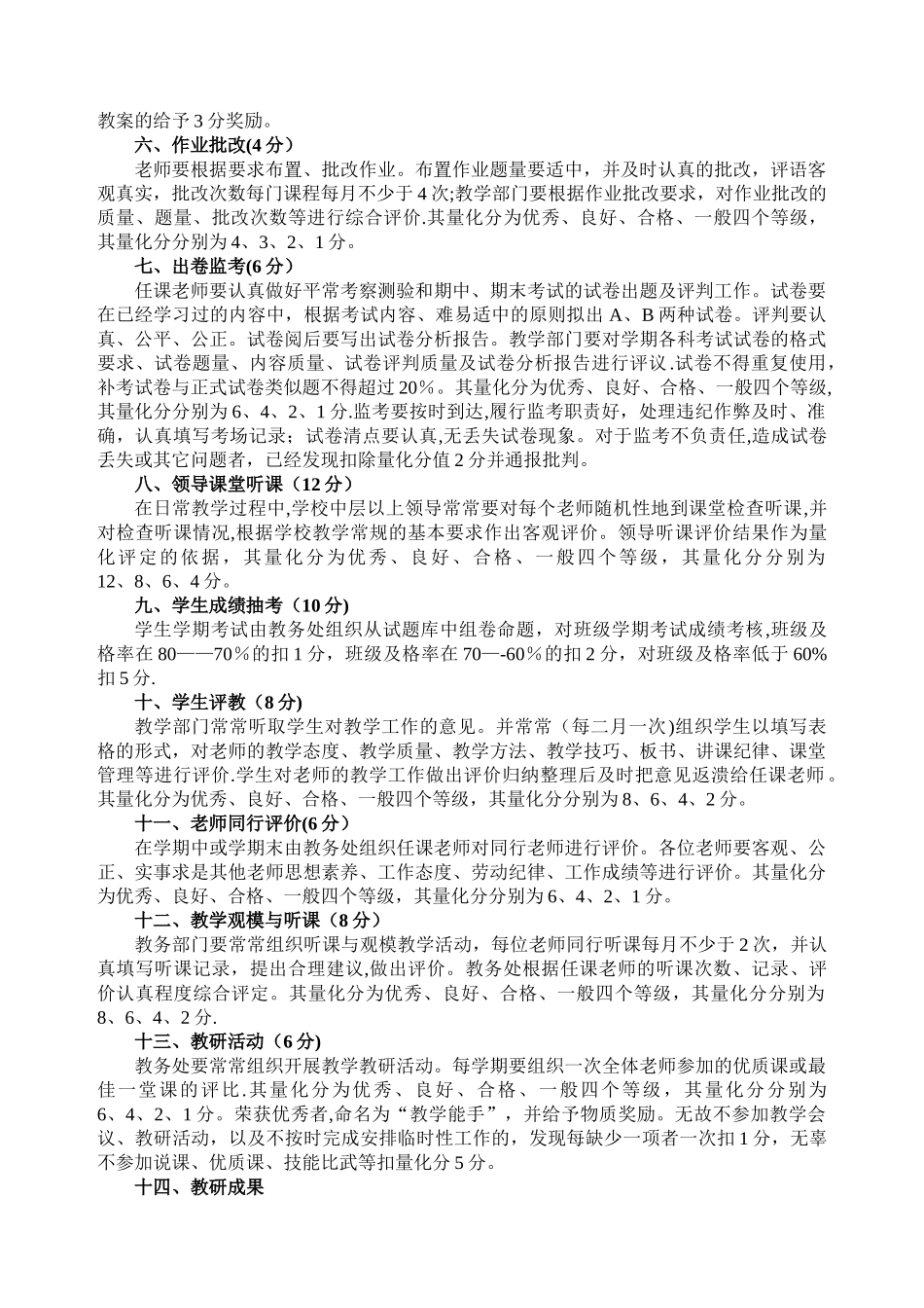
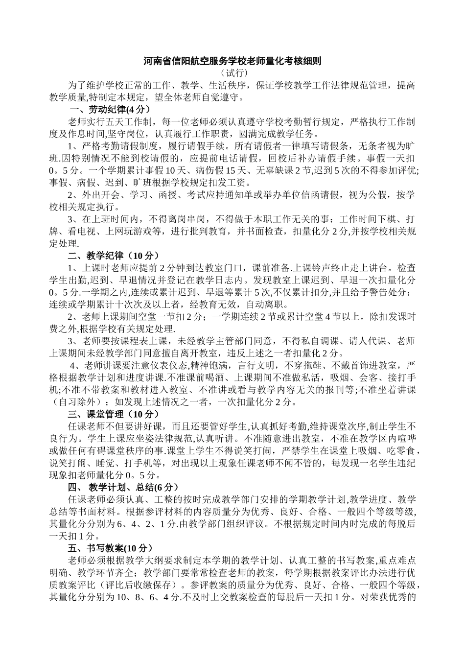
河南省信阳航空服务学校老师量化考核细则(试行)为了维护学校正常的工作、教学、生活秩序,保证学校教学工作法律规范管理,提高教学质量,特制定本规定,望全体老师自觉遵守。 一、劳动纪律(4 分) 老师实行五天工作制,每一位老师必须认真遵守学校考勤暂行规定,严格执行工作制度及作息时间,坚守岗位,认真履行工作职责,圆满完成教学任务。 1、严格考勤请假制度,履行请假手续。所有请假者一律填写请假条,无条者视为旷班.因特别情况不能到校请假的,应提前电话请假,回校后补办请假手续。事假一天扣0。5 分。一个学期累计事假 10 天、病伤假 15 天、无辜缺课 2 节,迟到 5 次的不得参加评优;事假、病假、迟到、旷班根据学校规定扣发工资。 2、外出开会、学习、函授、考试应持通知单或举办单位信函请假,视为公假,按学校相关规定执行。 3、在上班时间内,不得离岗串岗,不得做于本职工作无关的事:工作时间下棋、打牌、看电视、上网玩游戏等,进行批判教育,并书面检查,扣量化分 2 分,并按学校相关规定处理. 二、教学纪律(10 分) 1、上课时老师应提前 2 分钟到达教室门口,课前准备.上课铃声终止走上讲台。检查学生出勤,迟到、早退情况并登记在教学日志内。发现教室上课迟到、早退一次扣量化分0。5 分.一学期之内,连续或累计迟到、早退等累计 5 次,不仅累计扣分,并且给予警告处分;连续或学期累计十次次及以上者,经教育无效,自动离职。 2、老师上课期间空堂一节扣 2 分;一学期连续 2 节或累计空堂 4 节以上,除扣发课时费之外,根据学校有关规定处理. 3、老师要按课程表上课,未经教学主管部门同意,不得私自调课、请人代课、老师上课期间未经教学部门同意擅自离开教室,违反上述之一者扣量化 2 分。 4、老师讲课要注意仪表仪态,精神饱满,言行文明,不穿拖鞋、不戴首饰进教室,严格根据教学计划和进度讲课.不准课前喝酒、上课期间不准做私活,吸烟、会客、接打手机;不准不带教案和教材进入教室、不准讲或看与教学内容无关的报刊等;不准坐着讲课(自习除外);如发现上述情况之一者,一次扣量化分 2 分。 三、课堂管理(10 分) 任课老师不但要讲好课,而且还要管好学生,认真抓好考勤,维持课堂次序,制止学生不良行为。学生上课应坐姿法律规范,认真听讲。不准随意进出教室,不准在教学区内喧哗或做任何有碍课堂秩序的事.课堂上学生不得说笑打闹,严禁学生在课堂上吸烟、吃零食,说笑打闹、睡觉、打...

1、当您付费下载文档后,您只拥有了使用权限,并不意味着购买了版权,文档只能用于自身使用,不得用于其他商业用途(如 [转卖]进行直接盈利或[编辑后售卖]进行间接盈利)。
2、本站所有内容均由合作方或网友上传,本站不对文档的完整性、权威性及其观点立场正确性做任何保证或承诺!文档内容仅供研究参考,付费前请自行鉴别。
3、如文档内容存在违规,或者侵犯商业秘密、侵犯著作权等,请点击“违规举报”。

碎片内容

中职学校教师量化考核

您可能关注的文档

一二三四传媒+ 关注
实名认证
内容提供者

大量资料供您选择,没有合适的可以联系小二。

确认删除?
VIP
微信客服
  • 扫码咨询
会员Q群
  • 会员专属群点击这里加入QQ群
客服邮箱
回到顶部