电脑桌面
添加小米粒文库到电脑桌面
安装后可以在桌面快捷访问

人力资源管理师-第五章--薪酬与福利管理

人力资源管理师-第五章--薪酬与福利管理_第1页
1/4
人力资源管理师-第五章--薪酬与福利管理_第2页
2/4
人力资源管理师-第五章--薪酬与福利管理_第3页
3/4
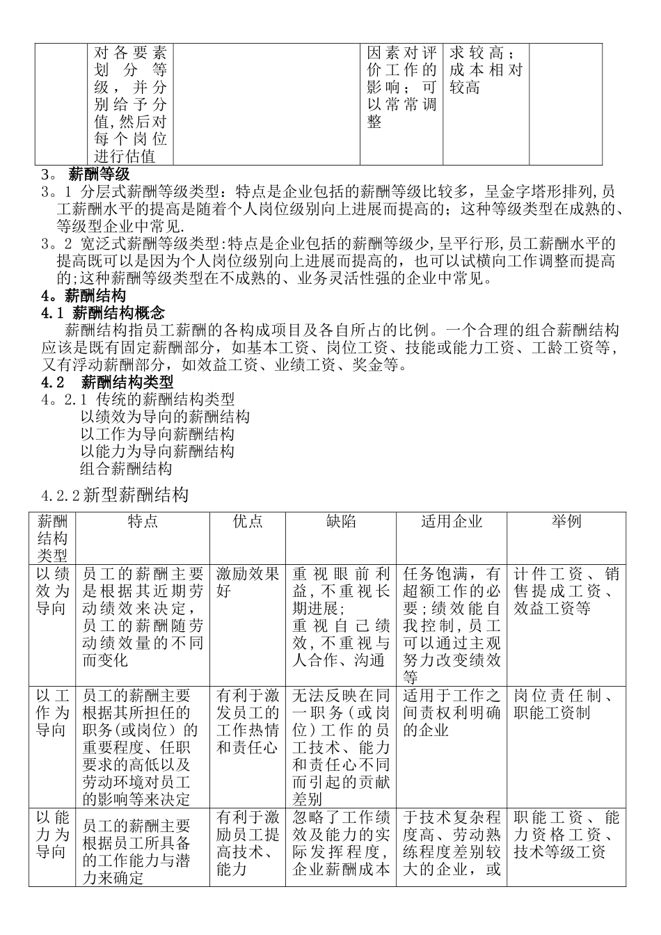
1.薪酬的含义、原则、基本内容11。。1 1 薪酬的含义::员工为企业提供劳动而得到的货币和实物酬劳的总和。包括:工资、奖金、津贴、提成工资、劳动分红、福利等。11。。2 2 薪酬管理的原则:原则:对外具有竞争力原则;对内具有公正性原则;对员工具有激励性原则;对成本具有控制性原则11。。3 3 薪酬管理的基本内容:薪酬管理是指根据企业总体进展战略的要求,通过管理制度的设计与完善,薪酬激励计划的编制与实施,最大限度地发挥各种薪酬形式如工资、奖金和福利等的激励作用,为企业制造更大的价值。2.2.岗位评价岗位评价2.1 岗位评价22。。11。。11 岗岗位评价的概念:岗位评价是对企业所设的岗位的难易程度、责任大小等相对价值的多少进行评价,进而纳入薪酬等级。岗位评价以岗位为对象,并评价担任该岗位的人员.. 22。。1.21.2 岗位评价的目的:发现和确认哪些岗位在企业战略目标实现中具有更加重要的地位;哪些岗位需要更高的管理、业务和技能水平,现有岗位上的人员是否符合岗位的任职要求;为改进管理和合理确定薪酬提供依据.2.1.32.1.3 列举并比较岗位评价的方法列举并比较岗位评价的方法::方法概述实施步骤优点缺点适用企业岗 位排 列法根 据 各种 岗 位的 相 对价 值 或它 们 对组 织 的相 对 贡献 进 行排列选 择 评 价岗位;取得工 作 说 明书;进行评价排序简 单 方便,易理解 、 操作,节约成本评价标准宽泛,很难避开主观因素;要求评价人员对每个岗位的细节都非常熟悉;只能排列各岗位价值的相对次序,无法回答岗位之间价值差距岗位设置比 较 稳定;规模小定 限 排列法将一个企业相对价值中最高与最低的岗位选择出来,作为高低界限的标准,然后在此限度内,将所有的岗位,按其性质与难易程度逐一排列,显示岗位与岗位之间的高低差异.成 对 排列法将企业中所有岗位,成对地加以比较。岗 位分 类法将 各 种 岗位 与 事 先设 定 的 一个 标 准 进行 比 较 来确 定 岗 位的 相 对 价值岗位分析并分类;确定岗位类别的数目;对各岗位类别的各个级别进行定义;将被评价岗位与标准进行比较,将它们定位在合适的岗位类别中的合适的级别上简单明了,易 理 解 、接 受 , 避开 出 现 明显 的 推 断失误划 分 类 别是关键;成本 相 对 较高各 岗 位的 差 别明显;公 共 部门 和 大企 业 的管 理 岗位要 素比 较它 通 过 不同 的 薪 酬 其...

1、当您付费下载文档后,您只拥有了使用权限,并不意味着购买了版权,文档只能用于自身使用,不得用于其他商业用途(如 [转卖]进行直接盈利或[编辑后售卖]进行间接盈利)。
2、本站所有内容均由合作方或网友上传,本站不对文档的完整性、权威性及其观点立场正确性做任何保证或承诺!文档内容仅供研究参考,付费前请自行鉴别。
3、如文档内容存在违规,或者侵犯商业秘密、侵犯著作权等,请点击“违规举报”。

碎片内容

人力资源管理师-第五章--薪酬与福利管理

人从众+ 关注
实名认证
内容提供者

欢迎光临小店,本店以公文和教育为主,希望符合您的需求。

确认删除?
VIP
微信客服
  • 扫码咨询
会员Q群
  • 会员专属群点击这里加入QQ群
客服邮箱
回到顶部