电脑桌面
添加小米粒文库到电脑桌面
安装后可以在桌面快捷访问

地毯施工承包合同

地毯施工承包合同_第1页
1/4
地毯施工承包合同_第2页
2/4
地毯施工承包合同_第3页
3/4
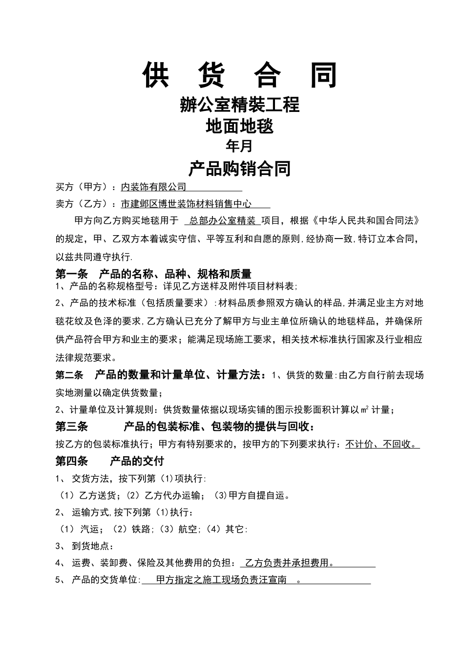
供 货 合 同辦公室精裝工程地面地毯年月产品购销合同买方(甲方):内装饰有限公司 卖方(乙方):市建邺区博世装饰材料销售中心 甲方向乙方购买地毯用于 总部办公室精装 项目,根据《中华人民共和国合同法》的规定,甲、乙双方本着诚实守信、平等互利和自愿的原则,经协商一致,特订立本合同,以兹共同遵守执行.第一条 产品的名称、品种、规格和质量1、产品的名称规格型号:详见乙方送样及附件项目材料表;2、产品的技术标准(包括质量要求):材料品质参照双方确认的样品,并满足业主方对地毯花纹及色泽的要求,乙方确认已充分了解甲方与业主单位所确认的地毯样品,并确保所供产品符合甲方和业主的要求;能满足现场施工要求,相关技术标准执行国家及行业相应法律规范要求。第二条 产品的数量和计量单位、计量方法:1、供货的数量:由乙方自行前去现场实地测量以确定供货数量;2、计量单位及计算规则:供货数量依据以现场实铺的图示投影面积计算以 m2 计量;第三条产品的包装标准、包装物的提供与回收:按乙方的包装标准执行;甲方有特别要求的,按甲方的下列要求执行:不计价、不回收。 第四条 产品的交付1、 交货方法,按下列第(1)项执行:(1)乙方送货;(2)乙方代办运输;(3)甲方自提自运。2、 运输方式,按下列第(1)执行:(1) 汽运;(2)铁路;(3)航空;(4)其它:3、 到货地点:4、 运费、装卸费、保险及其他费用的负担: 乙方负责并承担费用。 5、 产品的交货单位: 甲方指定之施工现场负责汪宣南 。 第五条 产品的交(提)货期限1、 全部货物供货期限从年月日至年月日,到货后 2 天内完成施工,甲方原因导致的交叉施工及场地无法施工则工期顺延;第六条合同价款及付款1、暂定合同总价为小写:大写:人民币2、供应单价:固定单价, 上述供应单价包含完成技术要求的全部内容所需要的费用,以及全部货物运至施工场地指定地点的全部费用及成品安装费用,单价应包括但不限于材料费用、现场裁切安装费用、工人安装人工费、辅材费用、安装过程中的材料损耗、包装、防护、管理费、利润、税金以及货送到的运费、卸货费用、保险费及提供安装技术指导所需费用等。3、付款方式:预付款:合同签署,支付 2 万元作为乙方备料款.进度付款及结算:货物到场并经甲方、业主、监理共同验收合格后(凭外观检验而无法检查的其他质量问题仍由乙方承担),支付至合同总价的 80%,安装完成后按实际铺装面积结算,在乙方提供售后服务承诺书...

1、当您付费下载文档后,您只拥有了使用权限,并不意味着购买了版权,文档只能用于自身使用,不得用于其他商业用途(如 [转卖]进行直接盈利或[编辑后售卖]进行间接盈利)。
2、本站所有内容均由合作方或网友上传,本站不对文档的完整性、权威性及其观点立场正确性做任何保证或承诺!文档内容仅供研究参考,付费前请自行鉴别。
3、如文档内容存在违规,或者侵犯商业秘密、侵犯著作权等,请点击“违规举报”。

碎片内容

地毯施工承包合同

确认删除?
VIP
微信客服
  • 扫码咨询
会员Q群
  • 会员专属群点击这里加入QQ群
客服邮箱
回到顶部