电脑桌面
添加小米粒文库到电脑桌面
安装后可以在桌面快捷访问

2025年保险基础知识考试试卷及答案VIP专享

2025年保险基础知识考试试卷及答案_第1页
1/6
2025年保险基础知识考试试卷及答案_第2页
2/6
2025年保险基础知识考试试卷及答案_第3页
3/6
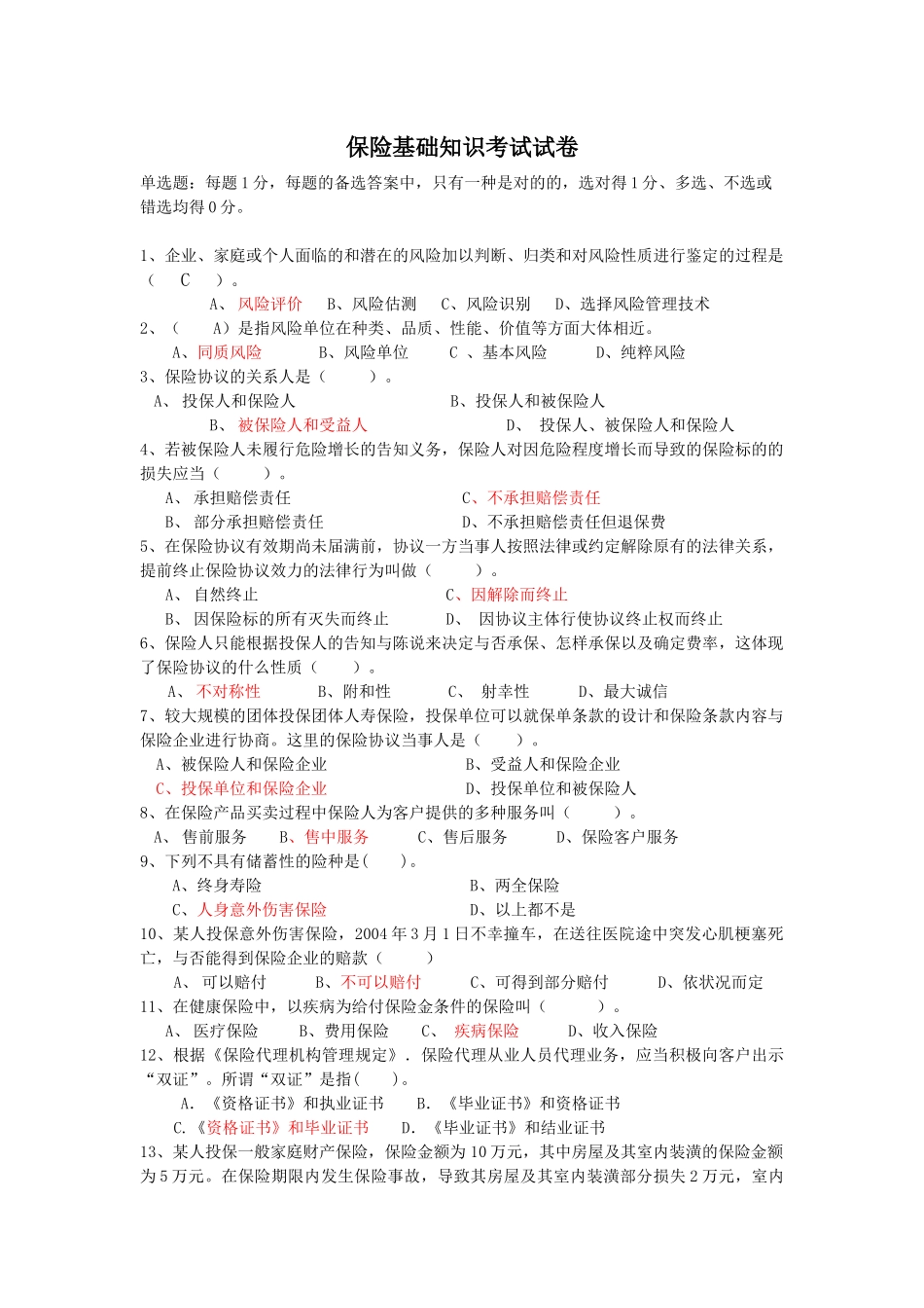
保险基础知识考试试卷单选题:每题 1 分,每题的备选答案中,只有一种是对的的,选对得 1 分、多选、不选或错选均得 0 分。1、企业、家庭或个人面临的和潜在的风险加以判断、归类和对风险性质进行鉴定的过程是( C )。A、 风险评价 B、风险估测 C、风险识别 D、选择风险管理技术2、( A)是指风险单位在种类、品质、性能、价值等方面大体相近。A、同质风险 B、风险单位 C 、基本风险 D、纯粹风险3、保险协议的关系人是( )。A、 投保人和保险人 B、投保人和被保险人B、 被保险人和受益人 D、 投保人、被保险人和保险人4、若被保险人未履行危险增长的告知义务,保险人对因危险程度增长而导致的保险标的的损失应当( )。A、 承担赔偿责任 C、不承担赔偿责任 B、 部分承担赔偿责任 D、不承担赔偿责任但退保费5、在保险协议有效期尚未届满前,协议一方当事人按照法律或约定解除原有的法律关系,提前终止保险协议效力的法律行为叫做( )。A、 自然终止 C、因解除而终止B、 因保险标的所有灭失而终止 D、 因协议主体行使协议终止权而终止6、保险人只能根据投保人的告知与陈说来决定与否承保、怎样承保以及确定费率,这体现了保险协议的什么性质( )。A、 不对称性 B、附和性 C、 射幸性 D、最大诚信7、较大规模的团体投保团体人寿保险,投保单位可以就保单条款的设计和保险条款内容与保险企业进行协商。这里的保险协议当事人是( )。A、被保险人和保险企业 B、受益人和保险企业C、投保单位和保险企业 D、投保单位和被保险人8、在保险产品买卖过程中保险人为客户提供的多种服务叫( )。A、 售前服务 B、售中服务 C、售后服务 D、保险客户服务9、下列不具有储蓄性的险种是( )。A、终身寿险 B、两全保险C、人身意外伤害保险D、以上都不是10、某人投保意外伤害保险,2004 年 3 月 1 日不幸撞车,在送往医院途中突发心肌梗塞死亡,与否能得到保险企业的赔款( )A、 可以赔付 B、不可以赔付 C、可得到部分赔付 D、依状况而定11、在健康保险中,以疾病为给付保险金条件的保险叫( )。A、 医疗保险 B、费用保险 C、 疾病保险 D、收入保险12、根据《保险代理机构管理规定》.保险代理从业人员代理业务,应当积极向客户出示“双证”。所谓“双证”是指( )。 A.《资格证书》和执业证书 B.《毕业证书》和资格证书C.《资格证书》和毕业证书 D.《毕业证书》和结业证书13、某人投保...

1、当您付费下载文档后,您只拥有了使用权限,并不意味着购买了版权,文档只能用于自身使用,不得用于其他商业用途(如 [转卖]进行直接盈利或[编辑后售卖]进行间接盈利)。
2、本站所有内容均由合作方或网友上传,本站不对文档的完整性、权威性及其观点立场正确性做任何保证或承诺!文档内容仅供研究参考,付费前请自行鉴别。
3、如文档内容存在违规,或者侵犯商业秘密、侵犯著作权等,请点击“违规举报”。

碎片内容

2025年保险基础知识考试试卷及答案

您可能关注的文档

确认删除?
VIP
微信客服
  • 扫码咨询
会员Q群
  • 会员专属群点击这里加入QQ群
客服邮箱
回到顶部