电脑桌面
添加小米粒文库到电脑桌面
安装后可以在桌面快捷访问

2025年电大财务报表分析网考试题及解答VIP专享

2025年电大财务报表分析网考试题及解答_第1页
1/8
2025年电大财务报表分析网考试题及解答_第2页
2/8
2025年电大财务报表分析网考试题及解答_第3页
3/8
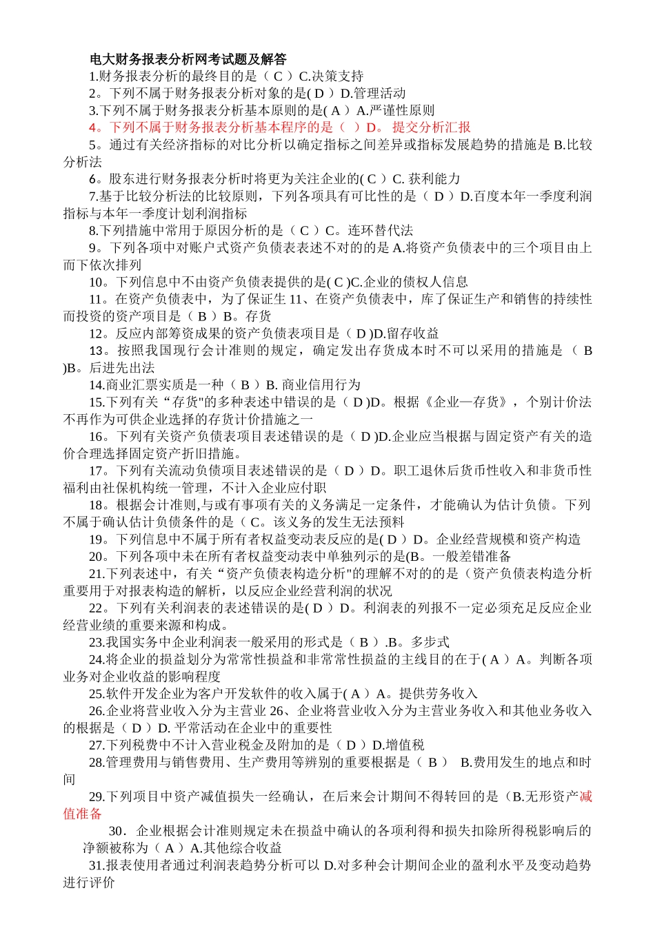
电大财务报表分析网考试题及解答1.财务报表分析的最终目的是( C )C.决策支持2。下列不属于财务报表分析对象的是( D )D.管理活动3.下列不属于财务报表分析基本原则的是( A )A.严谨性原则4。下列不属于财务报表分析基本程序的是( )D。 提交分析汇报5。通过有关经济指标的对比分析以确定指标之间差异或指标发展趋势的措施是 B.比较分析法6。股东进行财务报表分析时将更为关注企业的( C )C. 获利能力7.基于比较分析法的比较原则,下列各项具有可比性的是( D )D.百度本年一季度利润指标与本年一季度计划利润指标8.下列措施中常用于原因分析的是( C )C。连环替代法9。下列各项中对账户式资产负债表表述不对的的是 A.将资产负债表中的三个项目由上而下依次排列10。下列信息中不由资产负债表提供的是( C )C.企业的债权人信息11。在资产负债表中,为了保证生 11、在资产负债表中,库了保证生产和销售的持续性而投资的资产项目是( B )B。存货12。反应内部筹资成果的资产负债表项目是( D )D.留存收益13。按照我国现行会计准则的规定,确定发出存货成本时不可以采用的措施是 ( B )B。后进先出法14.商业汇票实质是一种( B )B. 商业信用行为15.下列有关“存货"的多种表述中错误的是( D )D。根据《企业—存货》,个别计价法不再作为可供企业选择的存货计价措施之一16。下列有关资产负债表项目表述错误的是( D )D.企业应当根据与固定资产有关的造价合理选择固定资产折旧措施。17。下列有关流动负债项目表述错误的是( D )D。职工退休后货币性收入和非货币性福利由社保机构统一管理,不计入企业应付职18。根据会计准则,与或有事项有关的义务满足一定条件,才能确认为估计负债。下列不属于确认估计负债条件的是( C。该义务的发生无法预料19。下列信息中不属于所有者权益变动表反应的是( D )D。企业经营规模和资产构造20。下列各项中未在所有者权益变动表中单独列示的是(B。一般差错准备21.下列表述中,有关“资产负债表构造分析"的理解不对的的是(资产负债表构造分析重要用于对报表构造的解析,以反应企业经营利润的状况22。下列有关利润表的表述错误的是( D )D。利润表的列报不一定必须充足反应企业经营业绩的重要来源和构成。23.我国实务中企业利润表一般采用的形式是( B ).B。多步式24.将企业的损益划分为常常性损益和非常常性损益的主线目的在于( A )A。判断各项业务对企业收益的影响程...

1、当您付费下载文档后,您只拥有了使用权限,并不意味着购买了版权,文档只能用于自身使用,不得用于其他商业用途(如 [转卖]进行直接盈利或[编辑后售卖]进行间接盈利)。
2、本站所有内容均由合作方或网友上传,本站不对文档的完整性、权威性及其观点立场正确性做任何保证或承诺!文档内容仅供研究参考,付费前请自行鉴别。
3、如文档内容存在违规,或者侵犯商业秘密、侵犯著作权等,请点击“违规举报”。

碎片内容

2025年电大财务报表分析网考试题及解答

山水人家+ 关注
实名认证
内容提供者

读万卷书,行万里路。

确认删除?
VIP
微信客服
  • 扫码咨询
会员Q群
  • 会员专属群点击这里加入QQ群
客服邮箱
回到顶部