电脑桌面
添加小米粒文库到电脑桌面
安装后可以在桌面快捷访问

2025年二建建筑工程管理与实务重点打印版

2025年二建建筑工程管理与实务重点打印版_第1页
1/16
2025年二建建筑工程管理与实务重点打印版_第2页
2/16
2025年二建建筑工程管理与实务重点打印版_第3页
3/16
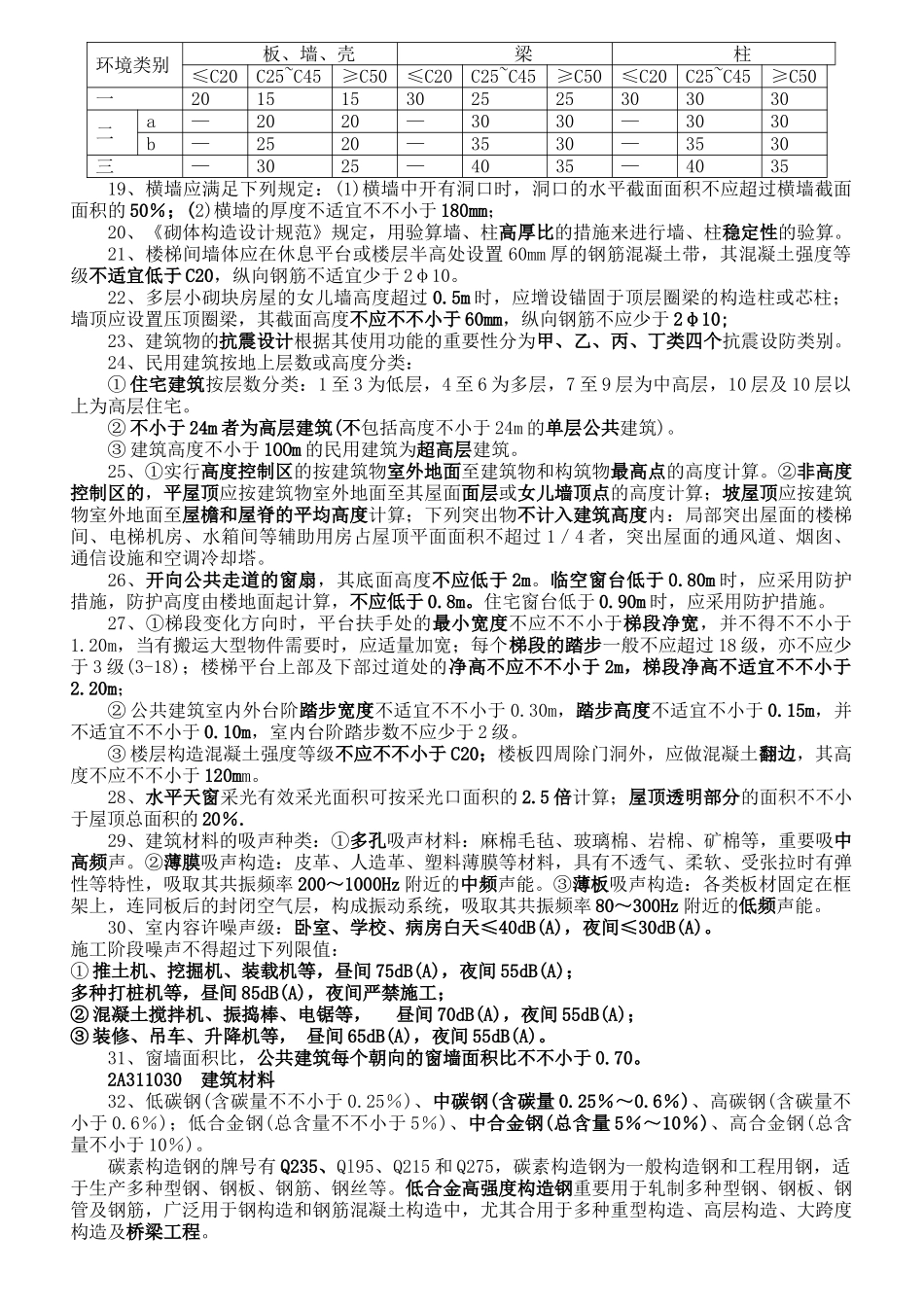
建筑工程实务2A310000 建筑工程技术1、风荷载是活荷载。地震、台风是偶尔荷载。楼面活荷载、雪荷载是静荷载。水平荷载:如风荷载,水平地震 作用。 桁架都是二力杆和压杆 。 2、安全性、合用性和耐久性概括称为构造的可靠性。3、承载力极限状态对应于构造或构件达到最大承载能力或不适于继续承载的变形,它包括构造构件或连接因强度超过而破坏,构造或其一部分作为刚体而失去平衡(如倾覆、滑移),在反复荷载下构件或连接发生疲劳破坏等,体现为安全性 。 4、正常使用极限状态对应于构造或构件达到正常使用或耐久性的某项规定的限值,它包括构件在正常使用条件下产生过度变形,导致影响正常使用或建筑外观;构件过早产生裂缝或裂缝发展过宽;在动力荷载作用下构造或构件产生过大的振幅等。超过这种极限状态会使构造不能正常工作,也会使构造的耐久性受影响。5、杆件失稳,两端铰接的压杆,临界力的计算公式为: ,(1)压杆的材料 E:钢柱的 Plj比木柱大,由于钢柱的弹性模量 E 大; (2)压杆的截面形状与大小 I:同样面积的截面,做成管形(环形截面)就比实心圆形的压杆不易失稳; (3)压杆的长度l; (4)压杆的支承状况:两端固定的与两端铰接的比,两端固定的 Plj 最大;两端铰接的与一端固定一端自由的比,两端铰接的 Plj大。6、建筑装饰装修荷载变动对建筑构造安全性的影响(1)在楼面上加铺任何材料属于对楼板增长了面荷载;(2)在室内增长隔墙、封闭阳台属于增长的线荷载;(3)在室内增长装饰性的柱子,尤其是石柱,悬挂较大的吊灯,房间局部增长假山盆景,这些装修做法就是对构造增长了集中荷载。在装饰装修过程中,如有构造变动或增长荷载时,应注意:当波及主体和承重构造改动或增长荷载时,必须由原构造设计单位或具有对应资质的设计单位核查有关原始资料,对既有建筑构造的安全性进行核验、确认。7 、 简 支 梁 最 大 位 移为:8、构造设计使用年限分类:可分为 1、2、3、4 级,分别的设计使用年限为临时 5 年、易替代 25 年、一般 50 年、纪念或尤其重要 1.混凝土构造的环境类别可分为五类,一般环境为 I 类 。9、预应力混凝土构件的混凝土最低强度等级不应低于 C40。10、梁的正截面破坏形式与配筋率、混凝土强度等级、截面形式等有关,影响最大的是 配筋率。适筋破坏为塑性破坏,超筋破坏和少筋破坏均为脆性破坏。在一般状况下,受弯构件既受弯矩又受剪力,剪力和弯矩共同作用引起的主拉应力将使梁产...

1、当您付费下载文档后,您只拥有了使用权限,并不意味着购买了版权,文档只能用于自身使用,不得用于其他商业用途(如 [转卖]进行直接盈利或[编辑后售卖]进行间接盈利)。
2、本站所有内容均由合作方或网友上传,本站不对文档的完整性、权威性及其观点立场正确性做任何保证或承诺!文档内容仅供研究参考,付费前请自行鉴别。
3、如文档内容存在违规,或者侵犯商业秘密、侵犯著作权等,请点击“违规举报”。

碎片内容

2025年二建建筑工程管理与实务重点打印版

确认删除?
VIP
微信客服
  • 扫码咨询
会员Q群
  • 会员专属群点击这里加入QQ群
客服邮箱
回到顶部