电脑桌面
添加小米粒文库到电脑桌面
安装后可以在桌面快捷访问

安全文明管理体系与措施

安全文明管理体系与措施_第1页
1/4
安全文明管理体系与措施_第2页
2/4
安全文明管理体系与措施_第3页
3/4
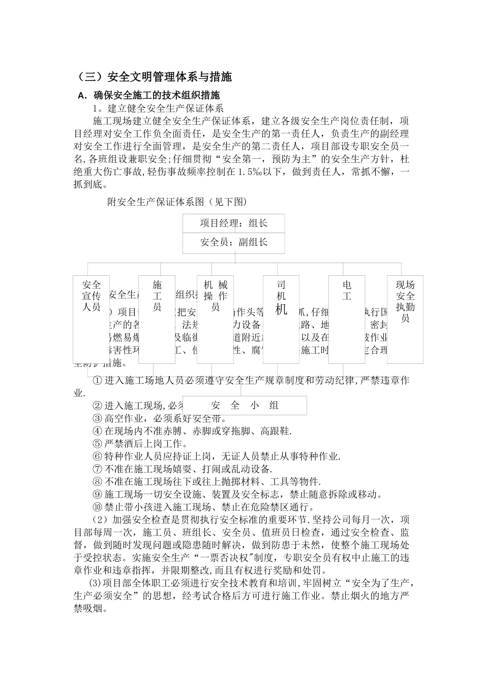
(三)安全文明管理体系与措施A.确保安全施工的技术组织措施1。建立健全安全生产保证体系施工现场建立健全安全生产保证体系,建立各级安全生产岗位责任制,项目经理对安全工作负全面责任,是安全生产的第一责任人,负责生产的副经理对安全工作进行全面管理,是安全生产的第二责任人,项目部设专职安全员一名,各班组设兼职安全;仔细贯彻“安全第一,预防为主”的安全生产方针,杜绝重大伤亡事故,轻伤事故频率控制在 1.5‰以下,做到责任人,常抓不懈,一抓到底。 附安全生产保证体系图(见下图) 2。确保安全生产的技术组织措施(1)项目部领导应把安全生产当作头等大事来抓,仔细贯彻、执行国家有关安全生产的各项政策、法规。在动力设备、输电线路、地下管道、密封防震车间、易燃易爆地段以及临街交通要道附近施工时,以及在实施爆破作业、在放射、毒害性环境中施工、使用毒害性、腐蚀性物品施工时,应制定合理的安全防护措施。① 进入施工场地人员必须遵守安全生产规章制度和劳动纪律,严禁违章作业.② 进入施工现场,必须带好安全帽.③ 高空作业,必须系好安全带。④ 在现场内不准赤膊、赤脚或穿拖脚、高跟鞋.⑤ 严禁酒后上岗工作。⑥ 特种作业人员应持证上岗,无证人员禁止从事特种作业.⑦ 不准在施工现场嬉耍、打闹或乱动设备.⑧ 不准在施工现场往下或往上抛掷材料、工具等物件.⑨ 施工现场一切安全设施、装置及安全标志,禁止随意拆除或移动。⑩ 禁止带小孩进入施工现场、禁止在危险禁区通行。(2)加强安全检查是贯彻执行安全标准的重要环节.坚持公司每月一次,项目部每周一次,施工员、班组长、安全员、值班员日检查,通过安全检查、监督,做到随时发现问题或隐患随时解决,做到防患于未然,使整个施工现场处于受控状态。实施安全生产“一票否决权"制度,专职安全员有权中止施工的违章作业和违章指挥,并限期整改,而且有权进行奖励和处罚。(3)项目部全体职工必须进行安全技术教育和培训,牢固树立“安全为了生产,生产必须安全”的思想,经考试合格后方可进行施工作业。禁止烟火的地方严禁吸烟。项目经理:组长安全员:副组长安全宣传人员施 工 员机 械 操 作 员司 机机电 工现场安全执勤员安 全 小 组(4)特别工种全部持证上岗,用电设备实行“一机、一闸、一漏、一箱、一保护",并定机、定岗、定人操作,加强机械的管理和保养、防止机械事故的发生。(5)现场用电线路,必须采纳“三相五线制”,并架空敷设,各种手持电...

1、当您付费下载文档后,您只拥有了使用权限,并不意味着购买了版权,文档只能用于自身使用,不得用于其他商业用途(如 [转卖]进行直接盈利或[编辑后售卖]进行间接盈利)。
2、本站所有内容均由合作方或网友上传,本站不对文档的完整性、权威性及其观点立场正确性做任何保证或承诺!文档内容仅供研究参考,付费前请自行鉴别。
3、如文档内容存在违规,或者侵犯商业秘密、侵犯著作权等,请点击“违规举报”。

碎片内容

安全文明管理体系与措施

您可能关注的文档

确认删除?
VIP
微信客服
  • 扫码咨询
会员Q群
  • 会员专属群点击这里加入QQ群
客服邮箱
回到顶部