电脑桌面
添加小米粒文库到电脑桌面
安装后可以在桌面快捷访问

客户投诉、客户辱骂、疑难客户等情况的处理流程

客户投诉、客户辱骂、疑难客户等情况的处理流程_第1页
1/2
客户投诉、客户辱骂、疑难客户等情况的处理流程_第2页
2/2
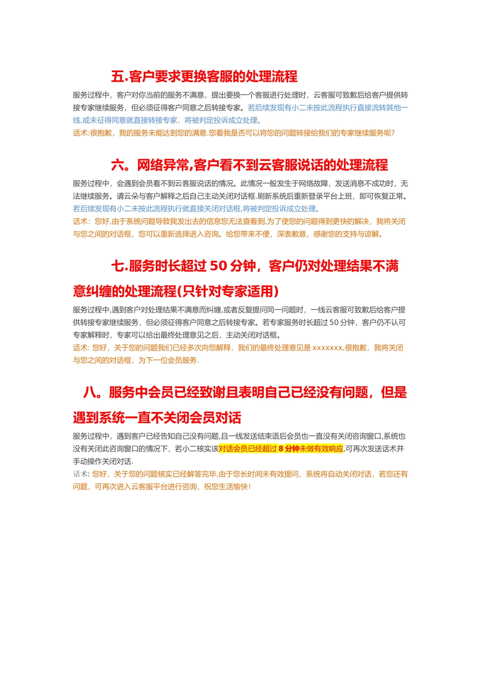
一、客户投诉处理流程服务过程中,客户对当前服务不满提出投诉,投诉对象为:当前云客服(即自己)、或其他云客服、或其他部门小二(热线或维权小二)等,由当前云客服进行反馈提交,切勿告知客户不能投诉或引导拨打热线重新进行投诉.若后续发现有小二隐瞒对自己的投诉或引导电话去投诉的案例,将直接给予投诉成立处理。投诉处理流程:会员提出投诉,云客服应先安抚致歉会员,了解投诉原因,尽量帮助会员解决。话术:非常抱歉,之前的服务没有很好的帮助到您,您先不要着急,目前最重要的还是先解决您的问题,对么?关于您刚刚说的问题。。.。。。.。。。若安抚不了,则告知会员会将您的投诉提交反馈,反馈时需要记录:会员名,被投诉小二服务编号,投诉原因,服务时间.记录完毕之后云客服需将这些信息旺旺反馈“tousu 值日生"。(该账号只接受投诉信息留言,不接受咨询,更不可以直接让会员联系哦。)同时,答复给客户已经提交反馈投诉,建议客户关注 2 个工作日答复.话术:您好,您的投诉我已经记录在案,并且已反馈给投诉处理人员,工作人员将在 2 个工作日之内给您回复,请您关注好自己的电话,邮箱和站内信。再次向您表示歉意~! 二、客户辱骂处理流程服务过程中,遇到客户对处理意见不认可,继而辱骂云客服的情况,云客服应友好提醒 3 次,请其注意言语用词安抚客户,若提醒无效,客户情绪激动持续辱骂,云客服可直接给出最终处理意见,然后主动关闭对话框。若后续发现有小二未按此流程执行就直接关闭对话框,将被判定投诉成立处理。话术 1:您好,请您注意您的语气言辞,若继续这样,将无法继续为您服务。话术 2:关于您的问题我们的最终处理意见是 xxxxxxx,很抱歉,由于您辱骂严重,我将关闭与您之间的对话框,无法继续为您服务。 三、客户纯聊天性质,不咨询业务问题处理流程服务过程中,遇到会员进来不咨询业务问题,而询问其他无关问题,纯聊天性质时,云客服可发话术提醒 2次,若提醒无效,云客服可主动关闭对话框.若后续发现有小二未按此流程执行就直接关闭对话框,将被判定投诉成立处理。话术 1:您好,由于您目前咨询的业务非淘宝网业务受理范围,很抱歉我们无法为您解答。为了更好的为您提供优质的服务,请告知您需要咨询的相关问题,我们将尽快为您答复!话术 2:很抱歉,我们当前未能接收到您的业务问题,我将结束本次会话,为下一位会员提供服务!再次感谢您对我们的支持,祝您淘宝愉快! 四.客户要求转接指定客服时的处理流程服务过程中...

1、当您付费下载文档后,您只拥有了使用权限,并不意味着购买了版权,文档只能用于自身使用,不得用于其他商业用途(如 [转卖]进行直接盈利或[编辑后售卖]进行间接盈利)。
2、本站所有内容均由合作方或网友上传,本站不对文档的完整性、权威性及其观点立场正确性做任何保证或承诺!文档内容仅供研究参考,付费前请自行鉴别。
3、如文档内容存在违规,或者侵犯商业秘密、侵犯著作权等,请点击“违规举报”。

碎片内容

客户投诉、客户辱骂、疑难客户等情况的处理流程

您可能关注的文档

确认删除?
VIP
微信客服
  • 扫码咨询
会员Q群
  • 会员专属群点击这里加入QQ群
客服邮箱
回到顶部