电脑桌面
添加小米粒文库到电脑桌面
安装后可以在桌面快捷访问

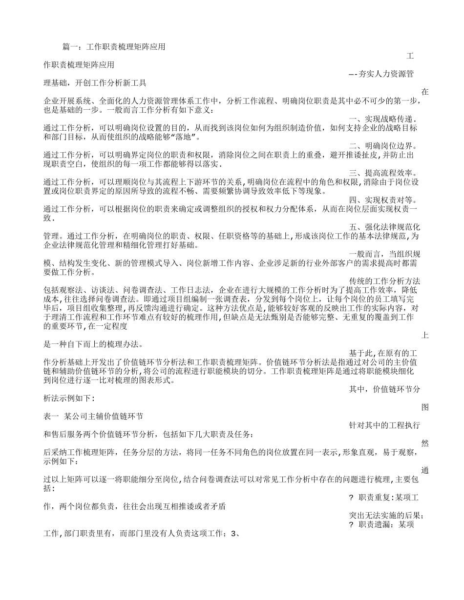
岗位职责矩阵表

岗位职责矩阵表_第1页
1/4
岗位职责矩阵表_第2页
2/4
岗位职责矩阵表_第3页
3/4
篇一:工作职责梳理矩阵应用工作职责梳理矩阵应用—-夯实人力资源管理基础,开创工作分析新工具在企业开展系统、全面化的人力资源管理体系工作中,分析工作流程、明确岗位职责是其中必不可少的第一步,也是基础的一步。一般而言工作分析有如下意义:一、实现战略传递.通过工作分析,可以明确岗位设置的目的,从而找到该岗位如何为组织制造价值,如何支持企业的战略目标“”和部门目标,从而使组织的战略能够 落地 。二、明确岗位边界。通过工作分析,可以明确界定岗位的职责和权限,消除岗位之间在职责上的重叠,避开推诿扯皮,并防止出现职责空白,使组织的每一项工作都能够得以落实.三、提高流程效率。通过工作分析,可以理顺岗位与其流程上下游环节的关系,明确岗位在流程中的角色和权限,消除由于岗位设置或岗位职责界定的原因所导致的流程不畅、需要频繁协调导致效率低下等现象。四、实现权责对等。通过工作分析,可以根据岗位的职责来确定或调整组织的授权和权力分配体系,从而在岗位层面实现权责一致.五、强化法律规范化管理。通过工作分析,在明确岗位的职责、权限、任职资格等的基础上,形成该岗位工作的基本法律规范,为企业法律规范化管理和精细化管理打好基础。一般而言,当组织规模、结构发生变化、新的管理模式导入、岗位新增工作内容、企业涉足新的行业外部客户的需求提高时都需要做工作分析。传统的工作分析方法包括观察法、访谈法、问卷调查法、工作日志法,企业在进行大规模的工作分析时为了提高工作效率,降低成本,往往选择问卷调查法。即通过项目组编制一张调查表,分发到每个岗位上,让每个岗位的员工填写完毕后,项目组收集整理,再反馈沟通进行确定。这种方法优点是,能够较好客观的反映出工作的实际内容,对于理清工作流程和工作环节难点有较好的梳理作用,但缺点是无法甄别是否能够完整、无重复的覆盖到工作的重要环节,在一定程度上是一种自下而上的梳理办法。基于此,在原有的工作分析基础上开发出了价值链环节分析法和工作职责梳理矩阵。价值链环节分析法是指通过对公司的主价值链和辅助价值链环节的分析,将公司的流程进行职能模块的切分。工作职责梳理矩阵是通过将职能模块细化到岗位进行逐一比对梳理的图表形式。其中,价值链环节分析法示例如下:图 表一 某公司主辅价值链环节针对其中的工程执行和售后服务两个价值链环节分析,包括如下几大职责及任务:然后采纳工作梳理矩阵,任务分层的方法,将同一任务不同角色的岗位放...

1、当您付费下载文档后,您只拥有了使用权限,并不意味着购买了版权,文档只能用于自身使用,不得用于其他商业用途(如 [转卖]进行直接盈利或[编辑后售卖]进行间接盈利)。
2、本站所有内容均由合作方或网友上传,本站不对文档的完整性、权威性及其观点立场正确性做任何保证或承诺!文档内容仅供研究参考,付费前请自行鉴别。
3、如文档内容存在违规,或者侵犯商业秘密、侵犯著作权等,请点击“违规举报”。

碎片内容

岗位职责矩阵表

确认删除?
VIP
微信客服
  • 扫码咨询
会员Q群
  • 会员专属群点击这里加入QQ群
客服邮箱
回到顶部