电脑桌面
添加小米粒文库到电脑桌面
安装后可以在桌面快捷访问

2025年绩效考核资格考试题

2025年绩效考核资格考试题_第1页
1/4
2025年绩效考核资格考试题_第2页
2/4
2025年绩效考核资格考试题_第3页
3/4
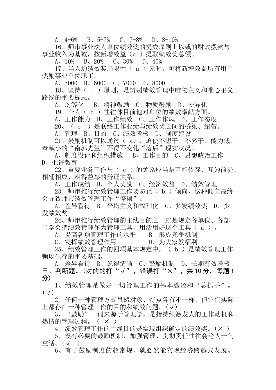
绩效知识专题考题汇编总分值:100 分 时间:30 分钟一、填空题。(共 40 分,每空 1 分)1、绩效管理在一般意义上是指以 工作业绩 为目的、对象和奖惩根据的 管理 。2、绩效管理的工作侧重点:一是指 重要业务工作 ;二是指 经济效益 。3、“两新”业绩指“工作要有 新成绩 ,经济要有 新效益”,年年要有新进步。4、“四到”是实现“两新”业绩的基本手段,是指“任务到岗,责任到人,措施到位,时间到天 ”。5、绩效管理工作的四项基本规定指“说得清晰、算得明白、考得合理、发得长期”。6、绩效奖可分为 进步奖 和 基准奖 两类。7、绩效奖不是工资、津贴,更不是 福利 。绩效奖是对“两新业绩”的肯定与褒奖。绩效奖只能来源于 法人单位的经济效益。没有经济效益的法人单位或法人的内部机构是无法独立、 有效 地推行绩效管理工作的。8、从绩效奖的本质特征上说,绩效奖不是上级的 拨款,也不是银行、税务局的施舍,它只能来源于法人单位新增的经济效益。9、绩效管理直接以 工作业绩 为对象,与工作成果、绩效的关系更直接、更亲密,更能反应管理的 本质 规定。绩效管理可以说是“管理中的管理 ”,它贯穿于各项管理活动中,是做好一切管理工作的基本途径和“ 总抓手 ”。10、绩效原则的“四个尽量”是效益、 效能 、效率“三效”原则的集中反应,其中前“三个尽量”是绩效奖发放的 客观前提 ,后“一种尽量”是绩效奖的 发放成果 ,两者构成内在的 因果 联络。11、绩效奖通过设置 先进 、达标和 不达标 三个等次体现工作努力程度与工作业绩差异。12、从鼓励制度与机制的内容上说,鼓励机制是 思想引导力 、 物质奖励、制度约束力“三力”的辩证统一。13、师市机关与事业单位绩效奖发放的基本原则是“按新增效益提成,凭考核成绩兑现”。14、“年度财务收支预算与绩效考核表”是根据绩效考核的需要,根据年度财务会计报表的客观真实数据编制的 管理记录类 报表。它是事业单位推行绩效管理工作最为重要的基础和平台。15、从“两新业绩”看,事业单位的“考核利润”重要体目前 事业收入 的增长、 工资福利费用 、 运行成本 、五项公用费用的减少四个方面。二、单项选择题。(共 50 分,每题 2 分)1、师市绩效管理试点工作是从( c )开始的。A、 B、 C、 D、2、绩效管理在一般意义上是指以( b )为目的、对象和奖惩根据的管理。A:工作任务 B:工作业绩 C:工作规定 D:...

1、当您付费下载文档后,您只拥有了使用权限,并不意味着购买了版权,文档只能用于自身使用,不得用于其他商业用途(如 [转卖]进行直接盈利或[编辑后售卖]进行间接盈利)。
2、本站所有内容均由合作方或网友上传,本站不对文档的完整性、权威性及其观点立场正确性做任何保证或承诺!文档内容仅供研究参考,付费前请自行鉴别。
3、如文档内容存在违规,或者侵犯商业秘密、侵犯著作权等,请点击“违规举报”。

碎片内容

2025年绩效考核资格考试题

您可能关注的文档

卷上珠帘+ 关注
实名认证
内容提供者

该用户很懒,什么也没介绍

确认删除?
VIP
微信客服
  • 扫码咨询
会员Q群
  • 会员专属群点击这里加入QQ群
客服邮箱
回到顶部