电脑桌面
添加小米粒文库到电脑桌面
安装后可以在桌面快捷访问

工期保证措施和施工进度网络计划图

工期保证措施和施工进度网络计划图_第1页
1/3
工期保证措施和施工进度网络计划图_第2页
2/3
工期保证措施和施工进度网络计划图_第3页
3/3
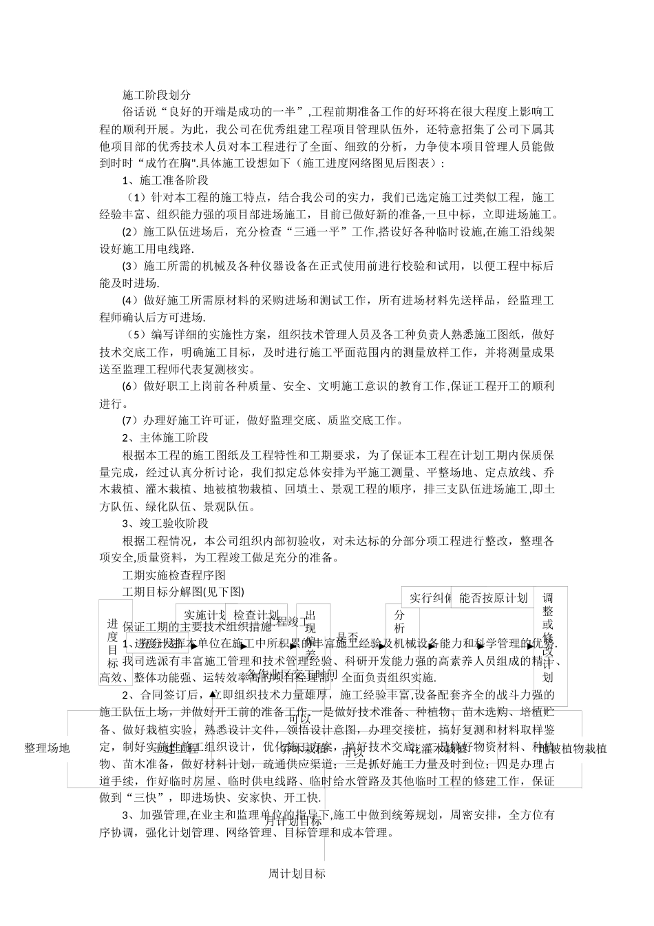
进度目标进度计划实施计划 检查计划分析出现偏差实行纠偏措施能否按原计划调整或修改计划可以可以是否各作业区交工时间工程竣工整理场地土建工程乔木栽植花灌木栽植地被植物栽植周计划目标月计划目标施工阶段划分俗话说“良好的开端是成功的一半”,工程前期准备工作的好环将在很大程度上影响工程的顺利开展。为此,我公司在优秀组建工程项目管理队伍外,还特意招集了公司下属其他项目部的优秀技术人员对本工程进行了全面、细致的分析,力争使本项目管理人员能做到时时“成竹在胸".具体施工设想如下(施工进度网络图见后图表):1、施工准备阶段(1)针对本工程的施工特点,结合我公司的实力,我们已选定施工过类似工程,施工经验丰富、组织能力强的项目部进场施工,目前已做好新的准备,一旦中标,立即进场施工。(2)施工队伍进场后,充分检查“三通一平”工作,搭设好各种临时设施,在施工沿线架设好施工用电线路.(3)施工所需的机械及各种仪器设备在正式使用前进行校验和试用,以便工程中标后能及时进场.(4)做好施工所需原材料的采购进场和测试工作,所有进场材料先送样品,经监理工程师确认后方可进场.(5)编写详细的实施性方案,组织技术管理人员及各工种负责人熟悉施工图纸,做好技术交底工作,明确施工目标,及时进行施工平面范围内的测量放样工作,并将测量成果送至监理工程师代表复测核实。(6)做好职工上岗前各种质量、安全、文明施工意识的教育工作,保证工程开工的顺利进行。(7)办理好施工许可证,做好监理交底、质监交底工作。2、主体施工阶段根据本工程的施工图纸及工程特性和工期要求,为了保证本工程在计划工期内保质保量完成,经过认真分析讨论,我们拟定总体安排为平施工测量、平整场地、定点放线、乔木栽植、灌木栽植、地被植物栽植、回填土、景观工程的顺序,排三支队伍进场施工,即土方队伍、绿化队伍、景观队伍。3、竣工验收阶段根据工程情况,本公司组织内部初验收,对未达标的分部分项工程进行整改,整理各项安全,质量资料,为工程竣工做足充分的准备。工期实施检查程序图工期目标分解图(见下图)保证工期的主要技术组织措施1、充分发挥本单位在施工中所积累的丰富施工经验及机械设备能力和科学管理的优势.我司选派有丰富施工管理和技术管理经验、科研开发能力强的高素养人员组成的精干、高效、整体功能强、运转效率高的项目经理部,全面负责组织实施.2、合同签订后,立即组织技术力量雄厚,施工经验丰富,设备配套齐全的战斗力...

1、当您付费下载文档后,您只拥有了使用权限,并不意味着购买了版权,文档只能用于自身使用,不得用于其他商业用途(如 [转卖]进行直接盈利或[编辑后售卖]进行间接盈利)。
2、本站所有内容均由合作方或网友上传,本站不对文档的完整性、权威性及其观点立场正确性做任何保证或承诺!文档内容仅供研究参考,付费前请自行鉴别。
3、如文档内容存在违规,或者侵犯商业秘密、侵犯著作权等,请点击“违规举报”。

碎片内容

工期保证措施和施工进度网络计划图

您可能关注的文档

一帆文传+ 关注
实名认证
内容提供者

欢迎光临店铺,各类公文供您挑选。

确认删除?
VIP
微信客服
  • 扫码咨询
会员Q群
  • 会员专属群点击这里加入QQ群
客服邮箱
回到顶部