电脑桌面
添加小米粒文库到电脑桌面
安装后可以在桌面快捷访问

工程外观质量评定方案

工程外观质量评定方案_第1页
1/13
工程外观质量评定方案_第2页
2/13
工程外观质量评定方案_第3页
3/13
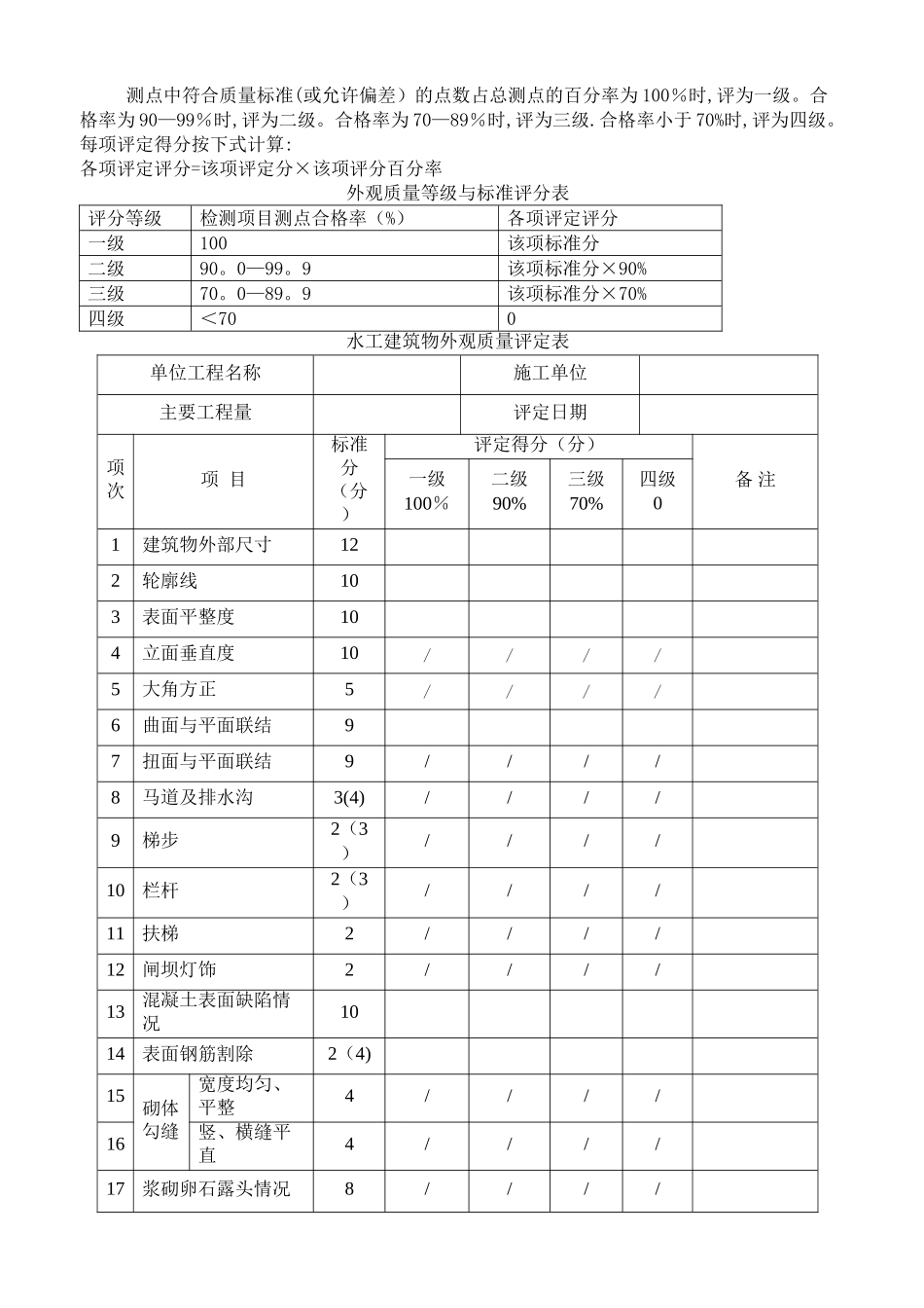
大石桥市 2024 年中央财政水利进展资金农业水价综合改革项目外观质量评定方案大石桥市 2024 年中央财政水利进展资金农业水价综合改革项目外观质量评定组二○一七年六月大石桥市 2024 年节水灌溉工程调整项目(石佛郝家灌片)外观质量评定方案1。 外观质量评定依据外观质量评定依据:《水利水电工程施工质量检验与评定规程》SL176-2024、《水利水电工程施工评定表填表说明与示例》。2. 评定组织机构2.1 组织机构:根据规程 SL176-2024 第 4。3.7 条规定,组建单位工程外观质量评定组.参加单位:项目法人、监理、设计、施工、运行管理等单位,有关代表参加。评定结论报工程质量监督机构核定.参加工程外观质量评定的人员应具有工程师以上技术职称或相应执业资格。评定组人数不少于 5 人.2。2 评定组任务:(1)审定单位工程外观质量评定项目、分项目,标准分及各种用表。核定各检测项目的检测数量及检测断面的分布位置.(2)组织外业检测、检查及内业资料整理工作。(3)审核内、外业资料,确定外观质量评定得分率。3. 评定前的准备工作一是组建测量队,准备测量用的仪器设备:水准仪、多功能检测尺、钢尺、测绳、钢卷尺等,并对其校核,保证测量精度.二是学习外观质量评定方案;三是备足外业检测、检查记录用表和内业统计计算用表。4. 外业工作4.1 评定组在外业工作开始前两天应召开预备会,议题:一是确定检测具体时间;二是讨论和部署外业检测工作。承包人在现场标出检测断面具体位置.同时将这些检测断面的检测点(线段)的设计值,以书面形式报评定组审核和备案。4。2 测量组在检测前,一是进行培训,掌握外观质量评定实施方案,并且进行分工,明确每个组员的任务。二是对仪器设备进行校核,保证检测精度。三是核实检测记录用表的数量,记录人员熟习记录表的内容、记法及记录注意事项.4.3 测量组按已定的检测断面,逐个断面、逐个项目的进行检测.4。4 在外业工作中,评定组进行全过程跟踪检测,以保证检测质量和真实性.4.5 检测项目的测量数据及检查项目的评定成果,记录在相应的记录表中.4。6 外业工作结束后,测量组向评定组提交“检测成果报告"。5。 内业工作5。1 将记录表中的检测成果填入各附件中的《外观质量现场检查评定统计表》,将此表中结果填写到各单位工程外观质量评定表中,计算出本单位工程外观质量得分率。5。2 当内业统计出现得分率低于 70%时,检查内业统计计算各个环节,有计算错误纠正过来。无误时,评定组要求承...

1、当您付费下载文档后,您只拥有了使用权限,并不意味着购买了版权,文档只能用于自身使用,不得用于其他商业用途(如 [转卖]进行直接盈利或[编辑后售卖]进行间接盈利)。
2、本站所有内容均由合作方或网友上传,本站不对文档的完整性、权威性及其观点立场正确性做任何保证或承诺!文档内容仅供研究参考,付费前请自行鉴别。
3、如文档内容存在违规,或者侵犯商业秘密、侵犯著作权等,请点击“违规举报”。

碎片内容

工程外观质量评定方案

人从众+ 关注
实名认证
内容提供者

欢迎光临小店,本店以公文和教育为主,希望符合您的需求。

确认删除?
VIP
微信客服
  • 扫码咨询
会员Q群
  • 会员专属群点击这里加入QQ群
客服邮箱
回到顶部