电脑桌面
添加小米粒文库到电脑桌面
安装后可以在桌面快捷访问

工程总承包项目管理办法VIP专享

工程总承包项目管理办法_第1页
1/9
工程总承包项目管理办法_第2页
2/9
工程总承包项目管理办法_第3页
3/9
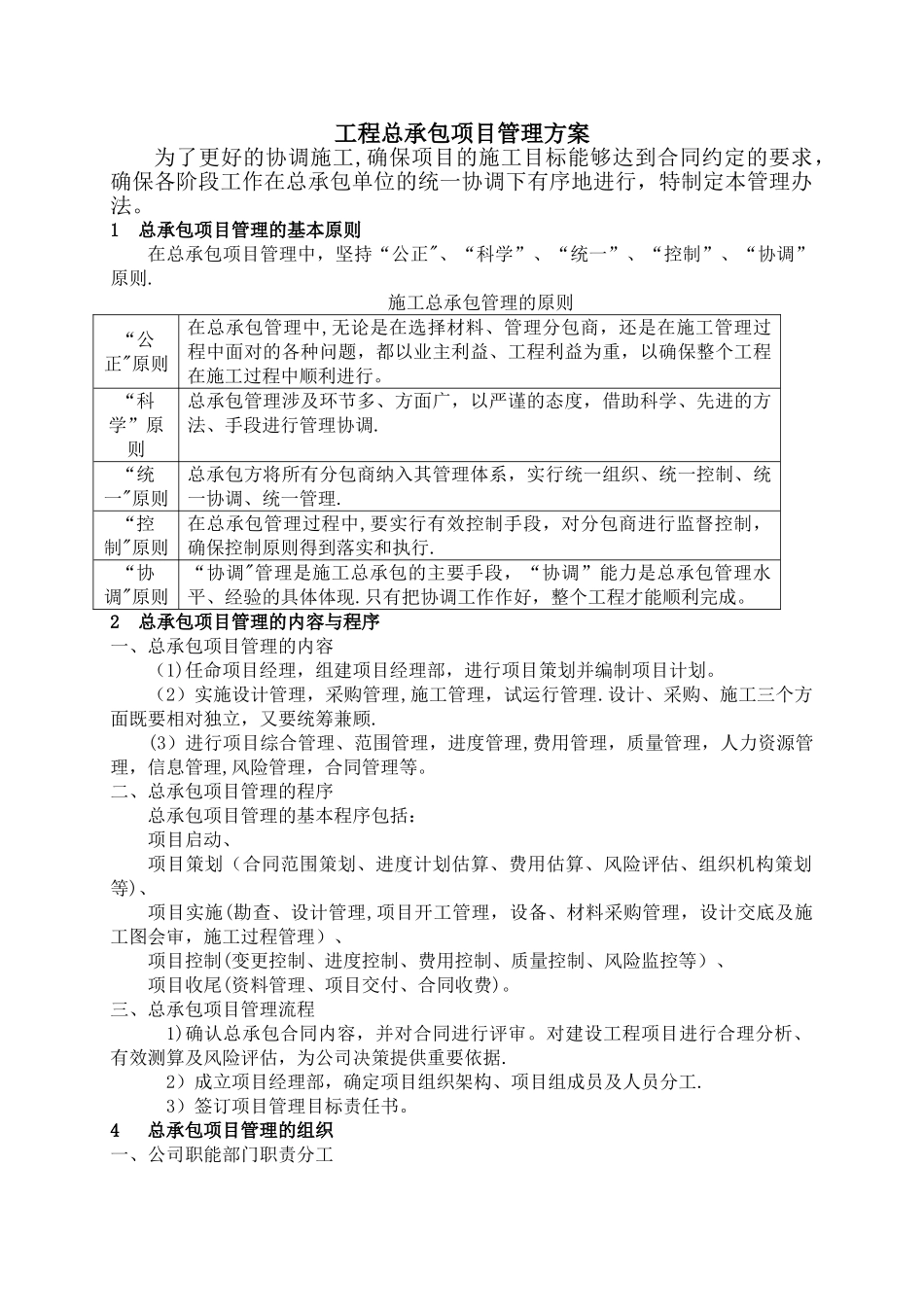
工程总承包项目管理方案为了更好的协调施工,确保项目的施工目标能够达到合同约定的要求,确保各阶段工作在总承包单位的统一协调下有序地进行,特制定本管理办法。1 总承包项目管理的基本原则在总承包项目管理中,坚持“公正"、“科学”、“统一”、“控制”、“协调”原则.施工总承包管理的原则“公正"原则在总承包管理中,无论是在选择材料、管理分包商,还是在施工管理过程中面对的各种问题,都以业主利益、工程利益为重,以确保整个工程在施工过程中顺利进行。“科学”原则总承包管理涉及环节多、方面广,以严谨的态度,借助科学、先进的方法、手段进行管理协调.“统一"原则总承包方将所有分包商纳入其管理体系,实行统一组织、统一控制、统一协调、统一管理.“控制"原则在总承包管理过程中,要实行有效控制手段,对分包商进行监督控制,确保控制原则得到落实和执行.“协调"原则“协调"管理是施工总承包的主要手段,“协调”能力是总承包管理水平、经验的具体体现.只有把协调工作作好,整个工程才能顺利完成。2 总承包项目管理的内容与程序一、总承包项目管理的内容(1)任命项目经理,组建项目经理部,进行项目策划并编制项目计划。(2)实施设计管理,采购管理,施工管理,试运行管理.设计、采购、施工三个方面既要相对独立,又要统筹兼顾.(3)进行项目综合管理、范围管理,进度管理,费用管理,质量管理,人力资源管理,信息管理,风险管理,合同管理等。二、总承包项目管理的程序总承包项目管理的基本程序包括:项目启动、项目策划(合同范围策划、进度计划估算、费用估算、风险评估、组织机构策划等)、项目实施(勘查、设计管理,项目开工管理,设备、材料采购管理,设计交底及施工图会审,施工过程管理)、项目控制(变更控制、进度控制、费用控制、质量控制、风险监控等)、项目收尾(资料管理、项目交付、合同收费)。三、总承包项目管理流程1)确认总承包合同内容,并对合同进行评审。对建设工程项目进行合理分析、有效测算及风险评估,为公司决策提供重要依据.2)成立项目经理部,确定项目组织架构、项目组成员及人员分工.3)签订项目管理目标责任书。4 总承包项目管理的组织一、公司职能部门职责分工1、市场部(1)负责组织设计公司及设备管理部进行 EPC 工程投标报价.(2)负责 EPC 工程合同签订。(3)按税务管理要求将设备合同与施工合同分别签订。2、工程造价部(1)负责 EPC 工程合同的造价管理及费用控制.(2)负责合同价款的分析,调...

1、当您付费下载文档后,您只拥有了使用权限,并不意味着购买了版权,文档只能用于自身使用,不得用于其他商业用途(如 [转卖]进行直接盈利或[编辑后售卖]进行间接盈利)。
2、本站所有内容均由合作方或网友上传,本站不对文档的完整性、权威性及其观点立场正确性做任何保证或承诺!文档内容仅供研究参考,付费前请自行鉴别。
3、如文档内容存在违规,或者侵犯商业秘密、侵犯著作权等,请点击“违规举报”。

碎片内容

工程总承包项目管理办法

确认删除?
VIP
微信客服
  • 扫码咨询
会员Q群
  • 会员专属群点击这里加入QQ群
客服邮箱
回到顶部