电脑桌面
添加小米粒文库到电脑桌面
安装后可以在桌面快捷访问

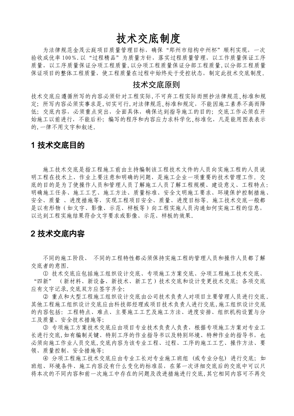
工程技术交底制度

工程技术交底制度_第1页
1/5
工程技术交底制度_第2页
2/5
工程技术交底制度_第3页
3/5
中国建筑工程总公司CHINA STATE CONSTRUCTION ENGRG.CORP。金茂云庭技术交底制度中建二局第 三 建 筑 工 程 有 限 公 司技术交底制度为法律规范金茂云庭项目质量管理目标,确保“郑州市结构中州杯”顺利实现,一次验收成优率 100%.以“过程精品”为质量方针,落实过程质量管理,以工作质量保证工序质量,以工序质量保证分项工程质量,以分项工程质量保证分部工程质量,以分部工程质量保证项目的整体工程质量,使工程质量在过程中始终处于受控状态,制定此技术交底制度。技术交底原则技术交底应遵循所写的内容必须针对工程实际,不可弃工程实际而照抄法律规范、标准和规定;所写内容必须实事求是,切实可行,对法律规范、标准和规定,不能因施工素养不高而降低;交底内容,必须重点突出,全面具体,确保达到指导施工的目的;交底工作必须在开始施工以前进行,不能后补;编写的程序和内容应力求科学化、标准化,凡是能用图表表示的,一律不用文字和叙述。1 技术交底目的施工技术交底是指工程施工前由主持编制该工程技术文件的人员向实施工程的人员说明工程在技术上、作业上要注意和明确的问题,是施工企业一项重要的技术管理工作。交底的目的是为了使操作人员和管理人员了解施工人员了解工程规模、建设意义、工程特点:明确施工任务、施工工艺、施工方法、质量标准、安全文明施工要求、环境保护控制措施、安全、质量 、进度措施等,实现工程项目安全、质量、进度目标等。施工技术交底一般都是以有形物(如文字、影像、示范、样板等)向工程实施人员沟通如何实施工程的信息,以达到工程实施结果符合文字要求或影像、示范、样板的效果。2 技术交底内容不同的施工阶段、 不同的工程特性都必须保持实施工程的管理人员和操作人员都了解交底者的意图。 ① 技术交底应包括施工组织设计交底、专项施工方案交底、分项工程施工技术交底、 “四新” (新材料、新设备、新技术、新工艺)技术交底和设计变更技术交底;各项交底应有文字记录,交底双方应签字齐全; ② 重点和大型工程施工组织设计交底由公司技术负责人对项目主要管理人员进行交底。其他工程施工组织设计交底应由科技部经理或项目技术负责人进行交底,施工组织设计交底的内容包括:工程特点、难点、主要施工工艺及施工方法、进度安排、组织机构设置与分工及质量、安全技术措施等; ③ 专项施工方案技术交底应由项目专业技术负责人负责,根据专项施工方案对专业工长进行交底,如有编...

1、当您付费下载文档后,您只拥有了使用权限,并不意味着购买了版权,文档只能用于自身使用,不得用于其他商业用途(如 [转卖]进行直接盈利或[编辑后售卖]进行间接盈利)。
2、本站所有内容均由合作方或网友上传,本站不对文档的完整性、权威性及其观点立场正确性做任何保证或承诺!文档内容仅供研究参考,付费前请自行鉴别。
3、如文档内容存在违规,或者侵犯商业秘密、侵犯著作权等,请点击“违规举报”。

碎片内容

工程技术交底制度

一二三四传媒+ 关注
实名认证
内容提供者

大量资料供您选择,没有合适的可以联系小二。

确认删除?
VIP
微信客服
  • 扫码咨询
会员Q群
  • 会员专属群点击这里加入QQ群
客服邮箱
回到顶部