电脑桌面
添加小米粒文库到电脑桌面
安装后可以在桌面快捷访问

工程部组织机构及各岗位职责

工程部组织机构及各岗位职责_第1页
1/9
工程部组织机构及各岗位职责_第2页
2/9
工程部组织机构及各岗位职责_第3页
3/9
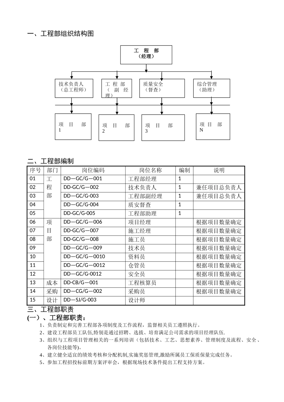
一、工程部组织结构图二、工程部编制序号部门岗位编码岗位名称编制说明01工程部DD—GC/G—001工程部经理102DD-GC/G—002技术负责人1兼任项目总负责人03DD—GC/G-003工程部副经理1兼任项目总负责人04DD—GC/G-004质安督查105DD-GC/G-005工程部助理106项目部DD—GC/G—006项目经理根据项目数量确定07DD-GC/G—007施工经理根据项目数量确定08DD-GC/G—008施工员根据项目数量确定09DD—GC/G—009技术员根据项目数量确定10DD—GC/G—0010资料员根据项目数量确定11DD—GC/G—0012仓管员根据项目数量确定12DD—GC/G-0012安全员根据项目数量确定13成本DD-CB/G—001工程核算员根据项目数量确定14采购DD—CG/G—002采购员根据项目数量确定15设计DD—SJ/G-003设计师三、工程部职责(一)、工程部职责:1、负责制定和完善工程部各项制度及工作流程,监督相关员工遵照执行。2、建设工程部员工队伍,特别是通过招聘、选拔、培育满足公司需求的项目经理队伍.3、组织与工程项目管理相关的一系列培训(包括技术、工艺、思想素养、管理制度及流程、安全、各岗位技能等)。4、建立健全适宜的绩效考核和分配机制,实施奖惩管理,激励所属员工保质保量完成任务。5、参加工程招投标前期方案评审会,根据现场技术条件提出工程支持方案。工 程 部(经理)综合管理(助理)项 目 部1项 目 部3项 目 部N工 程 部(副经理)质量安全(督查)技术负责人(总工程师)项 目 部26、负责项目管理责任制的全面推行,以工程管理为核心,统筹公司各项资源,完成年度工程项目任务,达成各项经营管理指标。(1)负责审核工程部年度及月度工作计划、各项目实施计划及现场施工计划,监督各计划执行过程及结果.(2)主持工程项目协调会,协调设计、采购、生产、质量、现场施工的工作,做好项目各阶段的技术交底,做好各工程项目的工艺技术准备。 (3)落实项目管理责任制的全面推行,审核各工程项目的成本预算,控制工程项目各个节点的成本 ,保证预算目标的完成。(4)做好各个工程项目的决算资料工作,为工程决算报价提供依据。(5)负责监督项目经理做好工程项目现场管理,包括人员安排、物料损耗、设备工具等,监控各工程项目进度,保证按现场计划执行.(6)监控各工程项目的合同签订、设计、采购、生产、检验、包装、运输、现场安装的质量,保证工程项目整体质量符合合同要求和相关标准要求。负责定期召开质量分析会,及时安排整改措施,对整改的结果进行考核。(7)负责监督工程项目...

1、当您付费下载文档后,您只拥有了使用权限,并不意味着购买了版权,文档只能用于自身使用,不得用于其他商业用途(如 [转卖]进行直接盈利或[编辑后售卖]进行间接盈利)。
2、本站所有内容均由合作方或网友上传,本站不对文档的完整性、权威性及其观点立场正确性做任何保证或承诺!文档内容仅供研究参考,付费前请自行鉴别。
3、如文档内容存在违规,或者侵犯商业秘密、侵犯著作权等,请点击“违规举报”。

碎片内容

工程部组织机构及各岗位职责

您可能关注的文档

确认删除?
VIP
微信客服
  • 扫码咨询
会员Q群
  • 会员专属群点击这里加入QQ群
客服邮箱
回到顶部