电脑桌面
添加小米粒文库到电脑桌面
安装后可以在桌面快捷访问

工程项目安全教育培训计划

工程项目安全教育培训计划_第1页
1/4
工程项目安全教育培训计划_第2页
2/4
工程项目安全教育培训计划_第3页
3/4
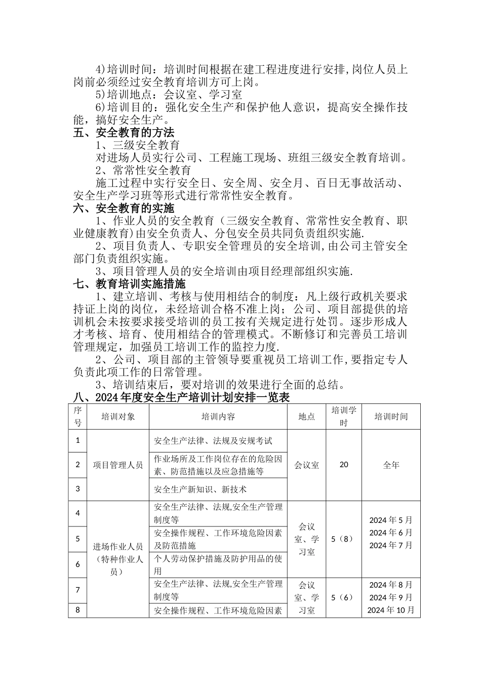
安全教育培训计划根据《安全生产法》《安全生产培训管理办法》的有关规定及要求,为全面贯彻“安全第一,预防为主,综合治理”的方针,仔细开展安全生产教育培训和安全操作技能培训;实行有力措施,切实把培训工作抓出成效.为切实加强安全生产教育培训工作,为工程的安全生产工作提供有力保障特制定本项目部 2024 年度安全教育培训计划如下:一、培训工作的指导思想、目的1、指导思想:坚持“安全生产"指导原则和“安全第一,预防为主,综合治理”的方针,仔细落实《安全生产法》,以提高项目负责人、安全管理人员和特种作业人员安全意识、安全素养为目标,预防和减少各类伤亡事故为目的。2、培训目的:通过各类安全培训,进一步促使项目全体人员切实提高安全意识,牢固树立“安全第一”的安全理念,为构建文明标准化施工场地制造良好的安全氛围。熟悉、了解《安全生产法》等法律法规,牢固树立“安全第一"的人本思想,杜绝各类安全生产事故的发生.并熟练掌握安全操作基本技能,为各生产经营单位安全生产提供有力保障.二、安全教育培训对象项目全体人员:项目负责人、专职安全管理人员、管理人员、特种作业人员和现场作业人员(包括新入场和转岗人员)。三、安全教育培训学时要求1、项目负责人每年参加不少于 30 学时的安全教育培训。2、专职安全管理人员每年参加不少于 40 学时的安全教育和安全法律规范的学习.3、施工管理人员和特种作业人员每年参加不少于 20 学时的安全教育和安全法律规范的学习.4、其他职工每年接受进场的上岗安全三级教育、“安全活动日"教育、节假日和季节性变化及阶段性等安全教育不少于 15 学时。四、安全教育培训内容1、项目负责人1)培训内容:国家有关安全生产的方针政策、法律法规、部门规章、标准及有关法律规范性文件,本地区有关安全生产的法规、规章、标准及法律规范性文件;工程项目安全生产管理的基本知识和相关专业知识;重大事故防范、应急救援预案、事故报告制度及调查处理方法;集团公司和项目部安全生产责任制和安全生产规章制度内容、制定方法;施工现场安全生产监督检查的内容和方法;典型事故案例分析。2)培训方法:参加湖南省建筑企业管理人员安全生产考核培训教育,取得安全生产考核合格证书;每年参加规定学时的安全生产培训再教育。3)培训目的:推动安全工作前进,加固“安全第一,预防为主”的观念,珍惜职工生命,爱护职工健康,善良公正,体贴下属.提高安全责任感,正确贯彻安全生产法规制度,决不...

1、当您付费下载文档后,您只拥有了使用权限,并不意味着购买了版权,文档只能用于自身使用,不得用于其他商业用途(如 [转卖]进行直接盈利或[编辑后售卖]进行间接盈利)。
2、本站所有内容均由合作方或网友上传,本站不对文档的完整性、权威性及其观点立场正确性做任何保证或承诺!文档内容仅供研究参考,付费前请自行鉴别。
3、如文档内容存在违规,或者侵犯商业秘密、侵犯著作权等,请点击“违规举报”。

碎片内容

工程项目安全教育培训计划

确认删除?
VIP
微信客服
  • 扫码咨询
会员Q群
  • 会员专属群点击这里加入QQ群
客服邮箱
回到顶部