电脑桌面
添加小米粒文库到电脑桌面
安装后可以在桌面快捷访问

幼儿园出租合同

幼儿园出租合同_第1页
1/5
幼儿园出租合同_第2页
2/5
幼儿园出租合同_第3页
3/5
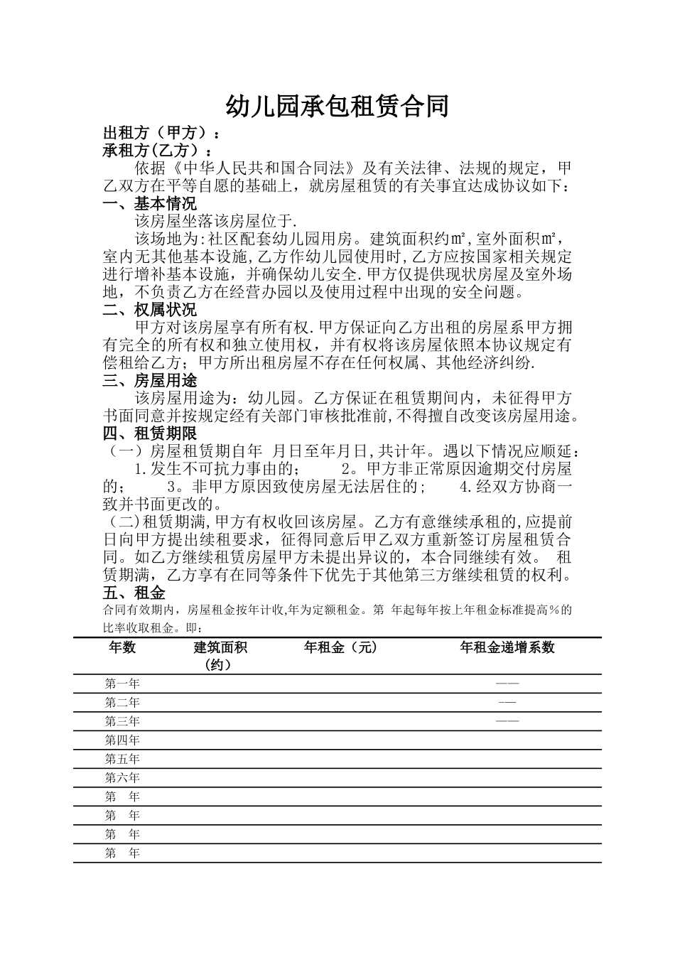
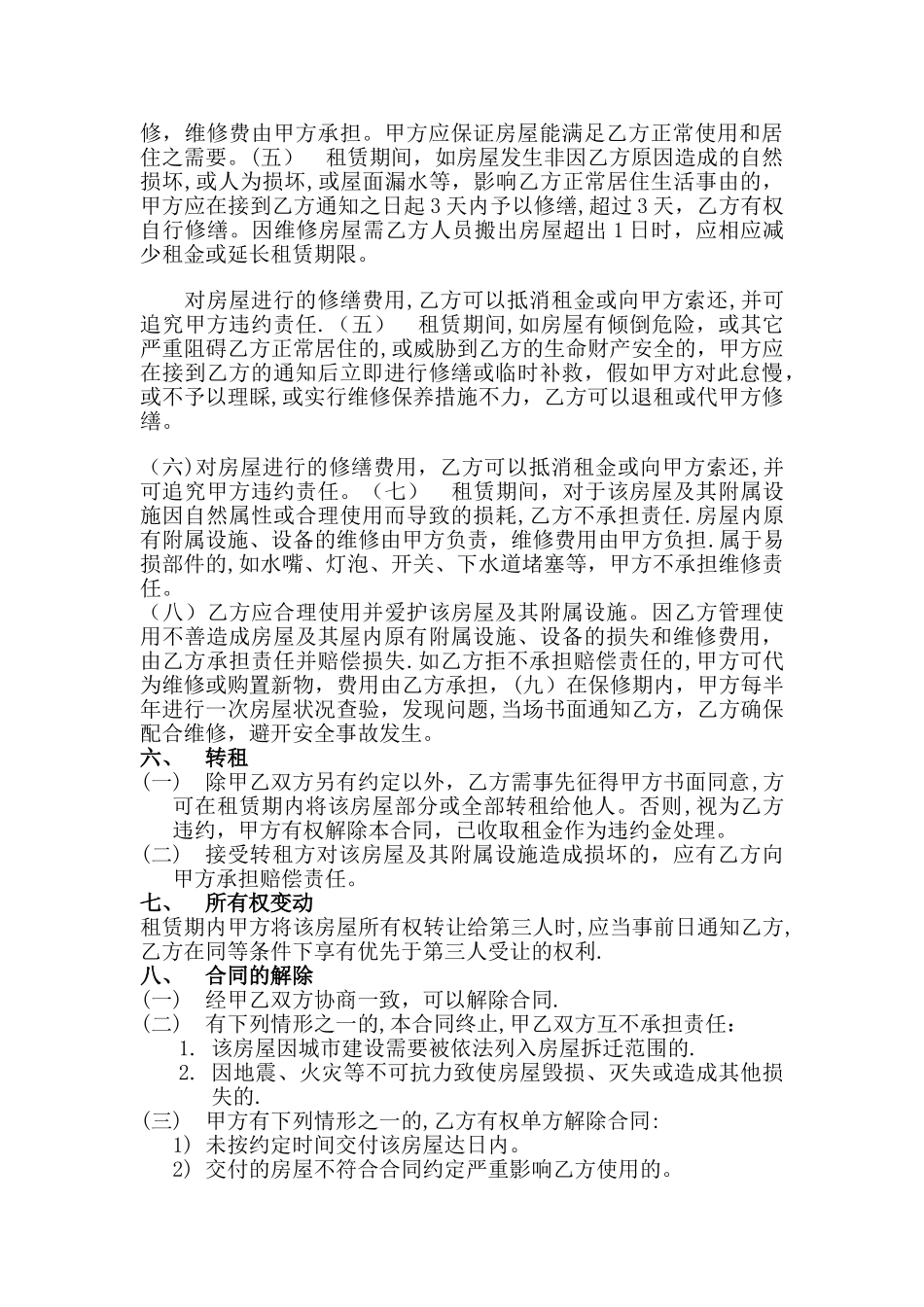
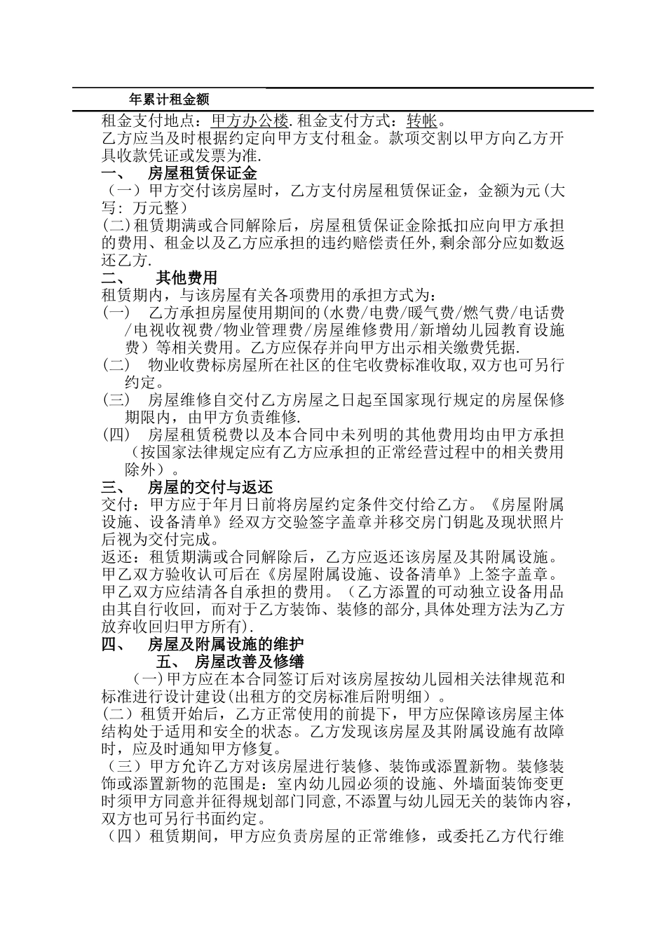
幼儿园承包租赁合同出租方(甲方):承租方(乙方):依据《中华人民共和国合同法》及有关法律、法规的规定,甲乙双方在平等自愿的基础上,就房屋租赁的有关事宜达成协议如下:一、基本情况该房屋坐落该房屋位于.该场地为:社区配套幼儿园用房。建筑面积约㎡,室外面积㎡,室内无其他基本设施,乙方作幼儿园使用时,乙方应按国家相关规定进行增补基本设施,并确保幼儿安全.甲方仅提供现状房屋及室外场地,不负责乙方在经营办园以及使用过程中出现的安全问题。二、权属状况甲方对该房屋享有所有权.甲方保证向乙方出租的房屋系甲方拥有完全的所有权和独立使用权,并有权将该房屋依照本协议规定有偿租给乙方;甲方所出租房屋不存在任何权属、其他经济纠纷.三、房屋用途该房屋用途为:幼儿园。乙方保证在租赁期间内,未征得甲方书面同意并按规定经有关部门审核批准前,不得擅自改变该房屋用途。四、租赁期限(一)房屋租赁期自年 月日至年月日,共计年。遇以下情况应顺延: 1.发生不可抗力事由的; 2。甲方非正常原因逾期交付房屋的; 3。非甲方原因致使房屋无法居住的; 4.经双方协商一致并书面更改的。(二)租赁期满,甲方有权收回该房屋。乙方有意继续承租的,应提前日向甲方提出续租要求,征得同意后甲乙双方重新签订房屋租赁合同。如乙方继续租赁房屋甲方未提出异议的,本合同继续有效。 租赁期满,乙方享有在同等条件下优先于其他第三方继续租赁的权利。五、租金合同有效期内,房屋租金按年计收,年为定额租金。第 年起每年按上年租金标准提高%的比率收取租金。即:年数建筑面积(约)年租金(元)年租金递增系数第一年——第二年-—第三年——第四年第五年第六年第 年第 年第 年第 年年累计租金额租金支付地点:甲方办公楼.租金支付方式:转帐。乙方应当及时根据约定向甲方支付租金。款项交割以甲方向乙方开具收款凭证或发票为准.一、房屋租赁保证金(一)甲方交付该房屋时,乙方支付房屋租赁保证金,金额为元(大写: 万元整)(二)租赁期满或合同解除后,房屋租赁保证金除抵扣应向甲方承担的费用、租金以及乙方应承担的违约赔偿责任外,剩余部分应如数返还乙方.二、 其他费用租赁期内,与该房屋有关各项费用的承担方式为:(一)乙方承担房屋使用期间的(水费/电费/暖气费/燃气费/电话费/电视收视费/物业管理费/房屋维修费用/新增幼儿园教育设施费)等相关费用。乙方应保存并向甲方出示相关缴费凭据.(二)物业收费标房屋所在社区的住宅收费标准收取,...

1、当您付费下载文档后,您只拥有了使用权限,并不意味着购买了版权,文档只能用于自身使用,不得用于其他商业用途(如 [转卖]进行直接盈利或[编辑后售卖]进行间接盈利)。
2、本站所有内容均由合作方或网友上传,本站不对文档的完整性、权威性及其观点立场正确性做任何保证或承诺!文档内容仅供研究参考,付费前请自行鉴别。
3、如文档内容存在违规,或者侵犯商业秘密、侵犯著作权等,请点击“违规举报”。

碎片内容

幼儿园出租合同

您可能关注的文档

确认删除?
VIP
微信客服
  • 扫码咨询
会员Q群
  • 会员专属群点击这里加入QQ群
客服邮箱
回到顶部