电脑桌面
添加小米粒文库到电脑桌面
安装后可以在桌面快捷访问

2025年第二单元 古希腊和古罗马的政治制度重要知识点

2025年第二单元 古希腊和古罗马的政治制度重要知识点_第1页
1/11
2025年第二单元 古希腊和古罗马的政治制度重要知识点_第2页
2/11
2025年第二单元 古希腊和古罗马的政治制度重要知识点_第3页
3/11
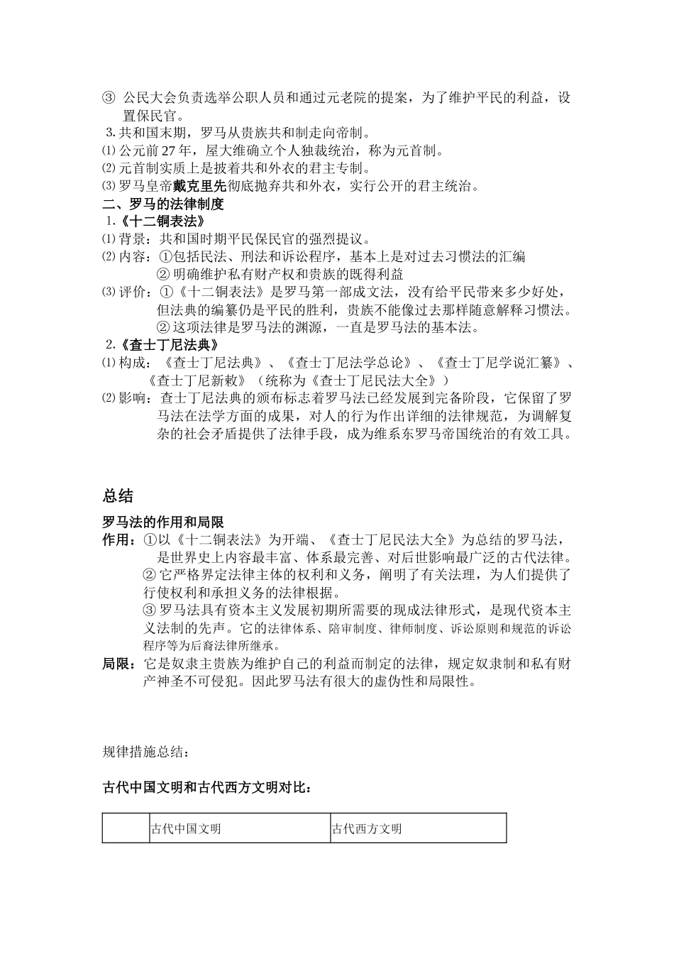
第二单元 古希腊和古罗马的政治制度第 5 课 爱琴文明与古希腊城邦制度一、爱琴文明——指分布于爱琴海诸岛及其周围地区的文明,包括克里特文明和迈锡尼文明。⒈ 克里特文明⑴ 时间:前——前 17 间,前 14 销声匿迹⑵ 体现:①克里特岛上产生了君主制国家②出现王宫建筑群和象形文字⒉ 迈锡尼文明⑴ 时间:前 14——前 11 ⑵ 特点:新君主国兴起,伴之出现的是王宫、卫城、宏大的王室陵墓及众多刻有文字的泥版文书。⒊ 前 12 世纪,迈锡尼文明彻底消灭。此后 300 数年,被称为“黑暗时代”。二、古希腊城邦⒈ 兴起时间:前 8 世纪——前 6 世纪⒉ 概念:希腊的一种国家形态,以一种都市为中心包括周围若干村落。⒊ 环境:多山,少耕地,三面环水,多港湾。⒋ 代表:雅典和斯巴达 ⒌ 特征:小国寡民和各邦长期独立自治⒍ 政体:贵族、民主、君主、寡头、僭主制,其中贵族制和民主制最流行。总结⒈ 古希腊地理环境对希腊城邦海外殖民的影响⑴ 原因:①希腊为多山地形,不适宜农耕,粮食不能自给,必须殖民扩张;② 希腊海岸线很长,海岛密布,港口众多,交通便利,利于殖民扩张。⑵ 成果:地区的扩大增进了希腊各地的商品生产和海外贸易,也使希腊人打开了眼界,从东方吸取字母文字、建筑、雕刻、冶金、铸币等先进文化成果,为发明自己的独特文明奠定了牢固基础。⒉ 希腊的城邦特点怎样推进民主发展?⑴ 面积小,使公民有更多机会参与政治⑵独立自主使城邦民主发展具有持续性⑶商品经济发达和海外活动频繁,使希腊人较早接受平等、民主观念第 6 课 雅典城邦的民主政治一、发展历程⒈ 希腊城邦雅典是民主政体的发源地。⒉ 发展历程:⑴ 古希腊进入文明社会之初,实行君主制。⑵ 公元前 8——前 7 世纪,贵族制取代君主制。⑶ 公元前 594 年,梭伦改革,将国家引上民主的轨道。① 废除一切债务和债务奴隶,确立了个人自由不容侵犯的公民权利;② 国家机构:公民大会 四百人议事会 民众法庭公民大会是最高权力机关,各级公民都可参与,四百人议事会是公民大会休会期间最高权力的代表民众法庭是国家的最高审判机构③ 确立新的选举法,尤其是抽签选举和差额选举的做法,体现了机会均等、公开、公平的民主原则;④ 按财产多少划分公民的等级,打破了贵族制强调出身的世袭原则。⑷ 公元前 5,克里斯提尼改革,最终在雅典确立了民主制。(确立“陶片放逐法” 五百人议事会){5}伯利克里:(民...

1、当您付费下载文档后,您只拥有了使用权限,并不意味着购买了版权,文档只能用于自身使用,不得用于其他商业用途(如 [转卖]进行直接盈利或[编辑后售卖]进行间接盈利)。
2、本站所有内容均由合作方或网友上传,本站不对文档的完整性、权威性及其观点立场正确性做任何保证或承诺!文档内容仅供研究参考,付费前请自行鉴别。
3、如文档内容存在违规,或者侵犯商业秘密、侵犯著作权等,请点击“违规举报”。

碎片内容

2025年第二单元 古希腊和古罗马的政治制度重要知识点

您可能关注的文档

山水人家+ 关注
实名认证
内容提供者

读万卷书,行万里路。

确认删除?
VIP
微信客服
  • 扫码咨询
会员Q群
  • 会员专属群点击这里加入QQ群
客服邮箱
回到顶部