电脑桌面
添加小米粒文库到电脑桌面
安装后可以在桌面快捷访问

新外墙保温施工方案

新外墙保温施工方案_第1页
1/19
新外墙保温施工方案_第2页
2/19
新外墙保温施工方案_第3页
3/19
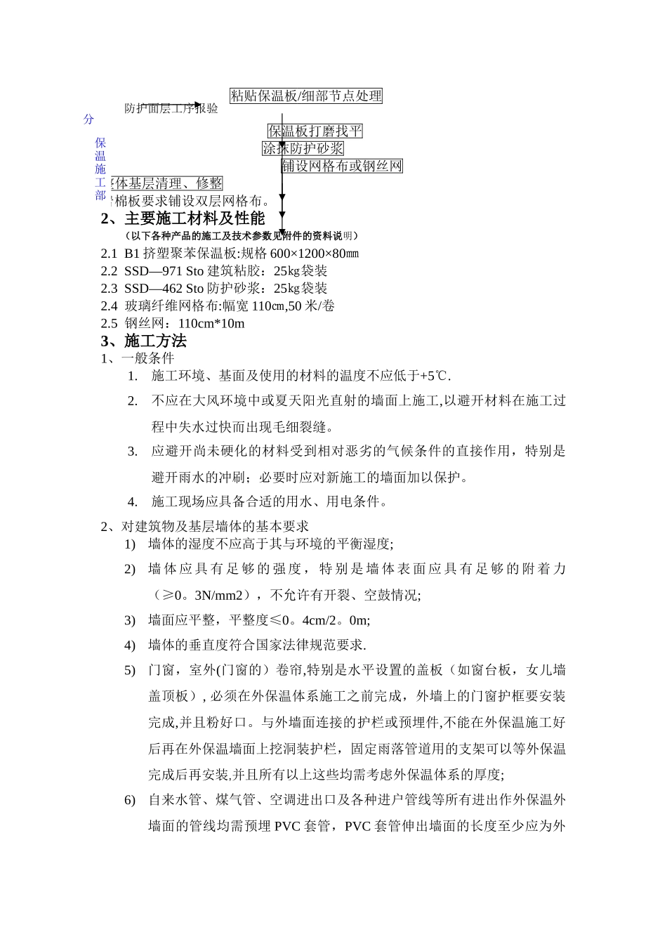
团泊新城香醍名邸项目-—外墙外保温工程施工方案编制单位:南京建工集团有限公司编 制:审 核:批 准:日 期:目 录第一章 编制说明1. 编制依据2. 编制目的第二章工程概况1. 工程简介2. 施工范围3. 工程特点第三章外保温施工方法第四章 安全、文明施工及保证措施第五章 单页资料说明附件:1、外墙外保温 B1 挤塑聚苯板、A 级岩棉板,粘贴分项工程安装隐检记录 2、外墙外保温防护层分项工程验收记录 3、各种材料检测报告一。 编制依据:1。 工程设计图纸及甲方要求,天津市地方法规 DB/T29—217—2024,08CJ162.《民用建建筑热工设计法律规范》(GB50176—93)3。 国家行业标准 J408-2024《外墙外保温工程技术规程》4.《墙体材料应用技术法律规范》(GB50574—2024)二、工程概况1. 项目名称:香醍名邸四期项目2。工程地址:天津市静海县团泊新区3。建设单位:天津合恒开发有限公司4.设计单位:中机中联工程有限公司5.建筑面积:共 19 栋联体别墅总面积 22685.21 平方米四.施工部署1、 安全领导小组安全生产、文明施工是企业生存进展的前提条件,是达到无重大伤亡事故的必要保障,也是我项目部创建“文明现场"、“样板施工场地”的根本要求.为此项目经理部成立以项目经理为组长的安全领导小组,其机构组成、人员编制及责任分工如下:组 长:张文进———负责总体协调工作副组长:顾万新——-方案编制、技术总部置李运城——-技术交底、质量检查组 员:(保温班长)-—-现场施工指挥2。施工准备1。劳动力安排工 种人 数任 务保温板工35负责外墙保温工作测量放线工2负责外墙平整度垂直度控制6。 设计 B1 挤塑聚苯板厚度:主要为 8cm;岩棉板为 8cm 有部分不规则尺寸,根据实际情况使用2、 施工范围2。1 外立面墙体(不包含地下部分)3、工程特点3。1 工程质量要求高,保证竣工后体系总体质量符合国家法律规范相关施工法律规范或建设方的要求.3。2 外保温施工采纳原外脚手架。第三章 外保温施工1、主要项目的施工顺序:本工程施工项目的划分,遵照国家行业标准《建筑装饰工程施工及验收法律规范》及外墙外保温施工的有关规定,施工顺序如下: 材料准备 工具准备外架整改 材料配置 吊线基层墙面检查、处理EPS 板上抹防护砂浆压入翻包及增强网格布防护面层施工外保温成活粘贴保温板/细部节点处理保温板打磨找平涂抹防护砂浆铺设网格布或钢丝网整体基层清理、修整岩棉板要求铺设双层网格布。2、主要施工材料及性能...

1、当您付费下载文档后,您只拥有了使用权限,并不意味着购买了版权,文档只能用于自身使用,不得用于其他商业用途(如 [转卖]进行直接盈利或[编辑后售卖]进行间接盈利)。
2、本站所有内容均由合作方或网友上传,本站不对文档的完整性、权威性及其观点立场正确性做任何保证或承诺!文档内容仅供研究参考,付费前请自行鉴别。
3、如文档内容存在违规,或者侵犯商业秘密、侵犯著作权等,请点击“违规举报”。

碎片内容

新外墙保温施工方案

确认删除?
VIP
微信客服
  • 扫码咨询
会员Q群
  • 会员专属群点击这里加入QQ群
客服邮箱
回到顶部