电脑桌面
添加小米粒文库到电脑桌面
安装后可以在桌面快捷访问

施工现场管理规范

施工现场管理规范_第1页
1/2
施工现场管理规范_第2页
2/2
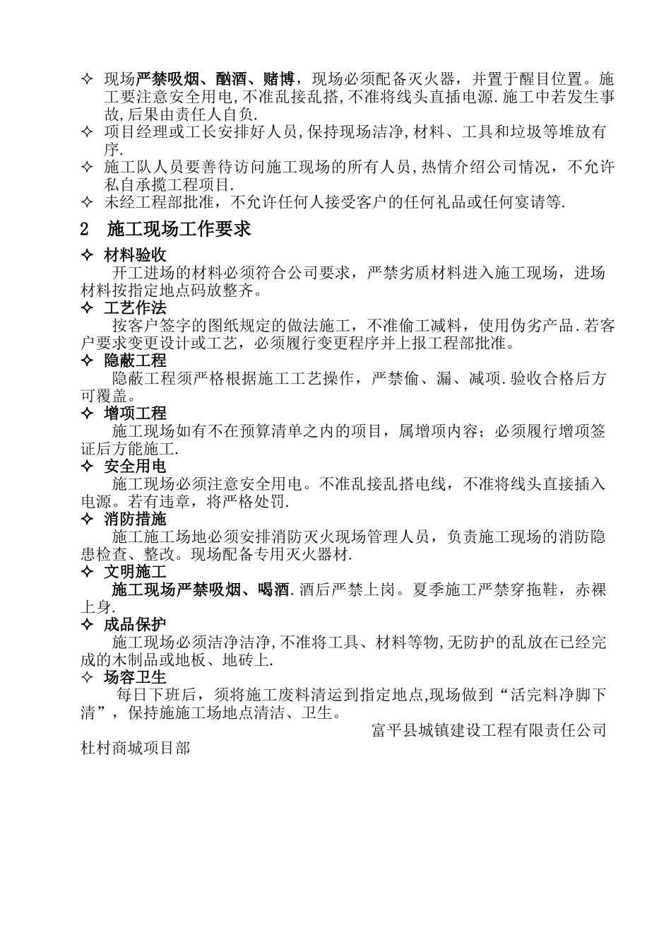
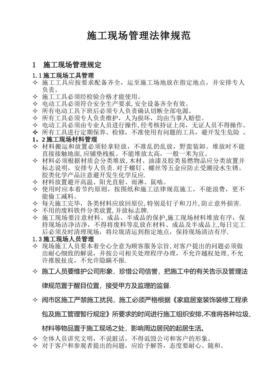
施工现场管理法律规范1 施工现场管理规定1.1 施工现场工具管理 施工工具应按要求配备齐全,运至施工场地放在指定地点,并安排专人负责。 施工工具必须经检验合格才能使用。 电动工具必须符合安全生产要求,安全设备齐全有效。 所有电动工具下班后必须专人负责确认切断全部电源。 所有工具必须专人负责维护,人为损坏,均由当事人赔偿。 电动工具必须由专业人员进行操作,经考核持证上岗,无证人员不得操作。 所有工具进行定期保养、检修,不准使用有问题的工具,避开发生危险 。1。2 施工现场材料管理 材料搬运和放置必须轻拿轻放,不准乱扔乱放,野蛮装卸。堆放时不能直接接触地面,应铺垫栈板。不能堆放太高,一般一米为宜。 材料必须根据材质会分类堆放,木材、油漆及胶类易燃物品应分类放置并标志说明,安排专人负责.对于螺钉、螺丝等五金应防止受潮浸水生锈。胶类化学产品注意避开发生化学反应. 材料放置避开高温、阳光直射、雨淋、鼠啮。 使用时应本着节约原则,按图纸和施工法律规范施工,不能浪费,更不能偷工减料。 每天施工完毕,各类材料应放回原位,特别是钉子和刀片,防止意外损害. 不用的废料铁件分类放置,并放标志牌. 施工现场要注意材料、成品、半成品的保护,施工现场材料堆放有序,保持现场洁净洁净,不得将废料等乱放在材料、成品及半成品上,每日完工后必须及时清理现场,将垃圾清运到指定地点,保持现场清洁有序.1.3 施工现场人员管理 现场施工人员要本着全心全意为顾客服务宗旨,对客户提出的问题必须做出耐心细致的解说,并按公司相关处理程序办理,不允许越权处理,不允许推脱扯皮,不允许隐瞒不报. 施工人员要维护公司形象,珍惜公司信誉,把施工中的有关告示及管理法律规范置于醒目位置,接受甲方及监理的监督. 闹市区施工严禁施工扰民,施工必须严格根据《家庭居室装饰装修工程承包及施工管理暂行规定》所要求的时间进行施工组织安排,不准将各种垃圾、材料等物品置于施工现场之处,影响周边居民的起居生活。 全体人员讲究文明,不说脏话,不得诋毁公司和客户的形象。 对于客户和参观者提出的问题,应给予解答,态度要耐心、随和。 现场严禁吸烟、酗酒、赌博,现场必须配备灭火器,并置于醒目位置。施工要注意安全用电,不准乱接乱搭,不准将线头直插电源.施工中若发生事故,后果由责任人自负. 项目经理或工长安排好人员,保持现场洁净,材料、工具和垃圾等堆放有...

1、当您付费下载文档后,您只拥有了使用权限,并不意味着购买了版权,文档只能用于自身使用,不得用于其他商业用途(如 [转卖]进行直接盈利或[编辑后售卖]进行间接盈利)。
2、本站所有内容均由合作方或网友上传,本站不对文档的完整性、权威性及其观点立场正确性做任何保证或承诺!文档内容仅供研究参考,付费前请自行鉴别。
3、如文档内容存在违规,或者侵犯商业秘密、侵犯著作权等,请点击“违规举报”。

碎片内容

施工现场管理规范

您可能关注的文档

确认删除?
VIP
微信客服
  • 扫码咨询
会员Q群
  • 会员专属群点击这里加入QQ群
客服邮箱
回到顶部