电脑桌面
添加小米粒文库到电脑桌面
安装后可以在桌面快捷访问

日常财务管理规定VIP专享

日常财务管理规定_第1页
1/5
日常财务管理规定_第2页
2/5
日常财务管理规定_第3页
3/5
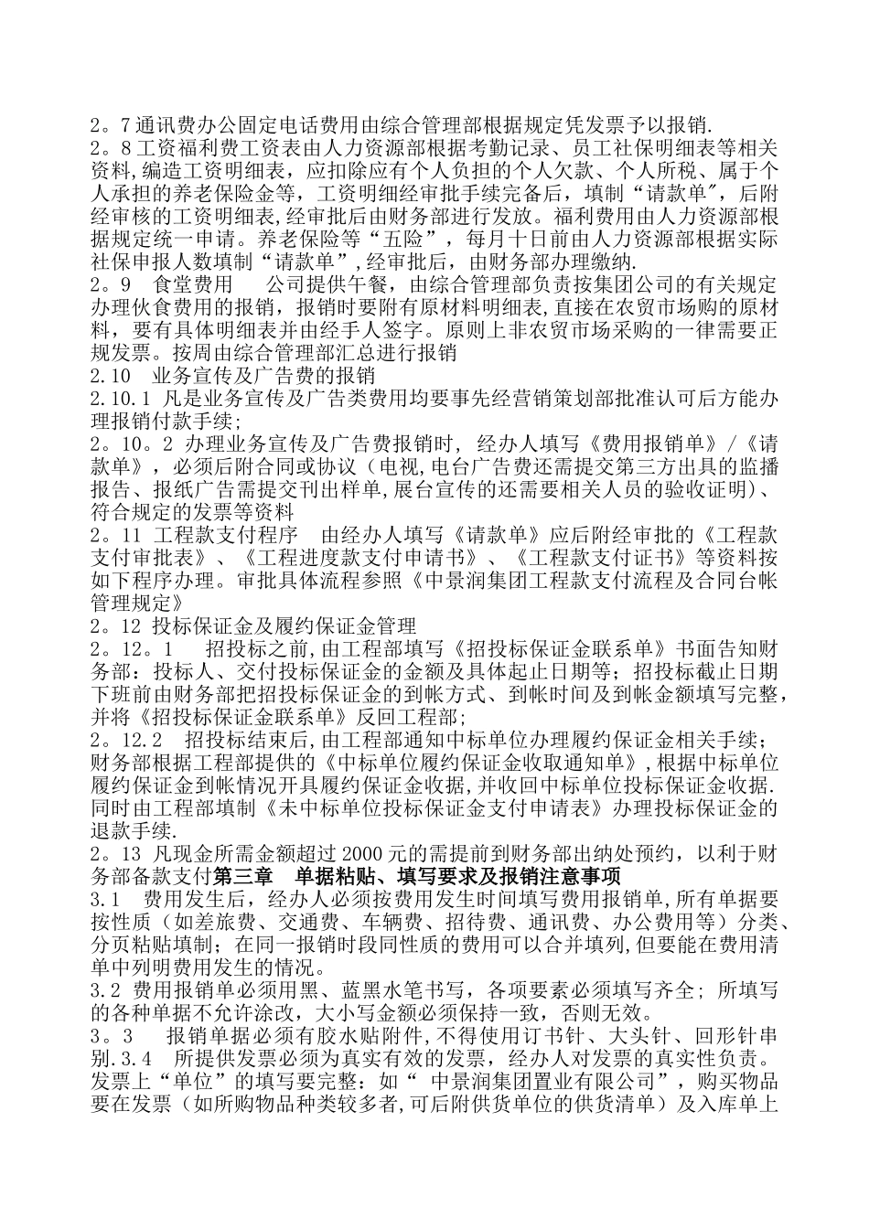
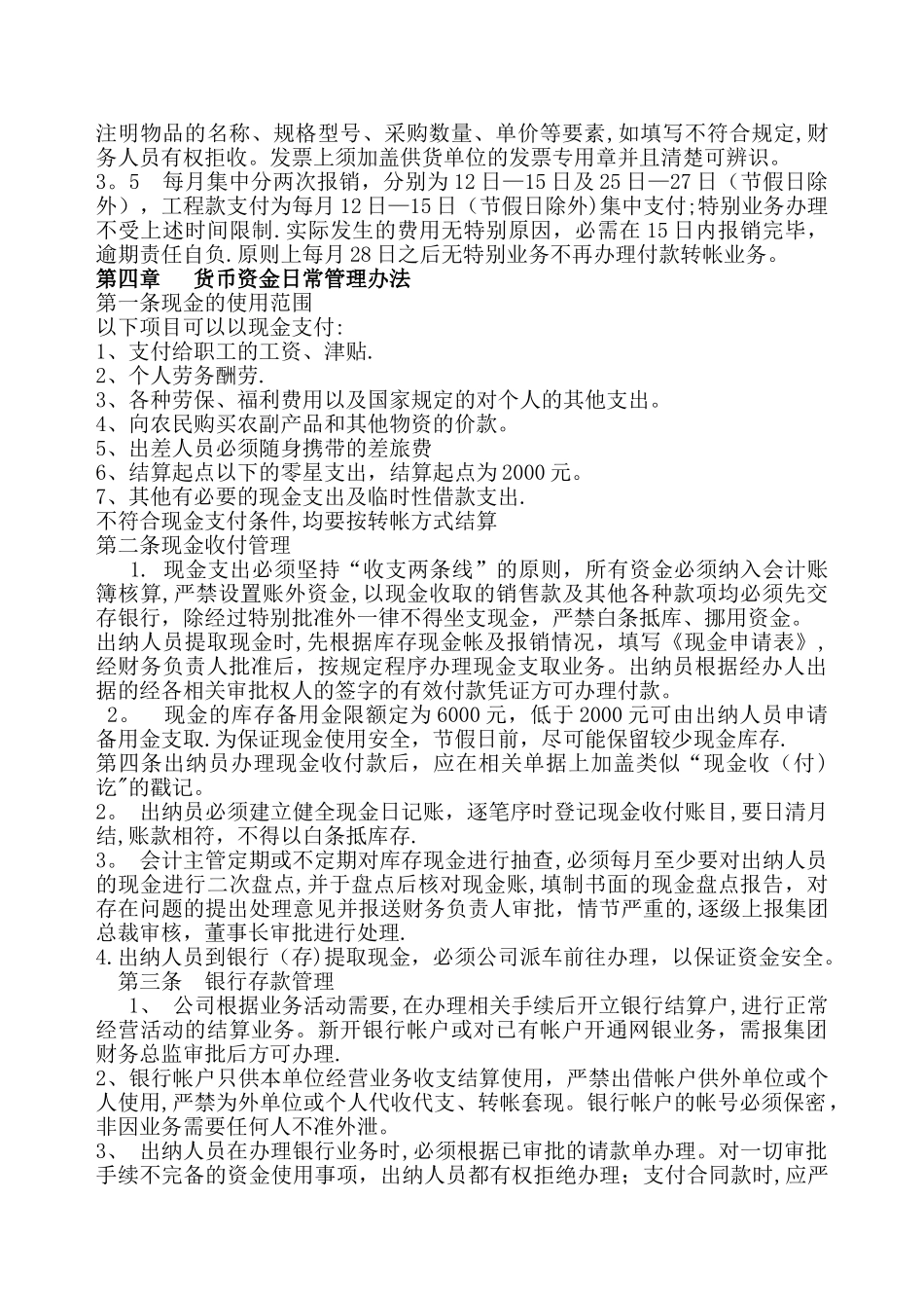
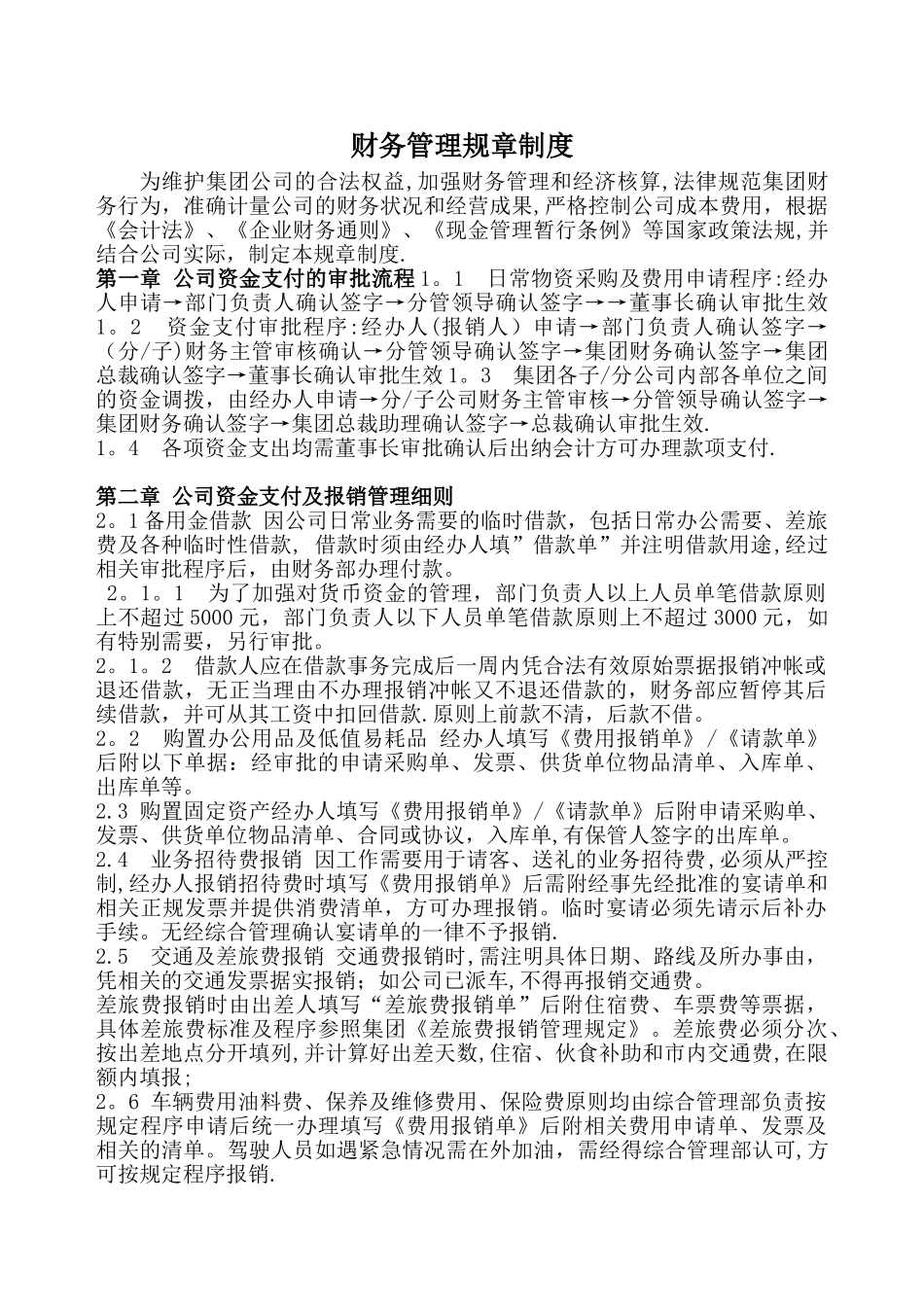
财务管理规章制度为维护集团公司的合法权益,加强财务管理和经济核算,法律规范集团财务行为,准确计量公司的财务状况和经营成果,严格控制公司成本费用,根据《会计法》、《企业财务通则》、《现金管理暂行条例》等国家政策法规,并结合公司实际,制定本规章制度.第一章 公司资金支付的审批流程 1。1 日常物资采购及费用申请程序:经办人申请→部门负责人确认签字→分管领导确认签字→→董事长确认审批生效1。2 资金支付审批程序:经办人(报销人)申请→部门负责人确认签字→(分/子)财务主管审核确认→分管领导确认签字→集团财务确认签字→集团总裁确认签字→董事长确认审批生效 1。3 集团各子/分公司内部各单位之间的资金调拨,由经办人申请→分/子公司财务主管审核→分管领导确认签字→集团财务确认签字→集团总裁助理确认签字→总裁确认审批生效.1。4 各项资金支出均需董事长审批确认后出纳会计方可办理款项支付. 第二章 公司资金支付及报销管理细则2。1 备用金借款 因公司日常业务需要的临时借款,包括日常办公需要、差旅费及各种临时性借款, 借款时须由经办人填”借款单”并注明借款用途,经过相关审批程序后,由财务部办理付款。 2。1。1 为了加强对货币资金的管理,部门负责人以上人员单笔借款原则上不超过 5000 元,部门负责人以下人员单笔借款原则上不超过 3000 元,如有特别需要,另行审批。2。1。2 借款人应在借款事务完成后一周内凭合法有效原始票据报销冲帐或退还借款,无正当理由不办理报销冲帐又不退还借款的,财务部应暂停其后续借款,并可从其工资中扣回借款.原则上前款不清,后款不借。2。2 购置办公用品及低值易耗品 经办人填写《费用报销单》/《请款单》后附以下单据:经审批的申请采购单、发票、供货单位物品清单、入库单、出库单等。2.3 购置固定资产经办人填写《费用报销单》/《请款单》后附申请采购单、发票、供货单位物品清单、合同或协议,入库单,有保管人签字的出库单。2.4 业务招待费报销 因工作需要用于请客、送礼的业务招待费,必须从严控制,经办人报销招待费时填写《费用报销单》后需附经事先经批准的宴请单和相关正规发票并提供消费清单,方可办理报销。临时宴请必须先请示后补办手续。无经综合管理确认宴请单的一律不予报销.2.5 交通及差旅费报销 交通费报销时,需注明具体日期、路线及所办事由,凭相关的交通发票据实报销;如公司已派车,不得再报销交通费。差旅费报销时由出差人填写“差旅...

1、当您付费下载文档后,您只拥有了使用权限,并不意味着购买了版权,文档只能用于自身使用,不得用于其他商业用途(如 [转卖]进行直接盈利或[编辑后售卖]进行间接盈利)。
2、本站所有内容均由合作方或网友上传,本站不对文档的完整性、权威性及其观点立场正确性做任何保证或承诺!文档内容仅供研究参考,付费前请自行鉴别。
3、如文档内容存在违规,或者侵犯商业秘密、侵犯著作权等,请点击“违规举报”。

碎片内容

日常财务管理规定

确认删除?
VIP
微信客服
  • 扫码咨询
会员Q群
  • 会员专属群点击这里加入QQ群
客服邮箱
回到顶部