电脑桌面
添加小米粒文库到电脑桌面
安装后可以在桌面快捷访问

标准制定流程

标准制定流程_第1页
1/3
标准制定流程_第2页
2/3
标准制定流程_第3页
3/3
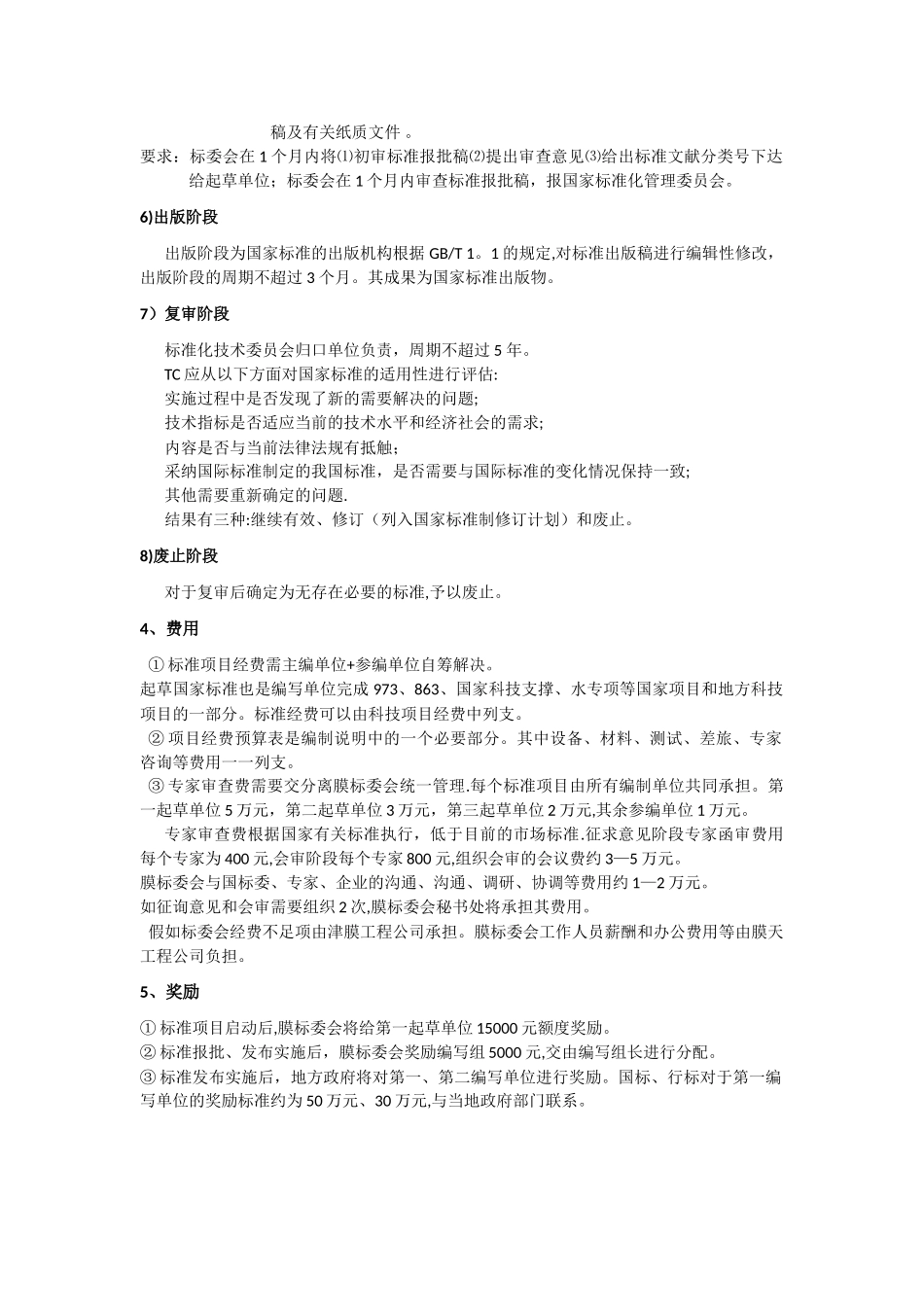
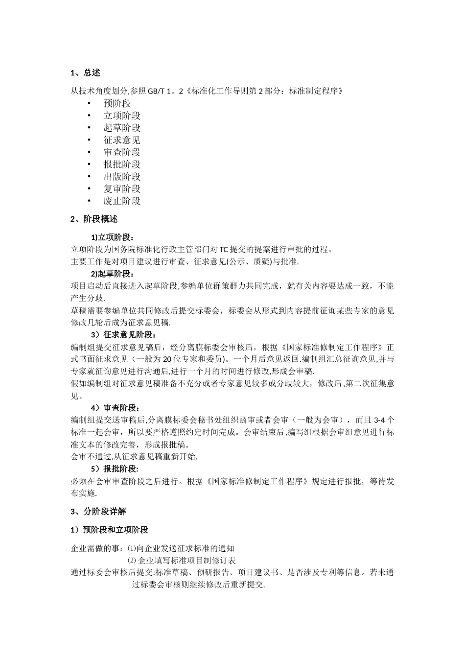
1、总述从技术角度划分,参照 GB/T 1。2《标准化工作导则第 2 部分:标准制定程序》•预阶段•立项阶段•起草阶段•征求意见•审查阶段•报批阶段•出版阶段•复审阶段•废止阶段2、阶段概述1)立项阶段:立项阶段为国务院标准化行政主管部门对 TC 提交的提案进行审批的过程。主要工作是对项目建议进行审查、征求意见(公示、质疑)与批准.2)起草阶段:项目启动后直接进入起草阶段,参编单位群策群力共同完成,就有关内容要达成一致,不能产生分歧.草稿需要参编单位共同修改后提交标委会,标委会从形式到内容提前征询某些专家的意见修改几轮后成为征求意见稿.3)征求意见阶段:编制组提交征求意见稿后,经分离膜标委会审核后,根据《国家标准修制定工作程序》正式书面征求意见(一般为 20 位专家和委员)。一个月后意见返回.编制组汇总征询意见,并与专家就征询意见进行沟通后,进行一个月的时间进行修改,形成会审稿.假如编制组对征求意见稿准备不充分或者专家意见较多或分歧较大,修改后,第二次征集意见。4)审查阶段:编制组提交送审稿后,分离膜标委会秘书处组织函审或者会审(一般为会审),而且 3-4 个标准一起会审,所以要严格遵照约定时间完成。会审结束后,编写组根据会审组意见进行标准文本的修改完善,形成报批稿。会审不通过,从征求意见稿重新开始.5)报批阶段:必须在会审审查阶段之后进行。根据《国家标准修制定工作程序》规定进行报批,等待发布实施.3、分阶段详解1)预阶段和立项阶段企业需做的事:⑴向企业发送征求标准的通知⑵ 企业填写标准项目制修订表通过标委会审核后提交:标准草稿、预研报告、项目建议书、是否涉及专利等信息。若未通过标委会审核则继续修改后重新提交.要求:标委会根据本年度的标准规划、标准协调性来初审,技术委员会专家投票、函审或者立项审查会确定标准是否可以申报。若满足条件,标委会提出修改意见、提交纸版材料网上申报。立项,发布立项发文,确定起草单位,起草人。2)草稿阶段标委会要求:标委会尽快组织召开标准启动会、标准 GB/T1。1 培训会、标准工作组启动会、第一次工作组会议。注:要求参编人员均需要参加培训会。标准项目讨论过程中,标委会不定期(电话、邮件和实地考察等)对起草单位进行调研、对编写组工作情况检查、督促和组织协调等工作,便于项目能按时高质量完成。企业需上报技术材料:(1)标准初稿(2)编制说明(3)验证报告(4)法律规范性引用文件(5)参考文献(6)专利信息(7)...

1、当您付费下载文档后,您只拥有了使用权限,并不意味着购买了版权,文档只能用于自身使用,不得用于其他商业用途(如 [转卖]进行直接盈利或[编辑后售卖]进行间接盈利)。
2、本站所有内容均由合作方或网友上传,本站不对文档的完整性、权威性及其观点立场正确性做任何保证或承诺!文档内容仅供研究参考,付费前请自行鉴别。
3、如文档内容存在违规,或者侵犯商业秘密、侵犯著作权等,请点击“违规举报”。

碎片内容

标准制定流程

您可能关注的文档

确认删除?
VIP
微信客服
  • 扫码咨询
会员Q群
  • 会员专属群点击这里加入QQ群
客服邮箱
回到顶部