电脑桌面
添加小米粒文库到电脑桌面
安装后可以在桌面快捷访问

2025年高中地理选修5自然灾害知识点

2025年高中地理选修5自然灾害知识点_第1页
1/10
2025年高中地理选修5自然灾害知识点_第2页
2/10
2025年高中地理选修5自然灾害知识点_第3页
3/10
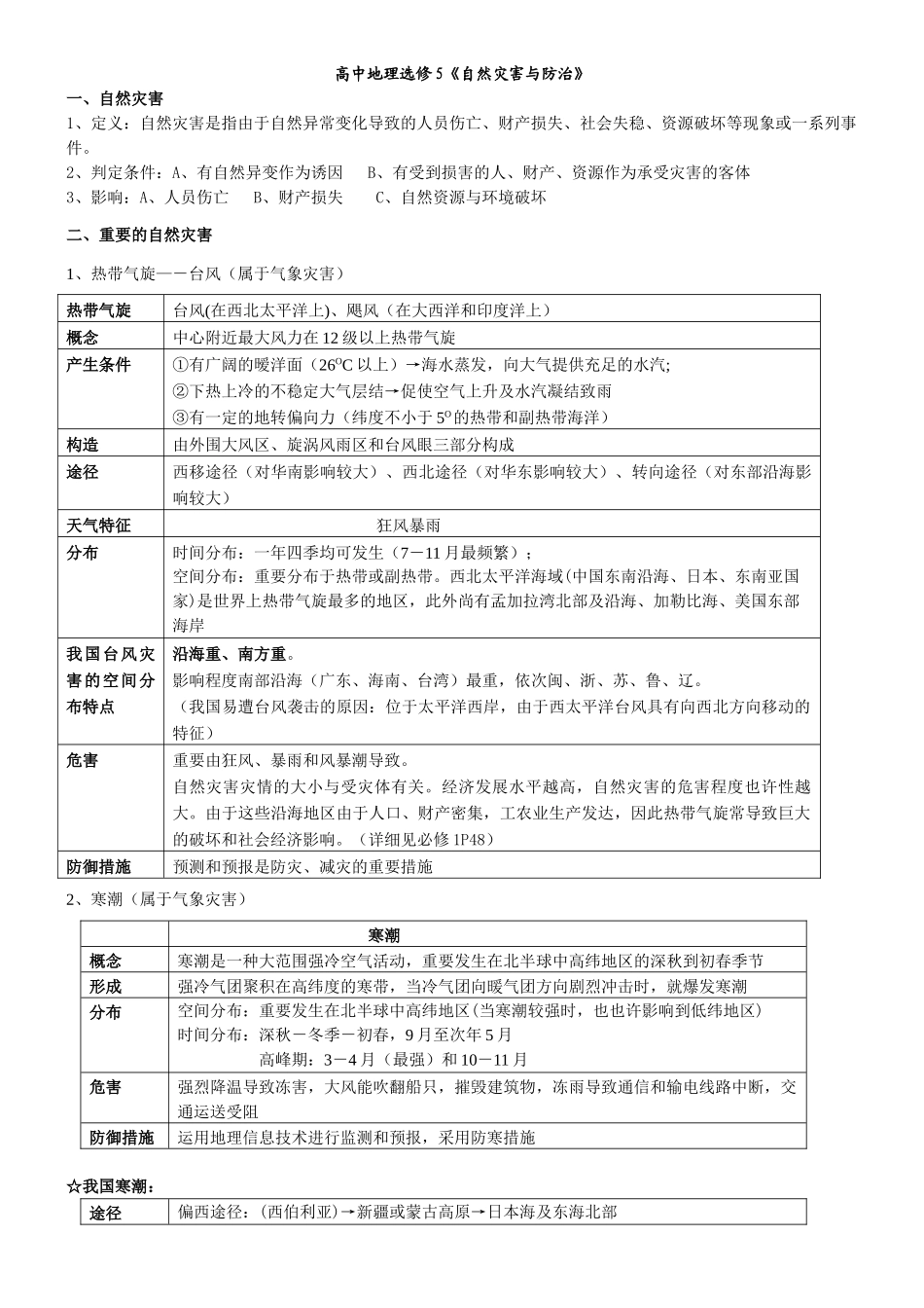
高中地理选修 5《自然灾害与防治》一、自然灾害1、定义:自然灾害是指由于自然异常变化导致的人员伤亡、财产损失、社会失稳、资源破坏等现象或一系列事件。2、判定条件:A、有自然异变作为诱因 B、有受到损害的人、财产、资源作为承受灾害的客体3、影响:A、人员伤亡 B、财产损失 C、自然资源与环境破坏二、重要的自然灾害1、热带气旋—-台风(属于气象灾害)热带气旋台风(在西北太平洋上)、飓风(在大西洋和印度洋上)概念中心附近最大风力在 12 级以上热带气旋产生条件①有广阔的暧洋面(26OC 以上)→海水蒸发,向大气提供充足的水汽;②下热上冷的不稳定大气层结→促使空气上升及水汽凝结致雨③有一定的地转偏向力(纬度不小于 5O的热带和副热带海洋)构造由外围大风区、旋涡风雨区和台风眼三部分构成途径西移途径(对华南影响较大)、西北途径(对华东影响较大)、转向途径(对东部沿海影响较大)天气特征狂风暴雨分布时间分布:一年四季均可发生(7-11 月最频繁);空间分布:重要分布于热带或副热带。西北太平洋海域(中国东南沿海、日本、东南亚国家)是世界上热带气旋最多的地区,此外尚有孟加拉湾北部及沿海、加勒比海、美国东部海岸我国台风灾害的空间分布特点沿海重、南方重。影响程度南部沿海(广东、海南、台湾)最重,依次闽、浙、苏、鲁、辽。(我国易遭台风袭击的原因:位于太平洋西岸,由于西太平洋台风具有向西北方向移动的特征)危害重要由狂风、暴雨和风暴潮导致。自然灾害灾情的大小与受灾体有关。经济发展水平越高,自然灾害的危害程度也许性越大。由于这些沿海地区由于人口、财产密集,工农业生产发达,因此热带气旋常导致巨大的破坏和社会经济影响。(详细见必修 1P48)防御措施预测和预报是防灾、减灾的重要措施2、寒潮(属于气象灾害)寒潮概念寒潮是一种大范围强冷空气活动,重要发生在北半球中高纬地区的深秋到初春季节形成强冷气团聚积在高纬度的寒带,当冷气团向暖气团方向剧烈冲击时,就爆发寒潮分布空间分布:重要发生在北半球中高纬地区(当寒潮较强时,也也许影响到低纬地区)时间分布:深秋-冬季-初春,9 月至次年 5 月高峰期:3-4 月(最强)和 10-11 月危害强烈降温导致冻害,大风能吹翻船只,摧毁建筑物,冻雨导致通信和输电线路中断,交通运送受阻防御措施运用地理信息技术进行监测和预报,采用防寒措施☆我国寒潮:途径偏西途径:(西伯利亚)→新疆或蒙古高原→日本海及东海北部偏北途径...

1、当您付费下载文档后,您只拥有了使用权限,并不意味着购买了版权,文档只能用于自身使用,不得用于其他商业用途(如 [转卖]进行直接盈利或[编辑后售卖]进行间接盈利)。
2、本站所有内容均由合作方或网友上传,本站不对文档的完整性、权威性及其观点立场正确性做任何保证或承诺!文档内容仅供研究参考,付费前请自行鉴别。
3、如文档内容存在违规,或者侵犯商业秘密、侵犯著作权等,请点击“违规举报”。

碎片内容

2025年高中地理选修5自然灾害知识点

您可能关注的文档

山水人家+ 关注
实名认证
内容提供者

读万卷书,行万里路。

确认删除?
VIP
微信客服
  • 扫码咨询
会员Q群
  • 会员专属群点击这里加入QQ群
客服邮箱
回到顶部