电脑桌面
添加小米粒文库到电脑桌面
安装后可以在桌面快捷访问

汽车配件采购合同模板

汽车配件采购合同模板_第1页
1/3
汽车配件采购合同模板_第2页
2/3
汽车配件采购合同模板_第3页
3/3
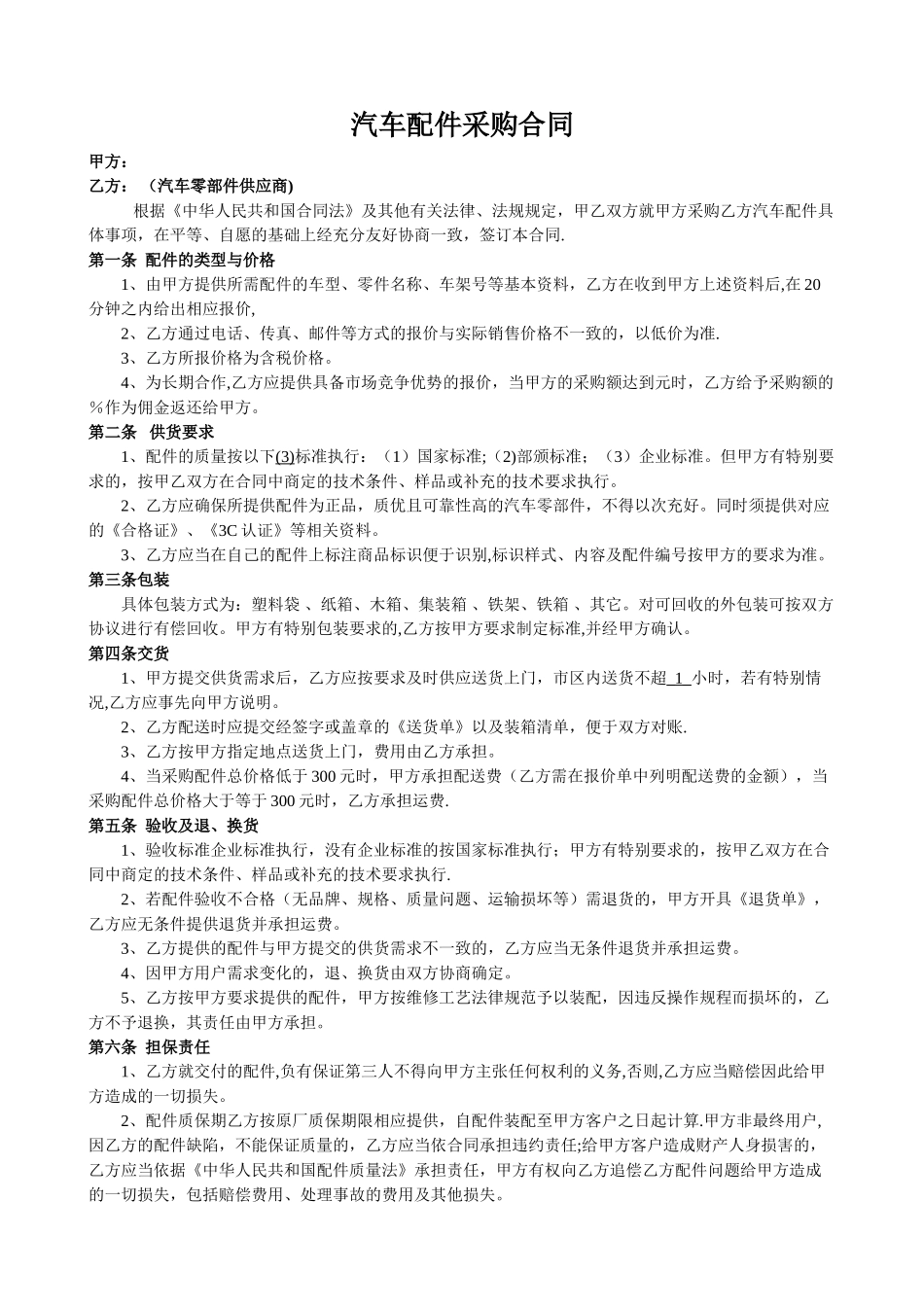
汽车配件采购合同甲方: 乙方: (汽车零部件供应商) 根据《中华人民共和国合同法》及其他有关法律、法规规定,甲乙双方就甲方采购乙方汽车配件具体事项,在平等、自愿的基础上经充分友好协商一致,签订本合同.第一条 配件的类型与价格1、由甲方提供所需配件的车型、零件名称、车架号等基本资料,乙方在收到甲方上述资料后,在 20分钟之内给出相应报价,2、乙方通过电话、传真、邮件等方式的报价与实际销售价格不一致的,以低价为准.3、乙方所报价格为含税价格。4、为长期合作,乙方应提供具备市场竞争优势的报价,当甲方的采购额达到元时,乙方给予采购额的%作为佣金返还给甲方。第二条 供货要求1、配件的质量按以下(3)标准执行:(1)国家标准;(2)部颁标准;(3)企业标准。但甲方有特别要求的,按甲乙双方在合同中商定的技术条件、样品或补充的技术要求执行。2、乙方应确保所提供配件为正品,质优且可靠性高的汽车零部件,不得以次充好。同时须提供对应的《合格证》、《3C 认证》等相关资料。3、乙方应当在自己的配件上标注商品标识便于识别,标识样式、内容及配件编号按甲方的要求为准。第三条包装具体包装方式为:塑料袋 、纸箱、木箱、集装箱 、铁架、铁箱 、其它。对可回收的外包装可按双方协议进行有偿回收。甲方有特别包装要求的,乙方按甲方要求制定标准,并经甲方确认。第四条交货1、甲方提交供货需求后,乙方应按要求及时供应送货上门,市区内送货不超_1_小时,若有特别情况,乙方应事先向甲方说明。2、乙方配送时应提交经签字或盖章的《送货单》以及装箱清单,便于双方对账.3、乙方按甲方指定地点送货上门,费用由乙方承担。4、当采购配件总价格低于 300 元时,甲方承担配送费(乙方需在报价单中列明配送费的金额),当采购配件总价格大于等于 300 元时,乙方承担运费.第五条 验收及退、换货1、验收标准企业标准执行,没有企业标准的按国家标准执行;甲方有特别要求的,按甲乙双方在合同中商定的技术条件、样品或补充的技术要求执行.2、若配件验收不合格(无品牌、规格、质量问题、运输损坏等)需退货的,甲方开具《退货单》,乙方应无条件提供退货并承担运费。3、乙方提供的配件与甲方提交的供货需求不一致的,乙方应当无条件退货并承担运费。4、因甲方用户需求变化的,退、换货由双方协商确定。5、乙方按甲方要求提供的配件,甲方按维修工艺法律规范予以装配,因违反操作规程而损坏的,乙方不予退换,其责任由甲方承担。...

1、当您付费下载文档后,您只拥有了使用权限,并不意味着购买了版权,文档只能用于自身使用,不得用于其他商业用途(如 [转卖]进行直接盈利或[编辑后售卖]进行间接盈利)。
2、本站所有内容均由合作方或网友上传,本站不对文档的完整性、权威性及其观点立场正确性做任何保证或承诺!文档内容仅供研究参考,付费前请自行鉴别。
3、如文档内容存在违规,或者侵犯商业秘密、侵犯著作权等,请点击“违规举报”。

碎片内容

汽车配件采购合同模板

您可能关注的文档

确认删除?
VIP
微信客服
  • 扫码咨询
会员Q群
  • 会员专属群点击这里加入QQ群
客服邮箱
回到顶部