电脑桌面
添加小米粒文库到电脑桌面
安装后可以在桌面快捷访问

油漆施工合同

油漆施工合同_第1页
1/4
油漆施工合同_第2页
2/4
油漆施工合同_第3页
3/4
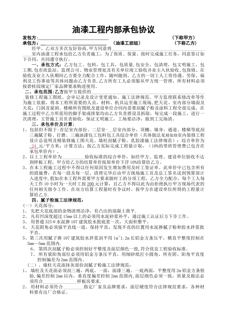
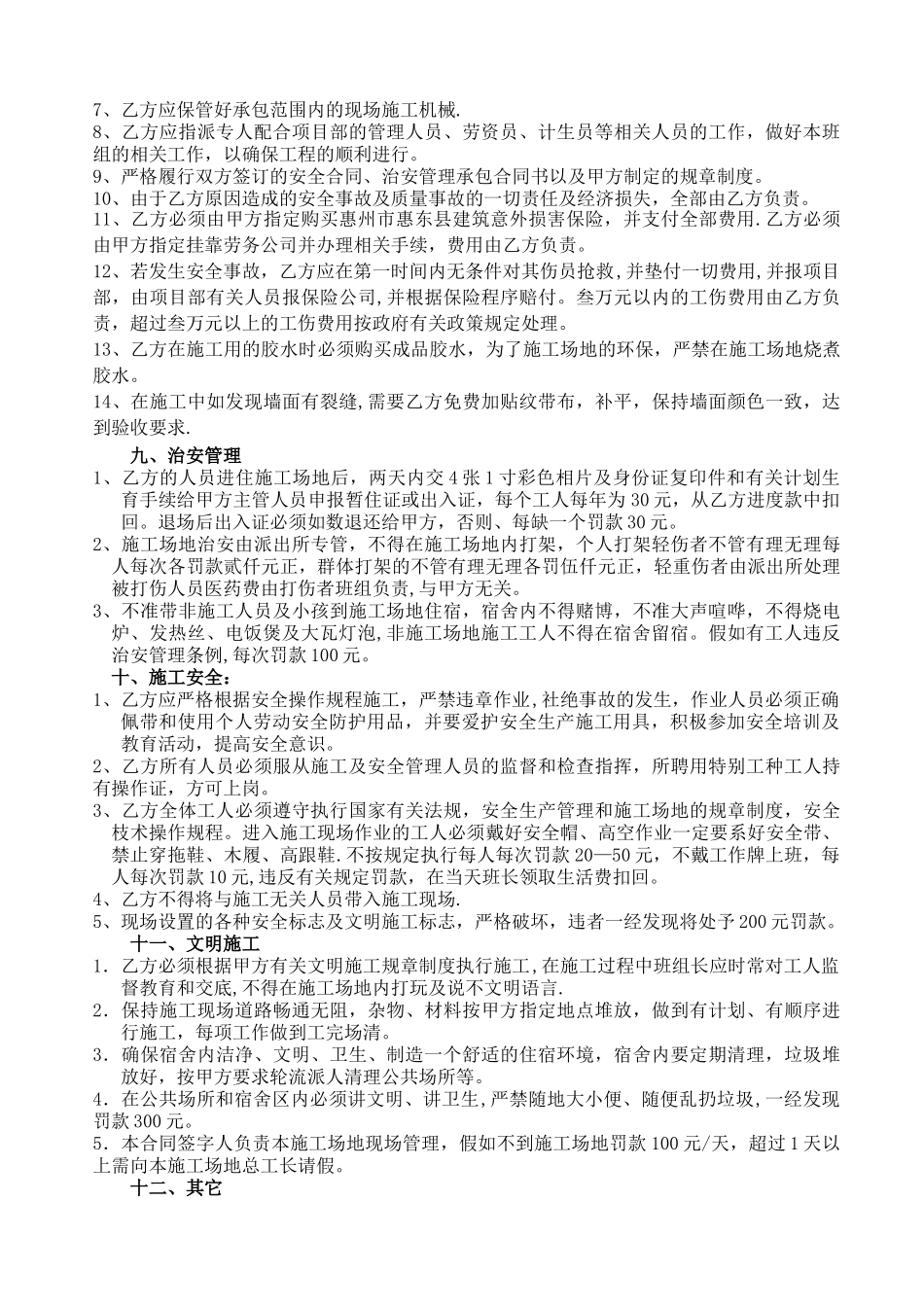
油漆工程内部承包协议发包方: (下称甲方)承包方:__ _______________ (油漆工班组) (下称乙方)经甲、乙双方多次友好协商,甲方同意将_____________________________________________室内油漆工程承包给乙方负责施工,为了保质、保量、按时完成施工任务,同意签订如下合同,共同遵守执行。一、承包方式:乙方包工、包料,包工具,包质量,包安全,包清理,包文明施工,包工期,包市质监站、监理公司、物业管理处及有关单位竣工验收并业主入伙验收,包保修。在验收及业主入伙期间乙方要全力配合工作,随叫随到。乙方的一切工人工资待遇、劳保、福利及工伤事故等具体问题由乙方负责,乙方所有工人必须服从甲方统一管理,所有材料必须按碧桂园规定厂家品牌要求购进使用。二、承包范围:乙方按甲方提供的___________________________________________________装修工程施工图纸、会审记录及设计变更通知、施工法律规范、甲方监理联系修改单等作为施工依据,将本工程所需要的人员,材料、机具运至施工现场,把天花、室内部分墙面及天花;门洞及窗洞、楼梯所有图纸及建设单位合同内需要刮腻子粉及涂料工程全部完成。在施工过程中乙方所需用的脚手架或排架均由乙方负责搭设及拆除,每完成一段施工,进行一次清理,主管施工员负责验收,保证文明施工,工场要洁净,做到工完场清。 三、承包单价及计算:1、包括但不限于:首层室内部份、二层室-__层室内部分、顶棚、墙身、通道、楼梯等底刮三遍腻子粉、打磨、三遍油漆包工包料包工具综合单价(具体做法见精装修室内装修工程设计总说明及精装修施工图天花、墙柱刮腻子粉、乳胶漆施工法律规范):综合单价为 _ 2 4 _ 元/平方米;计算方法:按乙方实际完成工程量计取,(10%的带班管理费已包含在承包单价内)。2、以上工程单价为__________验收标准的综合单价,如经甲方、监理、建设单位验收不达到样板工程,甲方给乙方的结算单价按原单价下浮 10%结算给乙方。3、在本工程施工过程中不得以任何原因发生增加费用及时工签证单。此单价中己包含所有的措施费,在每一段及每一层、清理完毕后由甲方现场施工员及总工签名送到预算部计入进度中,假如在本工程外需要甲方要求做时工的分项工程,乙方全力配合,每个工人每天工作 10 小时为一天时工按 200 元计算,且乙方不得以此为由拒绝执行甲方现场代表的任何相关指令工作。在双方结算工程量时有争议时,按甲方在建设单位所得的工程量计算给乙方.四、腻子粉施工...

1、当您付费下载文档后,您只拥有了使用权限,并不意味着购买了版权,文档只能用于自身使用,不得用于其他商业用途(如 [转卖]进行直接盈利或[编辑后售卖]进行间接盈利)。
2、本站所有内容均由合作方或网友上传,本站不对文档的完整性、权威性及其观点立场正确性做任何保证或承诺!文档内容仅供研究参考,付费前请自行鉴别。
3、如文档内容存在违规,或者侵犯商业秘密、侵犯著作权等,请点击“违规举报”。

碎片内容

油漆施工合同

确认删除?
VIP
微信客服
  • 扫码咨询
会员Q群
  • 会员专属群点击这里加入QQ群
客服邮箱
回到顶部