电脑桌面
添加小米粒文库到电脑桌面
安装后可以在桌面快捷访问

燃气管道安装施工工艺标准2VIP专享

燃气管道安装施工工艺标准2_第1页
1/9
燃气管道安装施工工艺标准2_第2页
2/9
燃气管道安装施工工艺标准2_第3页
3/9
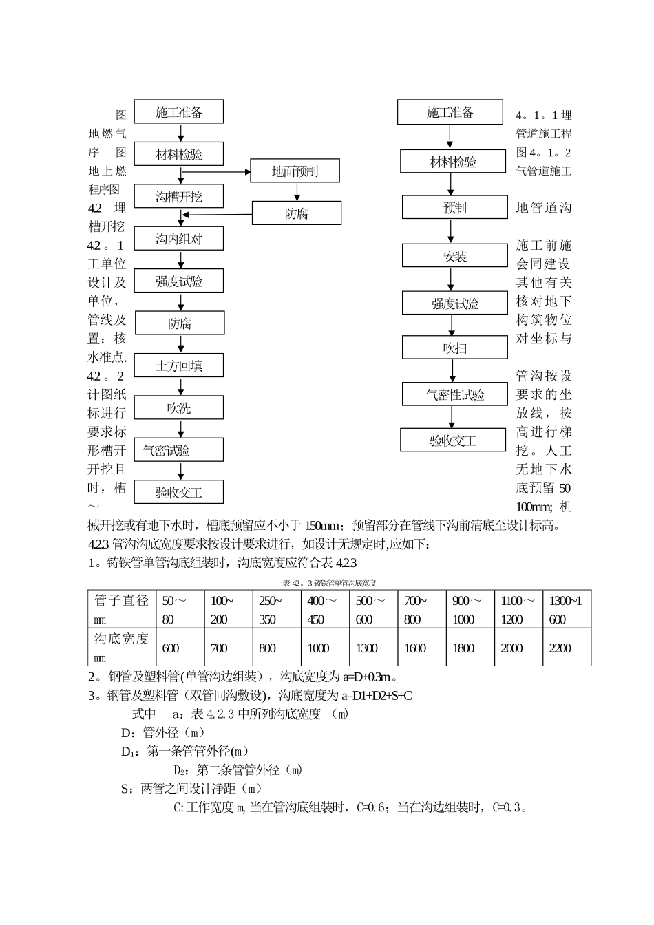
燃 气 管 道 安 装 通 用 工 艺1 适 用 范 围1。1 本通用工艺适用于按《压力管道安全管理与监察规定》所指公用管道工程中的燃气管道。1。2 燃气管道指用于公用事业或民用的天然气、液化石油气、煤气(煤制气、重油制气)等气体燃料管道。1。3 本通用工艺不适用于下列条件的燃气管道:1.3.1送燃气(不包括液态液化石油气)压力大于 1。6MPa;1.3.2炼油厂、石油化工厂、油气田、天然气气体处理装置的液化石油气加工、储存、灌装和运输工程;1.3.3海洋和内河的液化石油气运输管道;2 引 用 ( 依 据 ) 文 件2.1 《聚乙烯燃气管道工程技术规程》 GJJ63—20242.2 《工业金属管道工程施工及验收法律规范》 GB50235-972。3 《化工金属管道工程施工及验收法律规范》 HG20245—952.4 《工业设备管道防腐蚀工程施工及验收法律规范》 HGJ229-912.5 《石油化工建设工程项目施工过程技术文件规定》 SH3543—20242.6 《石油化工建设工程项目交工技术文件规定》 SH3503-20243 施 工 准 备3。1 材料要求3.1.1 一般要求1)燃气管道输配工程所使用的管道组成件及管道支撑件必须具有制造厂提供的质量证明书,且检验项目内容齐全,其质量不得低于国家现行标准的规定。2)所有管道材料,在使用前应按设计要求核对其规格、材质、型号等,并进行外观检查,要求其表面:a)无缩孔、裂纹、夹渣、折叠、重皮等;b)无超过壁厚负偏差的锈蚀、凹馅、机械损伤;c)螺纹及各种密封面良好,精度及光洁度应达到设计要求或制造标准;d)有产品标记;3。1。2 钢管、铸铁管、塑料管及其管件检验要求:1)钢管、铸铁管、塑料管及其管件的外径及壁厚尺寸偏差等,应按国家现行标准要求进行验收.验收应按批进行,每批同规格、同型号、同材质抽检一定数量(不少于 1 根或 1件)发现有不合格品,应扩大比例抽检,不合格品不得使用。2)铸铁管及铸铁管件表面应有制造厂名称、规格、厚度级符号、制造标准等产品标志。3)铸铁管及铸铁管件在出厂前,均应逐根进行水压及气密试验并合格。验收以产品质量证明书为依据.如无水压及气密试验资料,使用前应每批(同规格、同材质、同制造厂)抽10%进行复检,试验方法按产品制造标准进行,如有不合格,则应逐根进行检查。复验应有定货单位质量监督部门责任人员检查确认。4)塑料管道组成件存放、搬运、运输时,应用非金属绳捆扎,且应有防晒与防雨措施。存放在仓库时,管端头应封堵,底部加垫板等与地面隔开,并应通风良好,...

1、当您付费下载文档后,您只拥有了使用权限,并不意味着购买了版权,文档只能用于自身使用,不得用于其他商业用途(如 [转卖]进行直接盈利或[编辑后售卖]进行间接盈利)。
2、本站所有内容均由合作方或网友上传,本站不对文档的完整性、权威性及其观点立场正确性做任何保证或承诺!文档内容仅供研究参考,付费前请自行鉴别。
3、如文档内容存在违规,或者侵犯商业秘密、侵犯著作权等,请点击“违规举报”。

碎片内容

燃气管道安装施工工艺标准2

确认删除?
VIP
微信客服
  • 扫码咨询
会员Q群
  • 会员专属群点击这里加入QQ群
客服邮箱
回到顶部