电脑桌面
添加小米粒文库到电脑桌面
安装后可以在桌面快捷访问

特殊管理药品培训试题[1]

特殊管理药品培训试题[1]_第1页
1/2
特殊管理药品培训试题[1]_第2页
2/2
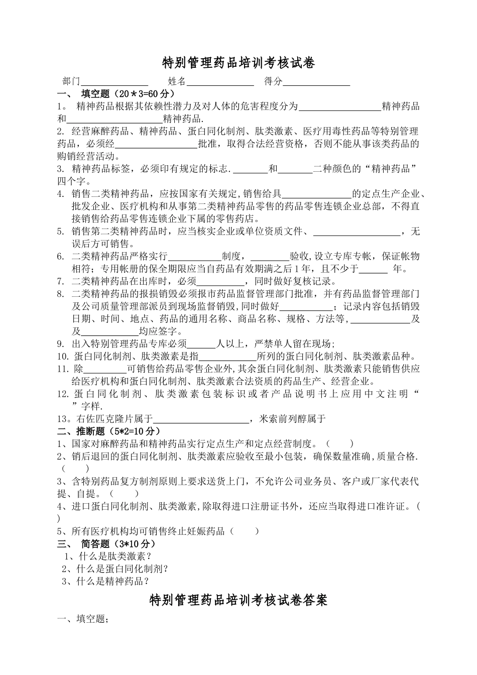
特别管理药品培训考核试卷 部门 姓名 得分 一、 填空题(20*3=60 分) 1。 精神药品根据其依赖性潜力及对人体的危害程度分为 精神药品和 精神药品.2. 经营麻醉药品、精神药品、蛋白同化制剂、肽类激素、医疗用毒性药品等特别管理药品,必须经 批准,取得合法经营资格,否则不能从事该类药品的购销经营活动。3. 精神药品标签,必须印有规定的标志. 和 二种颜色的“精神药品”四个字。4. 销售二类精神药品,应按国家有关规定,销售给具 的定点生产企业、批发企业、医疗机构和从事第二类精神药品零售的药品零售连锁企业总部,不得直接销售给药品零售连锁企业下属的零售药店。5. 销售第二类精神药品时,应当核实企业或单位资质文件、 ,无误后方可销售。6. 二类精神药品严格实行 制度, 验收,设立专库专帐,保证帐物相符;专用帐册的保全期限应当自药品有效期满之后 1 年,且不少于 年。7. 二类精神药品在出库时,必须 ,同时做好复核记录。8. 二类精神药品的报损销毁必须报市药品监督管理部门批准,并有药品监督管理部门及公司质量管理部派员到现场监督销毁,同时做好 ;记录内容包括销毁日期、时间、地点、药品的通用名称、商品名称、规格、方法等, 及 及 均应签字。9. 出入特别管理药品专库必须 人以上,严禁单人留在现场;10. 蛋白同化制剂、肽类激素是指 所列的蛋白同化制剂、肽类激素品种。11. 除 可销售给药品零售企业外,其余蛋白同化制剂、肽类激素只能销售供应给医疗机构和蛋白同化制剂、肽类激素合法资质的药品生产、经营企业。12. 蛋 白 同 化 制 剂 、 肽 类 激 素 包 装 标 识 或 者 产 品 说 明 书 上 应 用 中 文 注 明 “ ”字样.13。右佐匹克隆片属于 ,米索前列醇属于 二、推断题(5*2=10 分)1、国家对麻醉药品和精神药品实行定点生产和定点经营制度。( )2、销后退回的蛋白同化制剂、肽类激素应验收至最小包装,确保数量准确,质量合格.( )3、含特别药品复方制剂原则上要求送货上门,不允许公司业务员、客户或厂家代表代提、自提。( )4、进口蛋白同化制剂、肽类激素,除取得进口注册证书外,还应当取得进口准许证。( )5、所有医疗机构均可销售终止妊娠药品( )三、 简答题(3*10 分)1、什么是肽类激素?2、什么是蛋白同化制剂?3、什么是精神药品?特别管理药品培训考核试卷答案一、填空题; 1.第一类,第二类2 .省级药品监督管理部门 3....

1、当您付费下载文档后,您只拥有了使用权限,并不意味着购买了版权,文档只能用于自身使用,不得用于其他商业用途(如 [转卖]进行直接盈利或[编辑后售卖]进行间接盈利)。
2、本站所有内容均由合作方或网友上传,本站不对文档的完整性、权威性及其观点立场正确性做任何保证或承诺!文档内容仅供研究参考,付费前请自行鉴别。
3、如文档内容存在违规,或者侵犯商业秘密、侵犯著作权等,请点击“违规举报”。

碎片内容

特殊管理药品培训试题[1]

领读文化+ 关注
实名认证
内容提供者

传播文化,铸就未来

确认删除?
VIP
微信客服
  • 扫码咨询
会员Q群
  • 会员专属群点击这里加入QQ群
客服邮箱
回到顶部