电脑桌面
添加小米粒文库到电脑桌面
安装后可以在桌面快捷访问

生活质量评定量表

生活质量评定量表_第1页
1/6
生活质量评定量表_第2页
2/6
生活质量评定量表_第3页
3/6
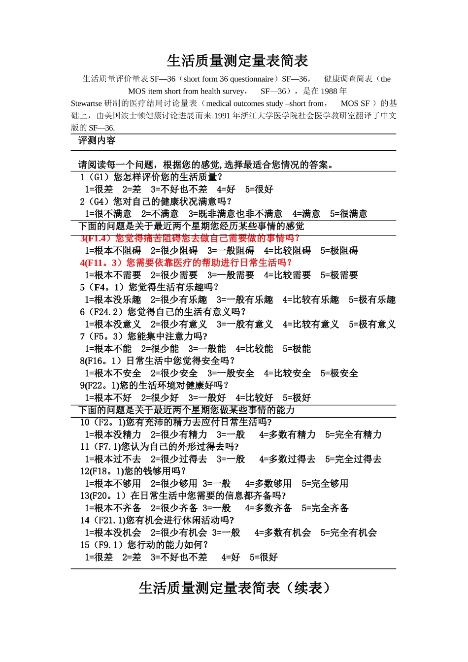
生活质量测定量表简表生活质量评价量表 SF—36(short form 36 questionnaire)SF—36, 健康调查简表(the MOS item short from health survey, SF—36),是在 1988 年Stewartse 研制的医疗结局讨论量表(medical outcomes study –short from, MOS SF )的基础上,由美国波士顿健康讨论进展而来.1991 年浙江大学医学院社会医学教研室翻译了中文版的 SF—36.评测内容请阅读每一个问题,根据您的感觉,选择最适合您情况的答案。1(G1)您怎样评价您的生活质量?1=很差 2=差 3=不好也不差 4=好 5=很好2(G4)您对自己的健康状况满意吗?1=很不满意 2=不满意 3=既非满意也非不满意 4=满意 5=很满意下面的问题是关于最近两个星期您经历某些事情的感觉3(F1.4)您觉得痛苦阻碍您去做自己需要做的事情吗?1=根本不阻碍 2=很少阻碍 3=一般阻碍 4=比较阻碍 5=极阻碍4(F11。3)您需要依靠医疗的帮助进行日常生活吗?1=根本不需要 2=很少需要 3=一般需要 4=比较需要 5=极需要5(F4。1)您觉得生活有乐趣吗?1=根本没乐趣 2=很少有乐趣 3=一般有乐趣 4=比较有乐趣 5=极有乐趣6(F24.2)您觉得自己的生活有意义吗?1=根本没意义 2=很少有意义 3=一般有意义 4=比较有意义 5=极有意义7(F5。3)您能集中注意力吗?1=根本不能 2=很少能 3=一般能 4=比较能 5=极能8(F16。1)日常生活中您觉得安全吗?1=根本不安全 2=很少安全 3=一般安全 4=比较安全 5=极安全9(F22。1)您的生活环境对健康好吗?1=根本不好 2=很少好 3=一般好 4=比较好 5=极好下面的问题是关于最近两个星期您做某些事情的能力10(F2。1)您有充沛的精力去应付日常生活吗?1=根本没精力 2=很少有精力 3=一般 4=多数有精力 5=完全有精力11(F7.1)您认为自己的外形过得去吗?1=根本过不去 2=很少过得去 3=一般 4=多数过得去 5=完全过得去12(F18。1)您的钱够用吗?1=根本不够用 2=很少够用 3=一般 4=多数够用 5=完全够用13(F20。1)在日常生活中您需要的信息都齐备吗?1=根本不齐备 2=很少齐备 3=一般 4=多数齐备 5=完全齐备14(F21.1)您有机会进行休闲活动吗? 1=根本没机会 2=很少有机会 3=一般 4=多数有机会 5=完全有机会15(F9.1)您行动的能力如何?1=很差 2=差 3=不好也不差 4=好 5=很好 生活质量测定量表简表(续表)下面的问题是关于最近两个星期您对自己日常生活各个方面的满意程度16(F3.3)您对自己的睡眠...

1、当您付费下载文档后,您只拥有了使用权限,并不意味着购买了版权,文档只能用于自身使用,不得用于其他商业用途(如 [转卖]进行直接盈利或[编辑后售卖]进行间接盈利)。
2、本站所有内容均由合作方或网友上传,本站不对文档的完整性、权威性及其观点立场正确性做任何保证或承诺!文档内容仅供研究参考,付费前请自行鉴别。
3、如文档内容存在违规,或者侵犯商业秘密、侵犯著作权等,请点击“违规举报”。

碎片内容

生活质量评定量表

您可能关注的文档

确认删除?
VIP
微信客服
  • 扫码咨询
会员Q群
  • 会员专属群点击这里加入QQ群
客服邮箱
回到顶部