电脑桌面
添加小米粒文库到电脑桌面
安装后可以在桌面快捷访问

电商销售合同

电商销售合同_第1页
1/3
电商销售合同_第2页
2/3
电商销售合同_第3页
3/3
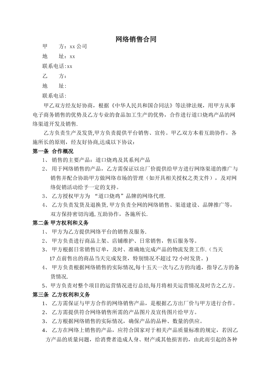
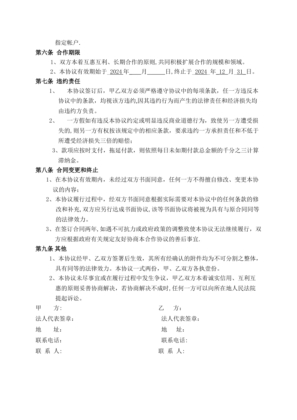
网络销售合同甲 方:xx 公司地 址:xx联系电话:xx乙 方:地 址:联系电话:甲乙双方经友好协商,根据《中华人民共和国合同法》等法律法规,用甲方从事电子商务销售的优势及乙方专业的食品加工生产的优势,合作进行道口烧鸡产品的网络渠道开发及销售.乙方负责生产及发货,甲方负责提供平台销售、宣传。甲乙双方本着互助协作,各施所长的原则,经友好协商,达成以下协议:第一条 合作概况1、 销售的主要产品:道口烧鸡及其系列产品2、 用于网络销售的产品,乙方需保证以出厂价提供给甲方进行网络渠道的推广与销售并配合协助甲方做网络市场的管理(如开具相关授权之类文件),及对网络促销活动给予一定的支持。3、 乙方授权甲方为 “道口烧鸡”品牌的网络代理.4、 乙方负责发货及退换货,甲方负责全网的网络销售、渠道建设、品牌推广等,双方保持密切沟通,互助协作,各施所长.第二条 甲方权利和义务1、 甲方为乙方提供网络平台的销售及服务.2、 甲方负责进行商品上架、店铺维护、日常销售,售后服务等。3、 甲方根据日常销售订单,及时、准确地完成产品的物流发货工作.(当天17 点前售出的商品当天完成发货,特别情况不超过 72 小时发货。)4、 甲方负责根据网络销售的实际情况,每十五天一次与乙方的沟通,指导乙方的备货情况.5、甲方负责对整个项目的运营情况进行总结,每月将相关运营情况及时告之乙方。第三条 乙方权利和义务1、 乙方需保证与甲方合作的网络销售产品,是根据乙方出厂价与甲方进行合作。2、 乙方需提供符合网络销售所需的产品图片及宣传图片给甲方。3、 乙方根据网络销售的实际情况,确保产品的品种、数量的供应。4、 乙方在网络上销售的产品,应符合国家对于相关产品质量标准的规定,若因乙方产品的质量问题,给消费者造成人身、财产或其他损害的,由此而引起的各种纠纷及赔偿案,均由乙方承担相关法律责任,与甲方无关,且乙方需负责因此影响销量的相关责任.5、 在网店进展到一定阶段时,乙方应及时配备用于仓储管理的 ERP 管理系统,并与淘宝平台进行系统的对接,以保证甲方订单的处理和发货的管理。6、 乙方要无条件的根据国家和全网对于产品售后服务的相关规定,在甲方指导下做好产品的售后服务工作。7、 为提升品牌的知名度,提升品牌形象,乙方应按与甲方共同商定的促销计划,完成各类大型促销活动,并在产品、资金上提供合理的投入.8、 乙方在与甲方合作期间,不得将与甲方合作的品牌和产品授权给甲方之...

1、当您付费下载文档后,您只拥有了使用权限,并不意味着购买了版权,文档只能用于自身使用,不得用于其他商业用途(如 [转卖]进行直接盈利或[编辑后售卖]进行间接盈利)。
2、本站所有内容均由合作方或网友上传,本站不对文档的完整性、权威性及其观点立场正确性做任何保证或承诺!文档内容仅供研究参考,付费前请自行鉴别。
3、如文档内容存在违规,或者侵犯商业秘密、侵犯著作权等,请点击“违规举报”。

碎片内容

电商销售合同

确认删除?
VIP
微信客服
  • 扫码咨询
会员Q群
  • 会员专属群点击这里加入QQ群
客服邮箱
回到顶部