电脑桌面
添加小米粒文库到电脑桌面
安装后可以在桌面快捷访问

神华神东煤炭公司差旅费管理办法

神华神东煤炭公司差旅费管理办法_第1页
1/4
神华神东煤炭公司差旅费管理办法_第2页
2/4
神华神东煤炭公司差旅费管理办法_第3页
3/4
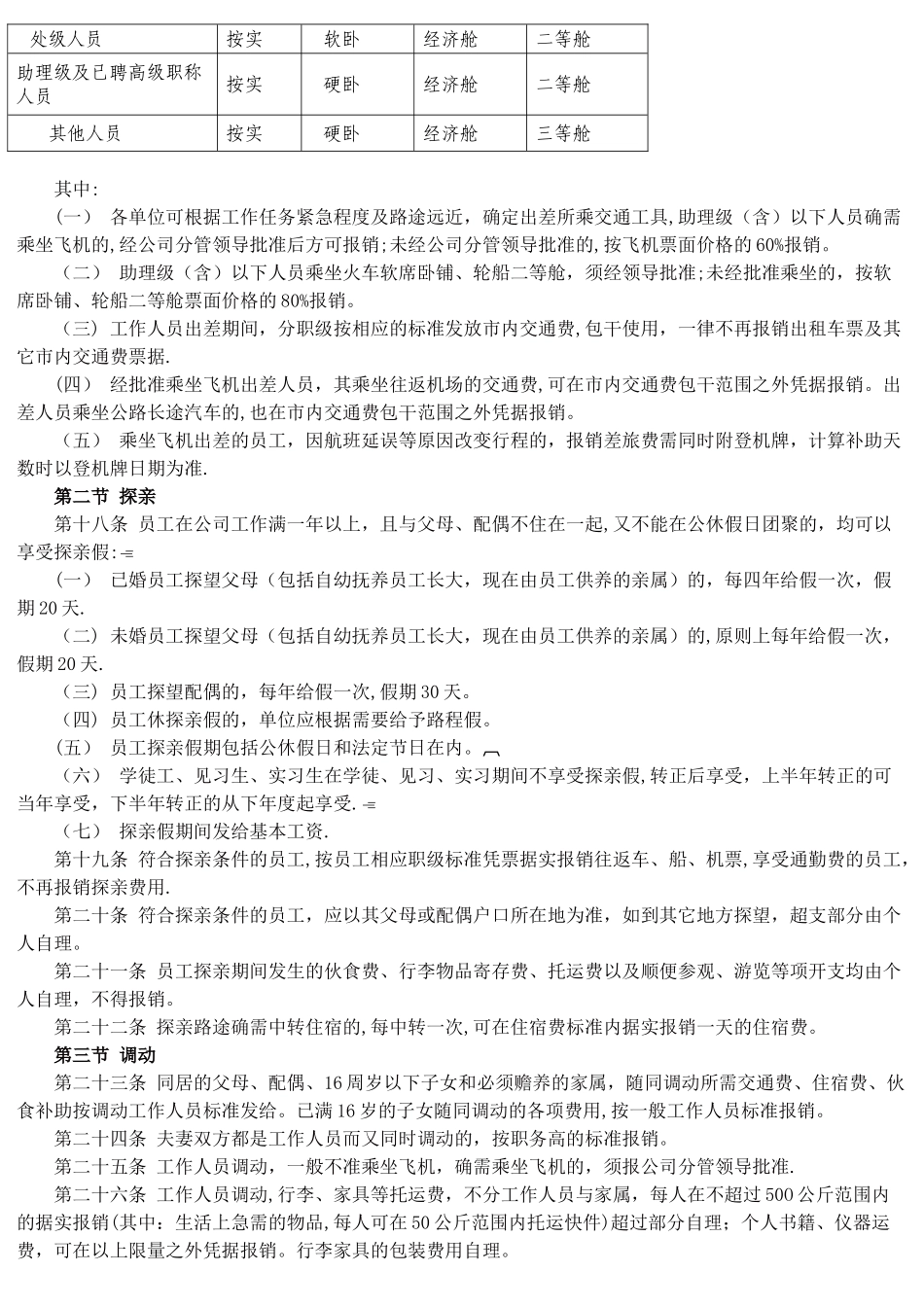
神华神东煤炭公司差旅费管理办法(个人转载)时间:2024-11-13 15:20:46 来源:企业管理部第一章 总则第一条 为贯彻落实神华集团加强七项费用管理的相关规定,法律规范公司差旅费管理,合理控制差旅支出,特制定本办法。第二条 本办法对员工出差审批、差旅费报销等业务的管理与考核工作进行法律规范.第三条 员工出差执行请销假制度,实行事前审批、一事一单、一人一单。第四条 各单位、各部门差旅费实行总额控制,原则上不得突破年度预算。第五条 本办法适用于公司所属单位、部门。第二章 组织与职责第六条 公司机关差旅费实行分部门预算管理,财务部为差旅费预算执行情况的日常考核部门。第七条 各单位经营办是员工出差考核的管理和费用控制部门; 财务部门是差旅费的监控部门;其他部门是费用控制实施的直接责任部门。第三章 出差管理第八条 出差人员的住宿费、伙食补助费、市内交通费实行分项计算、总额包干、调剂使用、节约归己、超支不补的管理办法.第九条 参加会议、培训、学习的人员,凭组织单位出具的相关文件报销差旅费。第十条 各单位对出差人员要定任务、定人数、定时间、定费用,尽量减少不必要的开支,出差途中若因工作需要或不可抗力而需延长出差时间者,必须通过单位负责人批准;因个人原因延长出差时间的,在延长期内不予报销差旅费。绕行线路的,按规定路线标准报销,差额自负。第十一条 下列情况不实行总额包干:(一) 在职员工到外地培训、实习、借调及组织委派到外地工作(工资关系留本单位)时间在 30 天以内(含)的,组织单位或对口单位不承担伙食费的,伙食补助按出差标准进行报销;组织单位或对口单位承担伙食费的,不予报销伙食补助;市内交通费根据出差标准报销;住宿费在差旅费规定标准内据实凭票报销,超出规定标准部分必须经公司分管领导批准后方可报销。(二) 在职员工到外地培训、实习、借调及组织委派到外地工作(工资关系留本单位)时间在 30 天以上,住宿及伙食由对口单位安排的,不予报销住宿费及伙食补助;对口单位不安排食宿的,每日发给伙食补助 50元,住宿费据实凭票报销,但不能超过差旅费住宿标准的 40%,市内交通费根据出差标准报销,路途按差费标准报销。报销费用时按外地培训、实习、借调及组织委派到外地工作的时间连续计算,不得分段计算。(三) 员工对外借调时,由双方单位签订人员借用协议,协议要对借用人员的伙食补助及住宿费进行约定,并报本单位财务部门备案,否则报销时按借...

1、当您付费下载文档后,您只拥有了使用权限,并不意味着购买了版权,文档只能用于自身使用,不得用于其他商业用途(如 [转卖]进行直接盈利或[编辑后售卖]进行间接盈利)。
2、本站所有内容均由合作方或网友上传,本站不对文档的完整性、权威性及其观点立场正确性做任何保证或承诺!文档内容仅供研究参考,付费前请自行鉴别。
3、如文档内容存在违规,或者侵犯商业秘密、侵犯著作权等,请点击“违规举报”。

碎片内容

神华神东煤炭公司差旅费管理办法

您可能关注的文档

范哲铺+ 关注
实名认证
内容提供者

想你所想,急你所急,你需要的都在店铺里可以找到。

确认删除?
VIP
微信客服
  • 扫码咨询
会员Q群
  • 会员专属群点击这里加入QQ群
客服邮箱
回到顶部